poltrona calligaris
Moderators: Arkimed, natas, visualtricks, cappellaiomatto
-
- Advertising
poltrona calligaris
qualcuno ha sa dove posso trovare una poltrona simile o questa della calligaris???
in studio vogliono assolutamente questa o una cosa simile ma non sò dove trovarla !!
mi potete aiutare per favore grazie
Re: poltrona calligaris
almeno a farla??? non sò modellare poltrone!


Re: poltrona calligaris
Re: poltrona calligaris
ciao
fabrik
http://www.infolasgaleras.com
________
http://www.websolutionsdf.com
______________________________
Re: poltrona calligaris
é perfetta non avrei potuto farla meglio
ma da dove hai cominciato per farla senza un cad o riferimento???
gentilissimi......
Re: poltrona calligaris


Riesci a esportarla in 3ds????
grazie
Re: poltrona calligaris
cmq eccola in 3ds ed in obj
http://www.infolasgaleras.com
________
http://www.websolutionsdf.com
______________________________
Re: poltrona calligaris
è perfetta in ogni particolare...

Mi puoi spiegare come e da dv sei partito per modellarla che vorrei imparare??
grazie
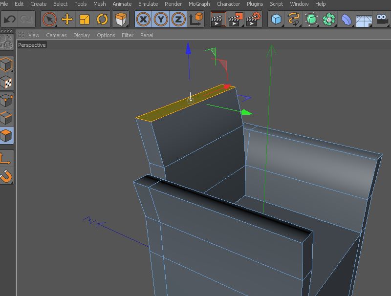
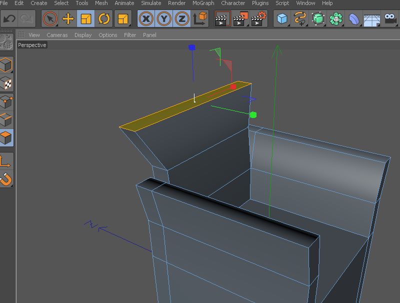
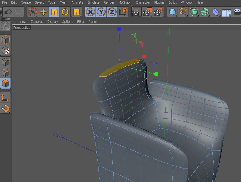
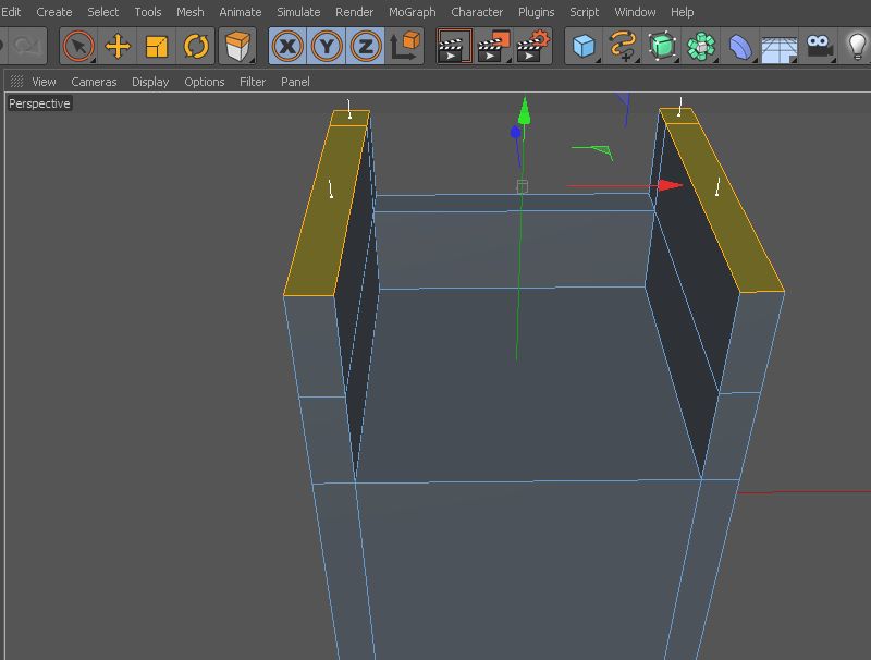
Re: poltrona calligaris
la stessa cosa per lo schienale pero 2 estrusioni e spostamento verso l'asse Z
ora strumento scala ed allargo un po lo schienale messa in hypernurbs
in ultimo alcuni ritocchi , tagli spostamento punti comunque ci sono dei bei tutorial gratuiti qui nel sito per non parlare delle utilisime pillole video (a pagamento) che permettono in poco tempo di imparare a modellare discretamente
ciao
fabrik
http://www.infolasgaleras.com
________
http://www.websolutionsdf.com
______________________________
Re: poltrona calligaris

sembra cs' semplice ma credo sia dovuto ad una certa abilità!!!

adesso ci provo
grazie fabrik....
-
- Advertising
FOLLOW US