Ahh quando apro il programma e creo un cubo gli assi non vengono visualizzati; a questo punto vi posto un fermo immagine della situazione in cui mi trovo... grazie in anticipo a tutti.
Problemi con oggetti importati
Moderators: Arkimed, natas, visualtricks, cappellaiomatto
-
- Advertising
Problemi con oggetti importati
Ahh quando apro il programma e creo un cubo gli assi non vengono visualizzati; a questo punto vi posto un fermo immagine della situazione in cui mi trovo... grazie in anticipo a tutti.
Re: Problemi con oggetti importati
Quando scrivi qualcosa con una penna, pensi alle parole, non alla penna. Quando crei qualcosa con un Mac, pensi al tuo progetto, non al Mac. Diventa invisibile e stimola la creatività.
Anche se la porta è la stessa, non tutti quelli che vi si affacciano vedono le stesse cose: la veduta dipende dallo sguardo.
nuovo sito webfacebook 3dmood
Re: Problemi con oggetti importati
Il problema è proprio questo, che manca quest'icona...!!! Conosci la soluzione al problema??
Re: Problemi con oggetti importati

Re: Problemi con oggetti importati
Re: Problemi con oggetti importati
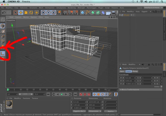
visto che si sta parlando di assi ed oggetti importati approfitto per un chiarimento.
perché, nel caso vada per spostare o ruotare un oggetto, l'asse di riferimento o la sfera di rotazione, viene visualizzato distante dal solido e non nell'origine dell'oggetto selezionato?
un'immagine chiarirà la questione.
altra piccola domanda. cosa sono quei pallini sparsi in giro per il progetto!? le diverse origini dei vari sistemi di riferimento sparsi fra le varie importazioni? perché non ricordo d'aver giocato a golf mentre renderizzavo
grazie di cuore, gentaglia!
Re: Problemi con oggetti importati
Ciao Dott,dott_maul wrote: perché, nel caso vada per spostare o ruotare un oggetto, l'asse di riferimento o la sfera di rotazione, viene visualizzato distante dal solido e non nell'origine dell'oggetto selezionato?
l'oggetto che hai importato è in realtà costituito da molteplici oggetti in gerarchia... la posizione degli assi che hai selezionato è sostanzialmente la posizione dell'oggetto nullo principale (quello che hai appunto selezionato) che racchiude tutti gli altri oggetti.
Se selezioni i vari oggetti all'interno della gerarchia, noterai che i loro assi hanno probabilmente una propria posizione.
Quei pallini sono le posizioni degli altri oggetti nulli presenti nella gerarchia del tuo oggetto.dott_maul wrote:altra piccola domanda. cosa sono quei pallini sparsi in giro per il progetto!? le diverse origini dei vari sistemi di riferimento sparsi fra le varie importazioni?
Arkimed
– Demo Arkimed_Vfx Vol.3
– il mio "nuovo modo di lavorare!"
Portale di Riferimento di Cinema4D in Italia dal 1999

Re: Problemi con oggetti importati
Arkimed wrote:Ciao Dott,dott_maul wrote: perché, nel caso vada per spostare o ruotare un oggetto, l'asse di riferimento o la sfera di rotazione, viene visualizzato distante dal solido e non nell'origine dell'oggetto selezionato?
l'oggetto che hai importato è in realtà costituito da molteplici oggetti in gerarchia... la posizione degli assi che hai selezionato è sostanzialmente la posizione dell'oggetto nullo principale (quello che hai appunto selezionato) che racchiude tutti gli altri oggetti.
Se selezioni i vari oggetti all'interno della gerarchia, noterai che i loro assi hanno probabilmente una propria posizione.
Quei pallini sono le posizioni degli altri oggetti nulli presenti nella gerarchia del tuo oggetto.dott_maul wrote:altra piccola domanda. cosa sono quei pallini sparsi in giro per il progetto!? le diverse origini dei vari sistemi di riferimento sparsi fra le varie importazioni?
![]()
Arkimed
graaande arkiii!
non si può far nulla per lasciarli coincidere direttamente all'oggetto che, lo ammetto, mi scoccia proprio tanto dover stare a zoomare avanti e indietro ogni volta che devo fare degli spostamento e, di conseguenza, questi non verranno MAI precisi perché sono a tre chilometri di distanza?!
ora capisco perché non faccio mai ACE quando lancio con la mazza! sto troppo lontano dalla buca ahahahhaha
grazie per spiegazione dettagliatissima!
Re: Problemi con oggetti importati
Diciamo che questo è un metodo "manuale", ma se vuoi ottenere l'oggetto nullo nella posizione "media" dei tuoi oggetti dovresti togliere questi ultimi dalla gerarchia dell'oggetto nullo principale, dopodiché con tutti i tuoi oggetti selezionati premi i tasti Alt+G.
In questo modo gli oggetti selezionati verranno raggruppati all'interno di un oggetto nullo che avrà come posizione la posizione intermedia degli assi degli oggtti selezionati... più facile da capire provando che spiegandolo.
Arkimed
– Demo Arkimed_Vfx Vol.3
– il mio "nuovo modo di lavorare!"
Portale di Riferimento di Cinema4D in Italia dal 1999

-
- Advertising



FOLLOW US