Visualizzare i segmenti di un oggetto C4D R14

Forum per: Modellazione, Texturing, Animazione, Composting e tutto quello che riguarda il normale utilizzo di Cinema4D.

Moderators: Arkimed, natas, visualtricks, cappellaiomatto

  • Advertising
FrankLeone
Posts: 6
Joined: Wed Aug 22, 2012 4:24 pm

Visualizzare i segmenti di un oggetto C4D R14

Post by FrankLeone »

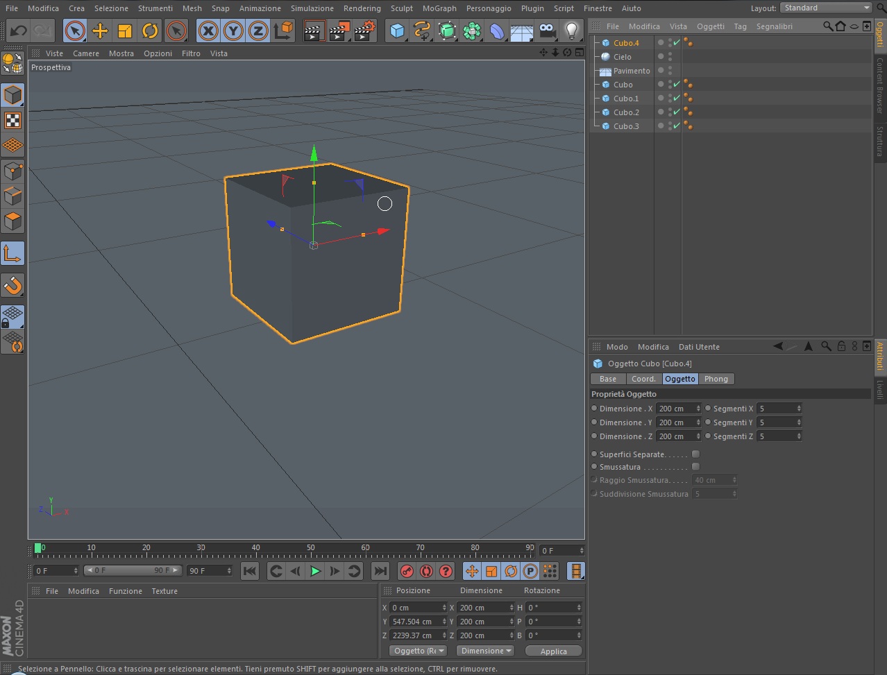
Salve a tutti è la prima volta che scrivo su questo Forum, avrei un problema con C4D R14, premetto che sono alle prime armi. Sostanzialmente quando aggiungo un nuovo oggetto, ad esempio un cubo, e vado ad aumentare i segmenti per lato, i segmenti non vengono visualizzati. Dopo che rendo l'oggetto modificabile riesco a vedere i poligoni ma prima non vedo i segmenti. Ho allegato un immagine di quello che visualizzo, praticamente il cubo non è visualizzato con i segmenti anche avendone impostati 5 per lato. Potete aiutarmi? Quale impostazione devo settare? Grazie.
Attachments
C4D.jpg
FofoC4D
Posts: 1676
Joined: Tue Oct 11, 2011 6:23 pm

Re: Visualizzare i segmenti di un oggetto C4D R14

Post by FofoC4D »

Non so cosa sia cambiato nella 14 ma sulla 13 uso questi settaggi:
Mostra -> Gauround shading (linee)
Filtro -> Tutti attivi
FrankLeone
Posts: 6
Joined: Wed Aug 22, 2012 4:24 pm

Re: Visualizzare i segmenti di un oggetto C4D R14

Post by FrankLeone »

Ciao prima usavo la R12 e andava bene. Non trovo quelle impostazioni che mi hai suggerito, non ci sono.
User avatar
masterzone
Site Admin
Posts: 10590
Joined: Fri Sep 17, 2004 5:34 pm
Location: Verona

Re: Visualizzare i segmenti di un oggetto C4D R14

Post by masterzone »

nella 14 hanno nascosto la possiblita' di vedere il fil di ferro sovrapposto, puoi andare nel menu MOSTRA della visuale su cui stai lavorando, e usare una delle modalita' con le LINEE, scritto tra parentesi.
Altrimenti c'e' un altro sistema per poterlo attivare di default, ovvero:

menu OPZIONI > CONFIGURA > Sel.fil di ferro, che significa fammi vedere sempre il fil di ferro per gli oggetti selezionati (gestione attributi)

mz

ps: la maxon anche su questa cosa e' stata decisamente furba, bravi...si si
FrankLeone
Posts: 6
Joined: Wed Aug 22, 2012 4:24 pm

Re: Visualizzare i segmenti di un oggetto C4D R14

Post by FrankLeone »

Ok grazie ci sono riuscito, sono andato in OPZIONI>CONFIGURA e ho messo:
OMBREGGIATO: Gouraud Shading
LINEA: Fil di Ferro
e poi ho messo la spunta su SEL.: Fil di Ferro.
Grazie a tutti per l'aiuto ciao e Buon Anno.
User avatar
masterzone
Site Admin
Posts: 10590
Joined: Fri Sep 17, 2004 5:34 pm
Location: Verona

Re: Visualizzare i segmenti di un oggetto C4D R14

Post by masterzone »

no no no lascia stare le altre opzioni, metti soltanto il sel.fil di ferro, il resto fallo dal menu MOSTRA, della visuale, trovi le stesse opzioni da usare al volo...quello che interessa a te e' solo il sel.fil di ferro :)
FrankLeone
Posts: 6
Joined: Wed Aug 22, 2012 4:24 pm

Re: Visualizzare i segmenti di un oggetto C4D R14

Post by FrankLeone »

Ok grazie ancora ciao ciao. ;)
alealeale
Posts: 13
Joined: Thu Sep 23, 2010 1:01 pm

Re: Visualizzare i segmenti di un oggetto C4D R14

Post by alealeale »

Salve a tutti gli utenti questo thread
invece per levare quella fastidiosa selezione in arancione e tornare con quella vecchia del 13? :mrgreen:
User avatar
Arkimed
Moderatore
Posts: 3978
Joined: Wed Sep 22, 2004 4:19 pm
Location: Torino

Re: Visualizzare i segmenti di un oggetto C4D R14

Post by Arkimed »

alealeale wrote:Salve a tutti gli utenti questo thread
invece per levare quella fastidiosa selezione in arancione e tornare con quella vecchia del 13? :mrgreen:
Esattamente sotto l'opzione fil di ferro trovi l'opzione Contorno

Arkimed
– il mio Demoreel
– Demo Arkimed_Vfx Vol.3
– il mio "nuovo modo di lavorare!"


Portale di Riferimento di Cinema4D in Italia dal 1999
Image
alealeale
Posts: 13
Joined: Thu Sep 23, 2010 1:01 pm

Re: Visualizzare i segmenti di un oggetto C4D R14

Post by alealeale »

perfetto grazie mille ;)
  • Advertising
Post Reply