Problemi render

Forum dedicato a tutti i motori di rendering come Vray, Corona, Octane, RedShift, inserite i vostri rendering e postate le vostre problematiche.

Moderators: Arkimed, natas, visualtricks, cappellaiomatto

  • Advertising
Valyna87
Posts: 14
Joined: Tue Oct 08, 2013 12:33 pm

Problemi render

Post by Valyna87 »

Eccomi di nuovo...buonasera!
Sto provando a renderizzare ma mi capita una cosa strana..utilizzo vray bridge e per fare una prova attivo solo INDIRECT ILLUMINATION... il primo render me lo fa ma poi appena riprovo la finestra di render è tutta azzurra e non ho più modo di vedere il render.. non tocco nulla e non so come sia possibile. aiuto! grazie
62VAMPIRO
Posts: 3807
Joined: Mon Mar 14, 2005 6:46 pm

Re: Problemi render

Post by 62VAMPIRO »

Se utilizzi Vray perchè hai postato nella Sezione Laboratorio di Rendering? Guarda bene: c'è la sezione per Vray............
una prova attivo solo INDIRECT ILLUMINATION..
:o :o
Cioè? Hai messo la spunta su "GI on"? E' la prima cosa che mi viene a mente. Se puoi posta uno screen con i settaggi: la domanda è un pò scarna di informazioni...............
Valyna87
Posts: 14
Joined: Tue Oct 08, 2013 12:33 pm

Re: Problemi render

Post by Valyna87 »

Vampiro scusami ma sono nuova di qui... se vuoi puoi sostare la conversazione nella giusta sezione oppure se mi dici come si fa faccio io...
Comunque ho messo la spunta solo su GI on e lanciato render... il primo render me lo fa, il secondo senza toccare nulla è solo una schermata azzurra...cmq ora posto immagine per capire meglio. grazie
Valyna87
Posts: 14
Joined: Tue Oct 08, 2013 12:33 pm

Re: Problemi render

Post by Valyna87 »

Queste sono le due schermate fatte una di seguito all'altra senza toccare nulla... non credo sia un problema dei settaggi perchè semplicemente non li ho toccati :(
Attachments
Cattura1.JPG
Cattura.JPG
User avatar
nexzac
Posts: 4888
Joined: Wed Dec 03, 2008 4:08 pm
Location: Milano

Re: Problemi render

Post by nexzac »

Valyna87 wrote:Queste sono le due schermate fatte una di seguito all'altra senza toccare nulla... non credo sia un problema dei settaggi perchè semplicemente non li ho toccati :(
ciao,
sicura di non aver fatto un "passo" indietro con la camera ed esser finita tipo in un muro? o dietro al muro?

l'azzurrino non si spiega, potrebbe essere il cielo, potrebbero essere mille cose... puoi postare la scena eventualmente?
Image
"if you can't explain it simply, you don't understand it well enough"
Valyna87
Posts: 14
Joined: Tue Oct 08, 2013 12:33 pm

Re: Problemi render

Post by Valyna87 »

ciao ti rispondo qui, aiuto!!!
Guarda non ho toccato nulla ne spostato inquadratura.... per semplice prova ho solo attivatato GI ON e non ho toccato nulla... non me lo so spiegare neanche io per questo non credo c entri il settaggio della scena, perchè semplicemente tra il prima e il dopo non tocco nulla :(
Potrebbe essere un problema di RAM?
User avatar
myskin
Posts: 1117
Joined: Thu May 29, 2008 8:48 pm

Re: Problemi render

Post by myskin »

..per caso hai un oggetto invisibile in editor ma visibile in rendering (semaforini, per intenderci)??
Valyna87
Posts: 14
Joined: Tue Oct 08, 2013 12:33 pm

Re: Problemi render

Post by Valyna87 »

Oddio cosa sono i semaforini? guarda è un modello fatto in rhino e poi importato in cinema, non credo di aver messo oggetti nascosti anche perchè il problema è che il primo render me lo fa ma il secondo salta. A volte ne fa anche due di seguito ma al terzo si ripresenta il problema della finestra azzurrina... per questo mi domando se la memoria c entra qualcosa :O

Disperata!!! :(
User avatar
myskin
Posts: 1117
Joined: Thu May 29, 2008 8:48 pm

Re: Problemi render

Post by myskin »

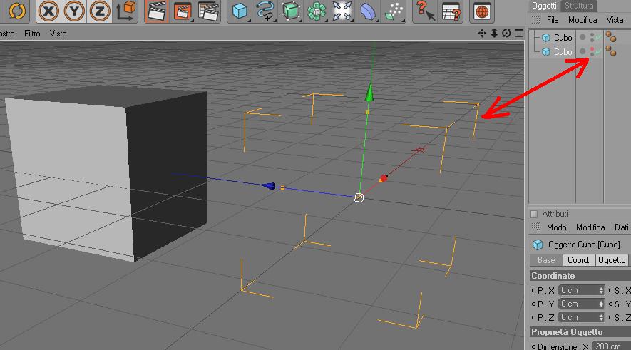
Valyna87 wrote:Oddio cosa sono i semaforini? :(
ti allego uno screen. Se selezioni come ho evidenziato con la freccia rossa, non vedi l'oggetto mentre lavori ma se lanci il rendering ricompare! dovresti scorrere in gestione oggetti se c'è qualcosa selezionato così.
Comunque se lo fa ad intermittenza come dici, non credo sia questo, purtroppo.. :o
Attachments
semaforini.JPG
Valyna87
Posts: 14
Joined: Tue Oct 08, 2013 12:33 pm

Re: Problemi render

Post by Valyna87 »

Ah ho capito i "semaforini" :D
Gentilissimo grazie mille per la disponibilità!! Però come dici tu se è ad intermittenza non è questo problema! Mannaggio! :/

Grazie!
  • Advertising
Post Reply