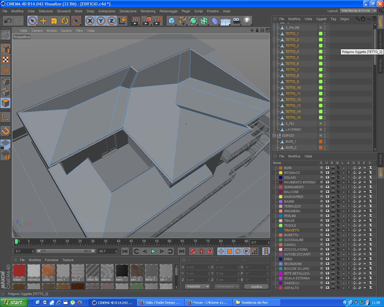
Il problema sta nel fatto che alcune falde del mio tetto sono composte da piu poligoni, per cui applicando TuileGEN, ad ogni singolo poligono non vengono perfettamente allineati.
"Penso" di aver capito che TuileGEN si applica solo su poligoni con massimo 4.
Ma se mi sbaglio volevo sapere se c' era un modo per unire tutti i poligoni della mia falda diventando così un unico poligono in modo tale da applicare il Tuile GEN.
Allego delle immagini per far capire meglio il problema.



FOLLOW US