creare oggetti separati partendo da un poligono unico
Moderators: Arkimed, natas, visualtricks, cappellaiomatto
-
- Advertising
creare oggetti separati partendo da un poligono unico
Il problema che sorge è:
1) Estrudendo questa nuova faccia l'estrusione si porta dietro tutto il solido nei punti di collegamento deformandolo tutto.
2) Essendo riuscita ad estrudere la faccia da sola col comando Scindi mi pare e poi Estrudi internamente (accontentandomi però di dargli un minimo di offset) il problema a questo punto è che se copio e incollo questo nuovo poligono e poi sposto la copia anche questa si tira dietro della facce e poi non si riesce a ruotare...
Mi chiedevo se non esiste un modo per rendere questo oggetto indipendente fin dall'inizio prima dell'estrusione...creando diciamo un nuovo oggetto scisso dalla madre...
Grazie
- Attachments
-
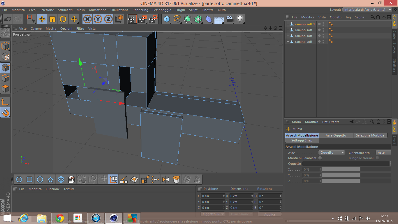
- Il poligono dietro è la madre, il poligono in primo piano a sin è quello creato estrudendo internamente e quello di destra facendo un copia incolla, cancellando le facce stirate...ma se provo a ruotarlo per porlo a 90gradi rispetto non riesco, l'asse di rotazione sembra essere ancora sulla madre....
- cappellaiomatto
- Moderatore
- Posts: 1581
- Joined: Mon May 07, 2012 5:12 pm
Re: creare oggetti separati partendo da un poligono unico
se ho capito la tua richiesta ti serve il comando mesh->command->disconnect
seleziona la faccia da scollare dal poligono
applica il comando
estrudi
alla fine di tutto se vuoi separare fisicamente i poligoni e avere oggetti separati in gerarchia
mesh->conversion->polygon group to object

Follow me on Twitter https://twitter.com/matteoc4dzone
Follow me on Vimeo https://vimeo.com/cappellaiomatto
Re: creare oggetti separati partendo da un poligono unico
- cappellaiomatto
- Moderatore
- Posts: 1581
- Joined: Mon May 07, 2012 5:12 pm
Re: creare oggetti separati partendo da un poligono unico
buon lavoro

Follow me on Twitter https://twitter.com/matteoc4dzone
Follow me on Vimeo https://vimeo.com/cappellaiomatto
-
- Advertising



FOLLOW US