Aiuto sweep
Moderators: Arkimed, natas, visualtricks, cappellaiomatto
-
- Advertising
Aiuto sweep
Re: Aiuto sweep
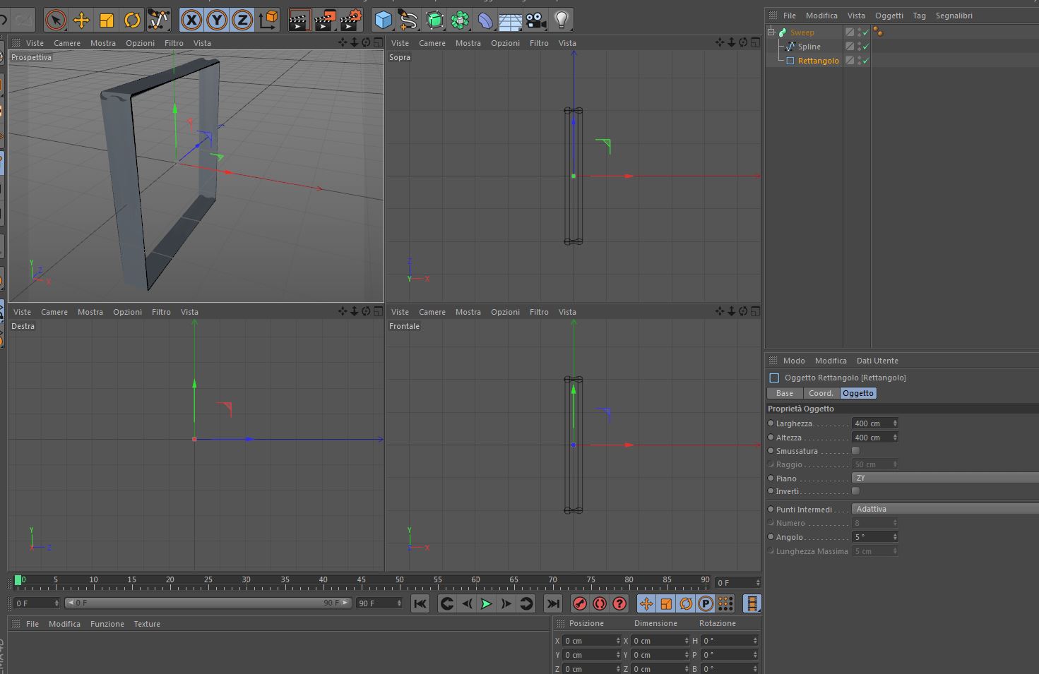
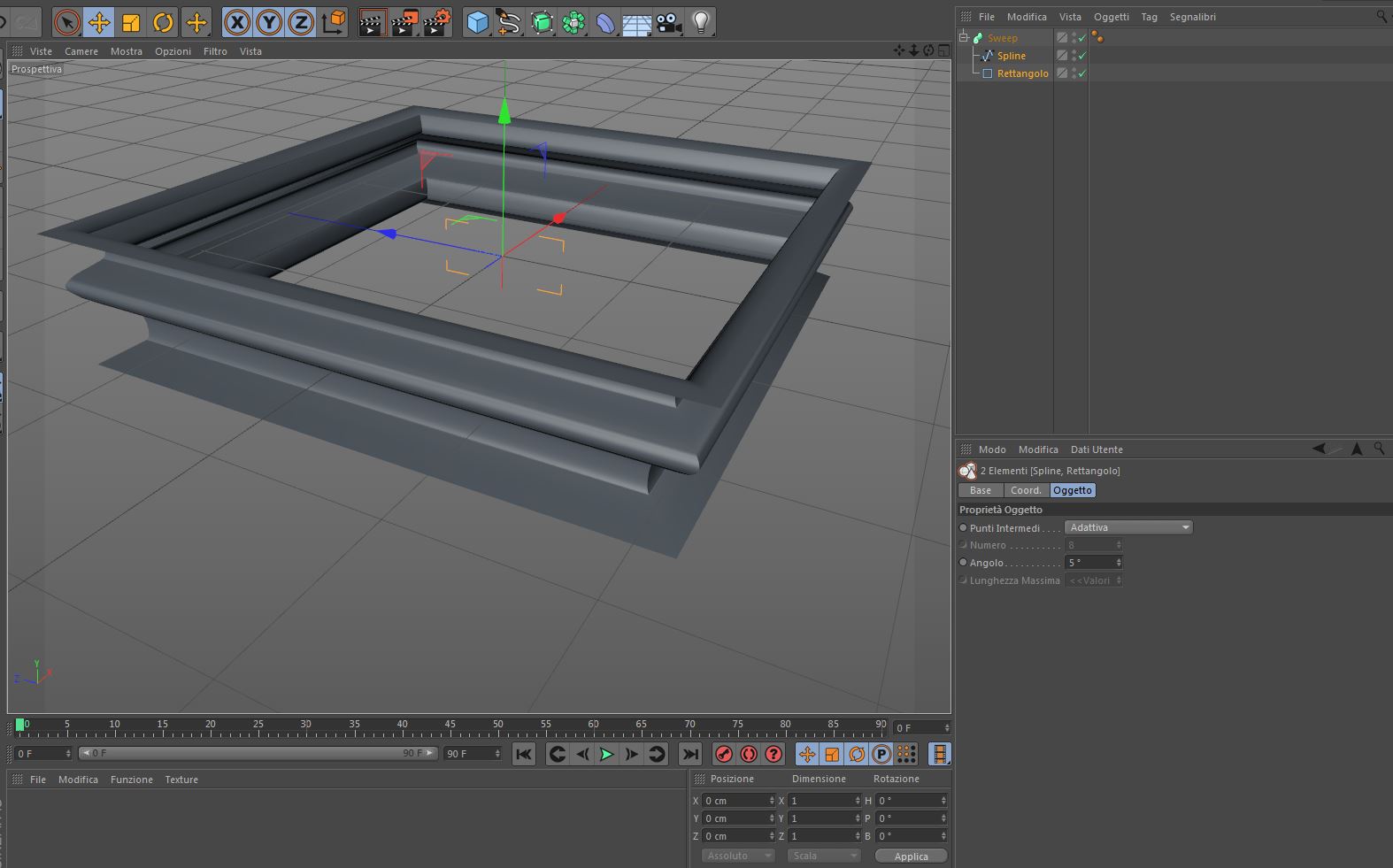
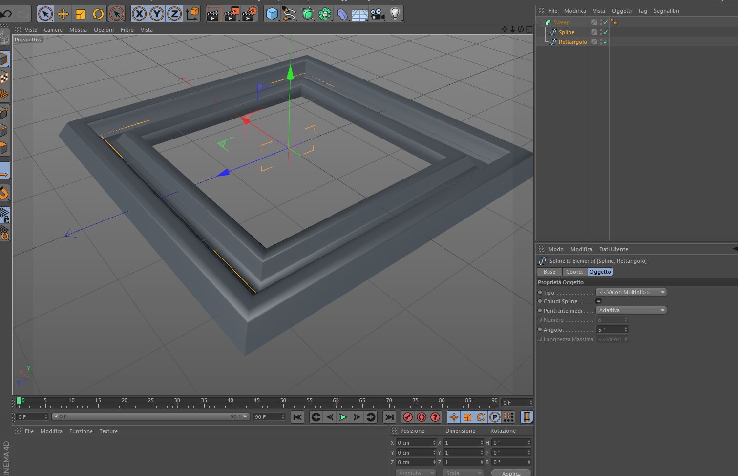
Non importa dove e come è disegnata la sezione, basta che ha l'asse BLU "normale" al piano che la contiene.
Cinema farà correre la sezione nel modo giusto lungo il percorso.
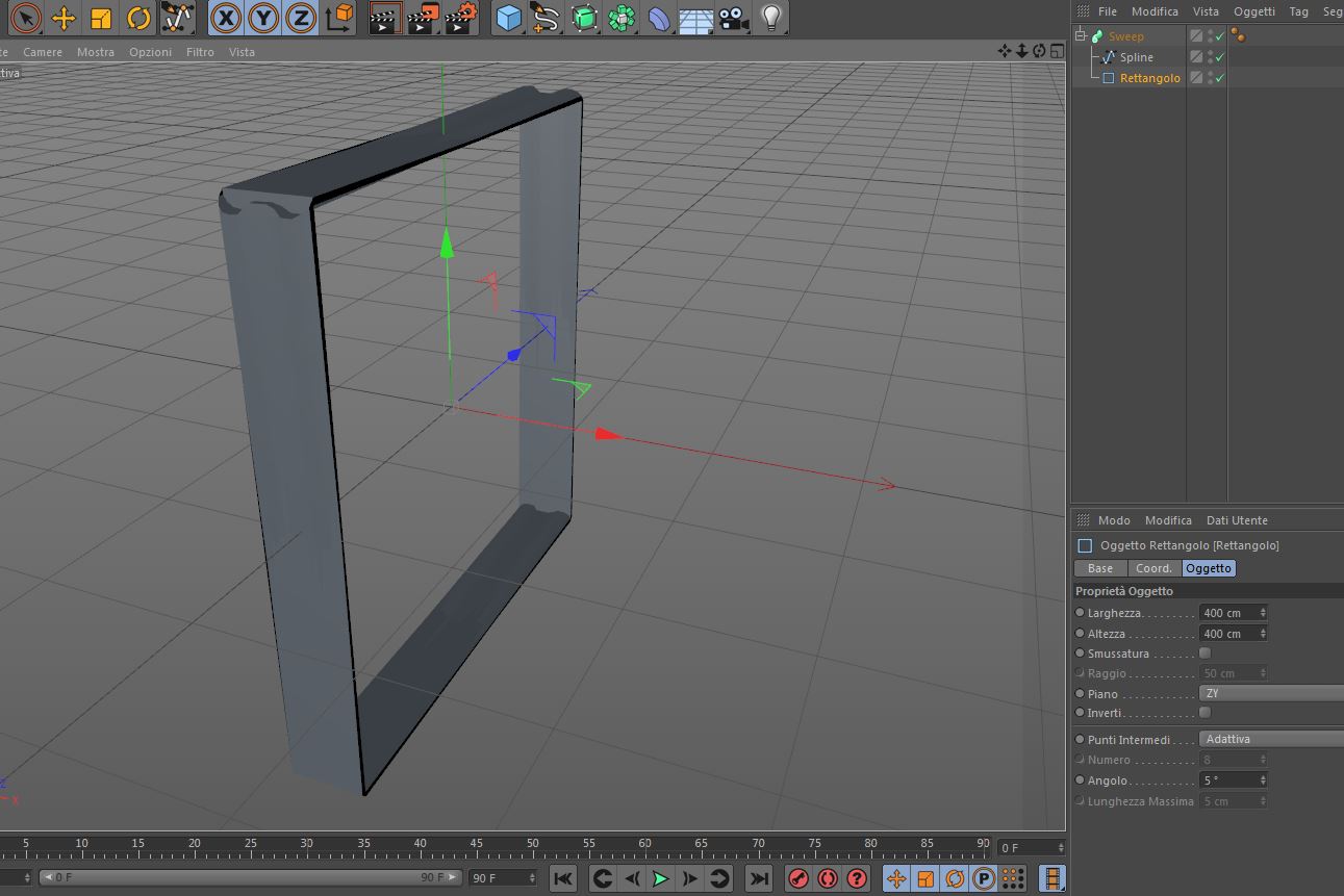
La tua sezione ha l'asse rosso nella direzione dell'estrusione, ci andrebbe il blu.
Re: Aiuto sweep
Re: Aiuto sweep
-
- Advertising



FOLLOW US