Aiuto sweep

Forum per: Modellazione, Texturing, Animazione, Composting e tutto quello che riguarda il normale utilizzo di Cinema4D.

Moderatori: Arkimed, natas, visualtricks, cappellaiomatto

Rispondi
  • Advertising
fabtie81
Messaggi: 128
Iscritto il: lun mar 29, 2010 12:26 pm

Aiuto sweep

Messaggio da fabtie81 »

Salve a tutti, non riesco a capire come faccio a fare uno sweep di quella spline lungo il rettangolo ma che deve seguire il rettangolo nella direzione in cui ho disegnato la spline (praticamente deve fare la modanatura a destra del rettangolo). Help me :shock:
Allegati
3.JPG
2.JPG
1.JPG
FofoC4D
Messaggi: 1676
Iscritto il: mar ott 11, 2011 6:23 pm

Re: Aiuto sweep

Messaggio da FofoC4D »

L' asse blu deve correre lungo il percorso, cioè deve essere perpendicolare alla sezione.
Non importa dove e come è disegnata la sezione, basta che ha l'asse BLU "normale" al piano che la contiene.
Cinema farà correre la sezione nel modo giusto lungo il percorso.

La tua sezione ha l'asse rosso nella direzione dell'estrusione, ci andrebbe il blu.
fabtie81
Messaggi: 128
Iscritto il: lun mar 29, 2010 12:26 pm

Re: Aiuto sweep

Messaggio da fabtie81 »

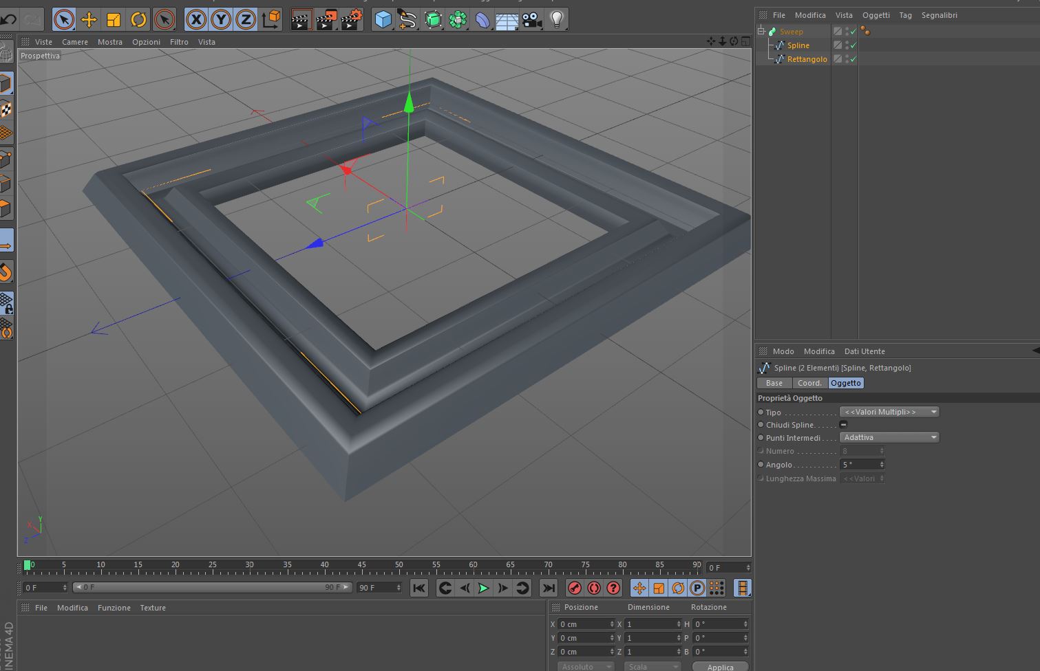
Grazie mille fofo! già ho capito una cosa... ma non deve andare proprio così... ti mando gli allegati per farti capire cosa devo fare... praticamente devo fare quelle cornici su di un muro (come in foto) facciamo finta che la sezione della cornice in foto sia quella che ho disegnato io... la sezione dovrebbe seguire il rettangolo nel modo in cui l'ho orientata, mentre quando la inserisco in uno sweep me la fa come se fosse ruotata di 90, cioè ora segue il rettangolo ma dovrebbe seguirlo di 90° ruotato. non so se sono stato chiaro. pfiu
Allegati
6.JPG
5.JPG
4.jpg
fabtie81
Messaggi: 128
Iscritto il: lun mar 29, 2010 12:26 pm

Re: Aiuto sweep

Messaggio da fabtie81 »

Ci sono riuscito, andava ruotato anche l'asse verde verso l'alto... teoricamente non l'ho capito, ma praticamente si!
Allegati
8.JPG
7.JPG
  • Advertising
Rispondi