Legno laccato bianco
Moderators: Arkimed, natas, visualtricks, cappellaiomatto
-
- Advertising
Legno laccato bianco
Ho provato ad inserire all'interno una rexture map in multilpy a 0.05 che simuli un insieme di pennellat5 cosi da simulare gli accumuli di laccatura su alcuni punti. Duffuse Layer trasparency a 0 e anche diffuse option.
Nello specular layer trasparency ho inserito un fresnel a 1.8 e nei paramenti un relfection glossines di 0.75 e la stessa texture a 0.5 per le riflessioni.
Vi alelgo il risultato pessimo.
Re: Legno laccato bianco
secondo me, ciò che gli manca per essere un laccato è principalmente la smussatura di tutti gli spigoli.
Non credo che ci sia bisogno di alcuna texture, la laccatura non ha "accumuli", e se così fosse vuol dire che chi ha fatto la laccatura deve cambiar mestiere
Re: Legno laccato bianco
Purtroppo questo è un modello importato da SolidWorks in wrl.. c'è un modo per smussare senza rifare il modello?
Conosco la funzione smussatura ma non saprei come utilizzara e quanto, consigli?
Re: Legno laccato bianco
eros wrote:Ciao,
secondo me, ciò che gli manca per essere un laccato è principalmente la smussatura di tutti gli spigoli.
Non credo che ci sia bisogno di alcuna texture, la laccatura non ha "accumuli", e se così fosse vuol dire che chi ha fatto la laccatura deve cambiar mestiere
Non sono d' accordo....
La laccatura non è per forza a spruzzo ma, si può fare anche a pennello e ti assicuro che gli accumuli ci sono eccome!!
Molti preferiscono un effetto più patinato quasi invecchiato e sinceramente anche a me non dispiace.
Re: Legno laccato bianco
per esperienza, se è un modello importato non ci puoi fare gran che, in quanto di solito la mesh è tutta triangolata e alquanto irregolare.
Però, a rifare un'anta così ci stai poco: ti tieni quella fornita come riferimento (magari la copi in un nuovo progetto, vuoto), parti da un cubo, dai le dimensioni giuste, rendi modificabile, selezioni la faccia davanti dove ci va la svasatura, fai "smussa internamente" e dimensioni opportunamente il nuovo rettangolo, lo fai di nuovo, selezioni il rettangolo interno e lo sposti nella direzione giusta per creare lo svaso. Infine selezioni tutti gli spigoli e applichi una smussatura di 1-1,5mm
Re: Legno laccato bianco
Se però la distanza non è tale che questo effetto sia visibile, allora puoi rinunciare a farlo vedere.
Altra cosa è la modellazione. Come dice eros, ti mancano tutti gli arrotondamenti che sono tipici di tutti gli oggetti: può essere più o meno grande, ma difficilmente gli oggetti che ci circondano sono taglienti come lame.
Per "arrotondare" un modello importato, l'importante è ridurre al minimo i Bordi e puoi applicare tranquillamente un deformatore "Smussa" e regolarne l'ampiezza. Non sempre tutto fila liscio e ci devi lavorare un po', ma io risolvo così con i modelli importati.
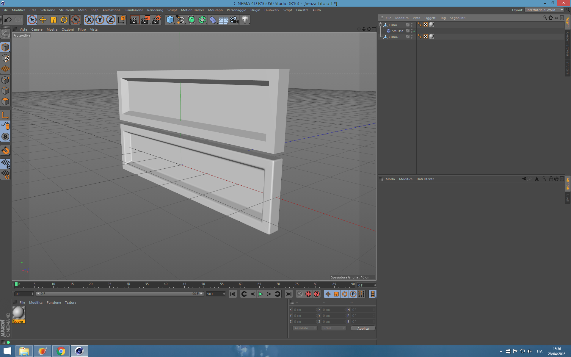
Ti posto il risultato sul frontale di un cassetto
Re: Legno laccato bianco
Re: Legno laccato bianco
Ovviamente regolati la Reflection Glossiness nello Specular Layer e la dimensione del Bump
- Attachments
-
- laccatura bianca.zip
- (103.53 KiB) Downloaded 255 times
Re: Legno laccato bianco
Ora non mi resta che trovare un bel marmo che si sposa. Appena ho aggiornamenti vi posto.
Re: Legno laccato bianco
-
- Advertising



FOLLOW US