Estrudere a misure diverse
Moderators: Arkimed, natas, visualtricks, cappellaiomatto
-
- Advertising
Estrudere a misure diverse
ho un problema che mi assilla e non riesco a risolvere...
ho un elemento che ho creato, vorrei estruderlo alle due estremità con due misure diverse.
In pratica il punto A e quello B vorrei fossero diversi di 5mm...
Come posso fare??
Grazie Mille =)
- Attachments
-
- Immagine.png (28.6 KiB) Viewed 1186 times
Re: Estrudere a misure diverse
Re: Estrudere a misure diverse
ciciolo wrote:La richiesta è per i soli punti A e B o ad altri? In entrambi i casi, molto semplicemente, selezioni i punti che ti interessano e nel box delle coordinate li sposti della misura desiderata.
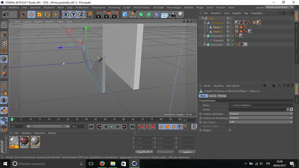
Ho provato così, ma mi si dividono come in foto... Ora l'ho fatto spostando i punti che si dividevano
Re: Estrudere a misure diverse
2 - selezioni l'oggetto ed i tappi, poi dal menu del tasto detro scegli connetti oggeti e cancella
3 - in modalità punti, li selezioni tutti e poi fai ottimizza
4- sposti i punti che ti servono.
-
- Advertising



FOLLOW US