Illuminare soggiorno
Moderators: Arkimed, natas, visualtricks, cappellaiomatto
-
- Advertising
Illuminare soggiorno
Re: Illuminare soggiorno
Vorrei un consiglio per inserire una luce principale che illumini la stanza.
Re: Illuminare soggiorno
Re: Illuminare soggiorno
Re: Illuminare soggiorno
devi decidere quale delle due diventa preponderante rispetto all'altra e da li gestire come fare i chiaro/scuri viceversa risulterà piatta e un po' "finta". Se lo scopo è fare una luce diurna lascia un attimo perdere le luci artificiali e concentrati su quello che puo entrare dalle finestre.
per il momento come hai illuminato?
AMMINISTRATRICE C4DZONE
MAXON Authorized Training Center - Corsi certificati Maxon
http://www.corsicinema4d.com/course/
http://www.zuccherodikanna.com
Re: Illuminare soggiorno
I Render che ho postato sono stati eseguiti per velocità con motore fisico non progressivo ma adattabile-basso.
Come risultato finale vorrei una cosa piacevole da stampare su carta.
Sulla cucina-pranzo le finestre sono alte e piccoline pertanto se uso solo luci diurne ho paura che il render finale sia troppo cupo.
Re: Illuminare soggiorno
Se ci mostri la stanza bianca, con le luci area alle finestre (usi colormapping?) iniziamo ad aiutarti passo passo perchè cosi nel pavimento non vedo molta influenza delle luci che arrivano dalla finestra e facciamo prima ad aiutarti se ripartiamo dalle sole luci area...
AMMINISTRATRICE C4DZONE
MAXON Authorized Training Center - Corsi certificati Maxon
http://www.corsicinema4d.com/course/
http://www.zuccherodikanna.com
Re: Illuminare soggiorno
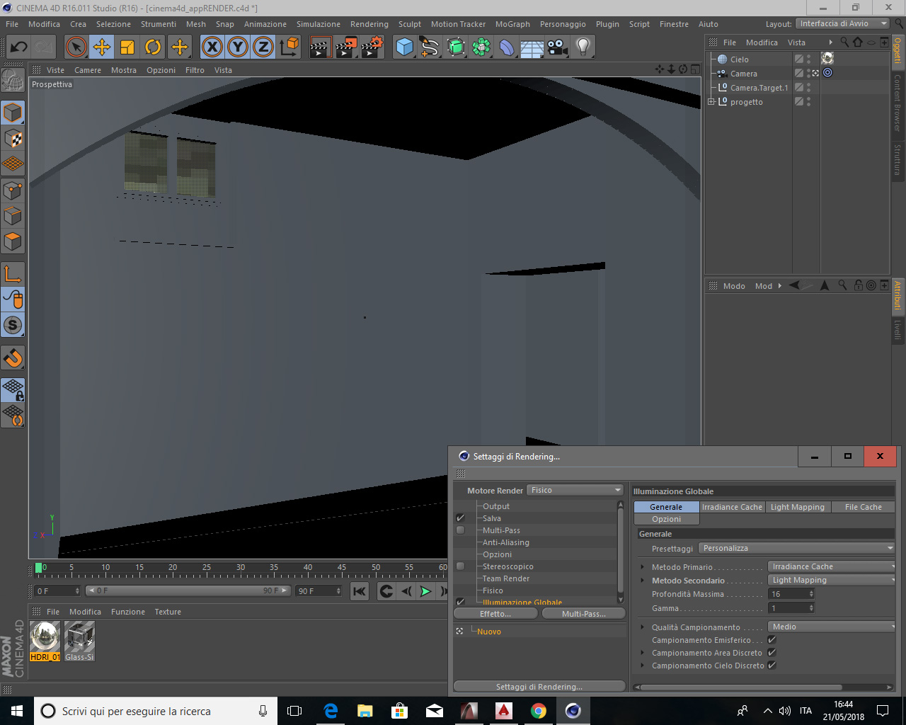
Ho tolto tutti i materiali tranne il vetro delle finestre e quelli degli oggetti (arredo). Credo che la mappatura colore non la utilizzo, allego anche la schermata delle impostazioni dell'IG.
Re: Illuminare soggiorno
AMMINISTRATRICE C4DZONE
MAXON Authorized Training Center - Corsi certificati Maxon
http://www.corsicinema4d.com/course/
http://www.zuccherodikanna.com
-
- Advertising



FOLLOW US