Problema erba

Forum per: Modellazione, Texturing, Animazione, Composting e tutto quello che riguarda il normale utilizzo di Cinema4D.

Moderators: Arkimed, natas, visualtricks, cappellaiomatto

  • Advertising
marco.nico
Posts: 18
Joined: Wed Nov 06, 2019 12:17 pm

Problema erba

Post by marco.nico »

Ciao!
Sto provando a mettere l'erba secondo i tutorial e tutti i vari passaggi con i settaggi. Il risultato finale pero' e' quello che vedete in foto, cioe`si vede solo il terreno. Secondo me perche' sono partito da un oggetto creato su Rhino e non su Cinema 4d. L'oggetto su cui voglio mettere il prato e`costituito dalle mesh create su Rhino. Come posso fare? Grazieee
Attachments
Captura.JPG
Captura.JPG (131.3 KiB) Viewed 2953 times
User avatar
masterzone
Site Admin
Posts: 10591
Joined: Fri Sep 17, 2004 5:34 pm
Location: Verona

Re: Problema erba

Post by masterzone »

Stai lavorando su VRAY? perché vedo dei tag di vray
marco.nico
Posts: 18
Joined: Wed Nov 06, 2019 12:17 pm

Re: Problema erba

Post by marco.nico »

ce l'ho installato ma non li sto usando. Sinceramente non so neanche a che serve ahahah
nikdegra
Posts: 290
Joined: Tue Oct 18, 2016 2:47 pm

Re: Problema erba

Post by nikdegra »

è un po come mettersi a costruire un auto ma non aver mai sentito nominare la Ferrari=) che tutorial stai seguendo? Utilizzi il motore di render di Cinema?Potrebbe essere che importando da Rhino ti si siano un po incasinate le normali, dato che mi sembra un semplice piano ti consiglierei di rifarlo velocemente in Cinema, cosi da scongiurare eventuali ulteriori problematiche dopo!
marco.nico
Posts: 18
Joined: Wed Nov 06, 2019 12:17 pm

Re: Problema erba

Post by marco.nico »

https://fattoreggraphicwebdesign.alterv ... cinema-4d/ sto seguendo questo tutorial
Il motore di render e`di cinema 4D.
User avatar
masterzone
Site Admin
Posts: 10591
Joined: Fri Sep 17, 2004 5:34 pm
Location: Verona

Re: Problema erba

Post by masterzone »

Il materiale erba di cinema, che usa HAIR, e' un po delicatuccio, come dice Nik può' darsi che il problema sia l'oggetto importato. Prova ad esempio a fare la stessa operazione con un piano prelevandolo dalle primitive di cinema4D, se vedi che l'erba appare allora significa che c'e' da sistemare qualcosa in quel modello 3D :)
marco.nico
Posts: 18
Joined: Wed Nov 06, 2019 12:17 pm

Re: Problema erba

Post by marco.nico »

Allora, ho rifatto un po' meglio il tridimensionale su rhino per il prato. Ho dato anche piu' spessore stavolta. Pero' secondo me il problema di fondo e`che le mesh che esporto da rhino sono triangolari, mentre C4D accetta degli oggetti con poligoni molto regolari di rettangoli o quadrati insomma. Quando vado a mettere l'oggetto Hair sull'oggetto, questo mi compare sono lungo gli angoli anziche' su tutta la superficie. A questo punto mi chiedo se c'e' un modo per esportare diversamente da rhino per un formato che C4D accetta piu' facilmente per queste tipo di operazioni. Grazie per la pazienza :)
Attachments
Captura1.JPG
Captura1.JPG (136.11 KiB) Viewed 2849 times
Captura.JPG
Captura.JPG (110.49 KiB) Viewed 2849 times
pivxtrex2
Posts: 165
Joined: Mon Oct 01, 2018 8:55 am

Re: Problema erba

Post by pivxtrex2 »

Ciao, ma come lo esporti da rhino? e perché triangoli su parallelepipedi? Su Oggetto Capelli -> Guide cosa hai impostato?
marco.nico
Posts: 18
Joined: Wed Nov 06, 2019 12:17 pm

Re: Problema erba

Post by marco.nico »

Ciao Pivxtrex2,
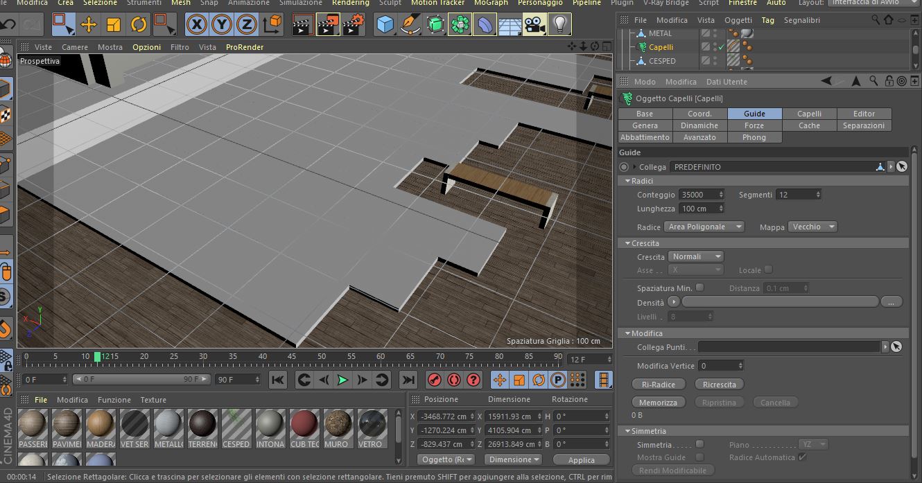
Io dal 3D di Rhino creo le mesh (triangolari appunto) e poi le esporto in DXF. Su Guide ho impostato solamente i segmenti a 12 e il conteggio a 35000 come diceva il tutorial che ho seguito.
marco.nico
Posts: 18
Joined: Wed Nov 06, 2019 12:17 pm

Re: Problema erba

Post by marco.nico »

qui uno screen
Attachments
Captura.JPG
Captura.JPG (175.75 KiB) Viewed 2770 times
  • Advertising
Post Reply