importazione da OBJ
Moderators: Arkimed, natas, visualtricks, cappellaiomatto
-
- Advertising
importazione da OBJ
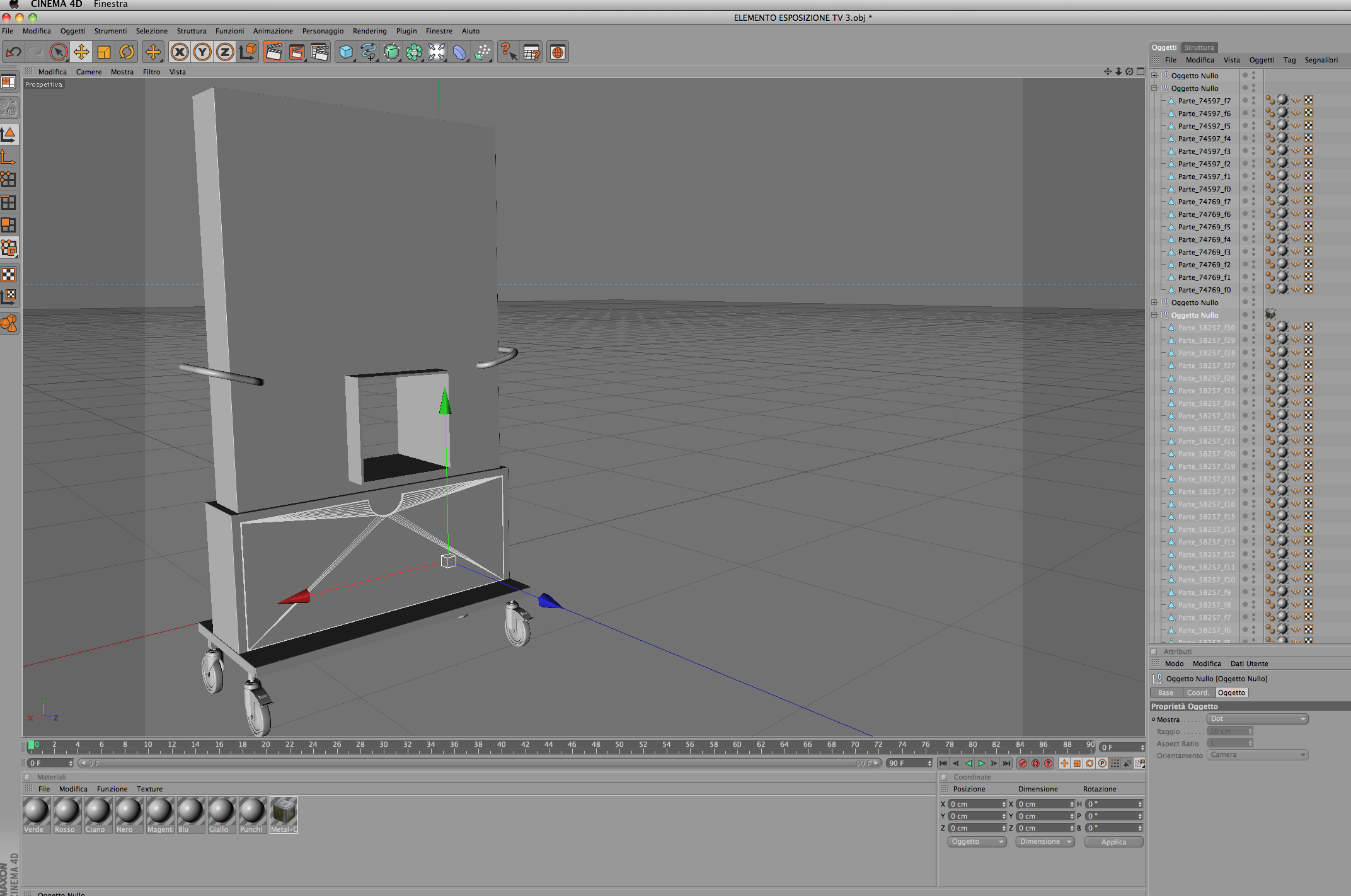
Ovvero importo un file OBJ, nel mio caso da shark, mi entrano qualche migliaia di parti e facce.
Ho seguito il tutorial ho raggruppato tutta una serie di elementi in oggetti nulli.
Ora se trascino il materiale sull' oggetto nullo, mi appare sulla destra di questo il simbolo del materiale, ma tutti gli elementi sotto a questo rimangono grigi senza prendere il materiale dove sbaglio, allego qualche screen.
Grazie CHICCO
PREMETTO che è un mese che uso Cinema4d linciatemi pure
- masterzone
- Site Admin
- Posts: 10588
- Joined: Fri Sep 17, 2004 5:34 pm
- Location: Verona
Re: importazione da OBJ
Togli il TAG (iconcina del materiale) ai figli, e poi metti il materiale al padre e i figli prenderanno il materiale del genitore in alto.
Se poi necessiti di dare un materiale specifico ad un oggetto dentro una gerarchia gia "materializzata"...daglielo tranquillamente...
mz
Re: importazione da OBJ
CHICCO
-
- Advertising



FOLLOW US