modello sedia
Moderatori: Arkimed, natas, visualtricks, cappellaiomatto
-
- Advertising
-
Martignago.e
- Messaggi: 6
- Iscritto il: mar mar 01, 2011 11:40 am
modello sedia
- Allegati
-
- sediaprova 2.jpg (15.8 KiB) Visto 872 volte
-
- prima prova
- sediaprova1.jpg (17.34 KiB) Visto 872 volte
Re: modello sedia
Quando scrivi qualcosa con una penna, pensi alle parole, non alla penna. Quando crei qualcosa con un Mac, pensi al tuo progetto, non al Mac. Diventa invisibile e stimola la creatività.
Anche se la porta è la stessa, non tutti quelli che vi si affacciano vedono le stesse cose: la veduta dipende dallo sguardo.
nuovo sito webfacebook 3dmood
-
Martignago.e
- Messaggi: 6
- Iscritto il: mar mar 01, 2011 11:40 am
Re: modello sedia
sto tentando di fare questa sedia
http://www.c4dzone.com/it/download/tuto ... ia-625.htm
cesgimami ha scritto:Non siamo ancora attrezzati per la telepatia![]()
![]()
![]()
![]()
di quale sedia parli,posta qualche immagine se no non possiamo capire il tuo problema.
Re: modello sedia
comunque, a prima vista sembrano dei poligoni che hai mantenuto , e che devi cancellare.
ciao
Renxo
http://www.c4dzone.com/it/gallery/renxo-11856/
-
Martignago.e
- Messaggi: 6
- Iscritto il: mar mar 01, 2011 11:40 am
Re: modello sedia
renxo ha scritto:e magari posta dei wire del tuo modello... senza hiper nurbs.
comunque, a prima vista sembrano dei poligoni che hai mantenuto , e che devi cancellare.
ciao
Renxo
Re: modello sedia
Quando scrivi qualcosa con una penna, pensi alle parole, non alla penna. Quando crei qualcosa con un Mac, pensi al tuo progetto, non al Mac. Diventa invisibile e stimola la creatività.
Anche se la porta è la stessa, non tutti quelli che vi si affacciano vedono le stesse cose: la veduta dipende dallo sguardo.
nuovo sito webfacebook 3dmood
-
Martignago.e
- Messaggi: 6
- Iscritto il: mar mar 01, 2011 11:40 am
Re: modello sedia
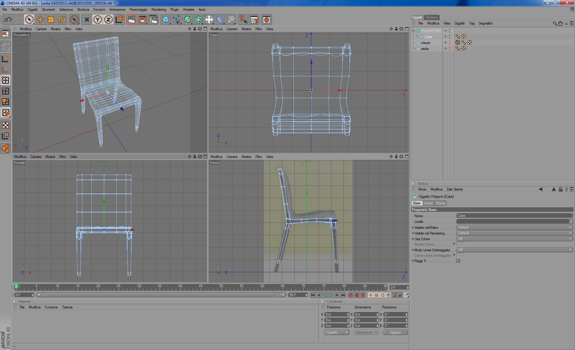
allego immagine rifatta
cesgimami ha scritto:come dice renxo hai estruso con la spunta crea tappi.Devi estrudere con disattivata quella opzione.Prova cancellarli
- Allegati
-
- provaok.jpg (13.5 KiB) Visto 843 volte
-
Martignago.e
- Messaggi: 6
- Iscritto il: mar mar 01, 2011 11:40 am
Re: modello sedia
- Allegati
-
- render sedie.jpg (69.85 KiB) Visto 792 volte
-
Martignago.e
- Messaggi: 6
- Iscritto il: mar mar 01, 2011 11:40 am
Re: modello sedia
- Allegati
-
- rendering stanza.jpg (82.02 KiB) Visto 753 volte
-
- Advertising



FOLLOW US