Ma come diavolo si scalano queste piante!!!!
Moderatori: Arkimed, natas, visualtricks, cappellaiomatto
-
- Advertising
Re: Ma come diavolo si scalano queste piante!!!!
Danilo Prosperi Architetto
http://www.archimetria.it
| info@archimetria.it | Tel. (+39) 320 57 31 767 | P.IVA 01949310682
- gabriele__82
- Messaggi: 3112
- Iscritto il: mer ott 28, 2009 9:04 am
- Località: Treviglio
Re: Ma come diavolo si scalano queste piante!!!!
sul discorso aumento dei tempi, potrebbe essere, oggetto più grande, più roba da renderizzare.
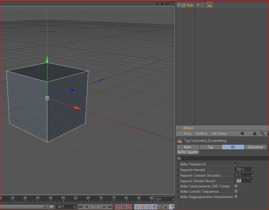
cmq per le piante, oggetti di completamento della scena, raggruppa tutto, metti un bel tag compositing e nella IG metti illuminazione 100 % e i successivi due parametri portali al 5%
che formato d'uscita ti serve, sia come cm che come dpi.
Re: Ma come diavolo si scalano queste piante!!!!
1) Ho Cinema 4D versione 10
2) Io per fare ancora prima avevo gia messo il tag compositing...ma ho prorio escluso sia l'IG (non visibile da IG) sia l'OA (non visibile da OA)
e cmq i tempi sono aumentati...
Devo uscire in A3 150 dpi...
semplice no?
Danilo Prosperi Architetto
http://www.archimetria.it
| info@archimetria.it | Tel. (+39) 320 57 31 767 | P.IVA 01949310682
Re: Ma come diavolo si scalano queste piante!!!!
occhio a spostare il tuo modello quando sei in cinema, perchè se lo hai fatto ed importato con altro software, nel caso in cui fai aggiunte in secondo momento, queste ti verranno posizionate secondo le coordinate del cad o altro software e si posizioneranno sfalsate. E' frequente che ci siano modifiche o aggiunte per cui operazioni del genere potrebbero crearti non pochi problemi nel posizionarle all'interno del tuo modello.
Ti consiglio di partire con la modellazione nelle coordinate 0,0 del software che utilizzi per poi ritrovartele in cinema al centro degli assi, senza bisogno che fai spostamenti manuali che ti complicherebbero solo il lavoro
ciao________
- gabriele__82
- Messaggi: 3112
- Iscritto il: mer ott 28, 2009 9:04 am
- Località: Treviglio
Re: Ma come diavolo si scalano queste piante!!!!
-
- Advertising



FOLLOW US