Il mio primo modello

Forum per: Modellazione, Texturing, Animazione, Composting e tutto quello che riguarda il normale utilizzo di Cinema4D.

Moderatori: Arkimed, natas, visualtricks, cappellaiomatto

Rispondi
  • Advertising
Voyager
Messaggi: 304
Iscritto il: mar mar 01, 2011 4:51 pm

Re: Il mio primo modello

Messaggio da Voyager »

:( Non riesco a sistemare l'editor mi ritrovo sempre due punti ma cosa avrò toccato?
Comunquer non c'è un tasto tipo reimposta predefinito o una cosa simile?
Vi posto il c4 dategli un occhiata per cortesia e ditemi cosa è successo :(
Allegati
sbp.rar
(72.88 KiB) Scaricato 87 volte
Voyager
Messaggi: 304
Iscritto il: mar mar 01, 2011 4:51 pm

Re: Il mio primo modello

Messaggio da Voyager »

Ho sistemato tutto tranne il fatto che quando deselezione l'HN della mash del volto mi si vede trasparente mentre dovrebbe vedersi con alfa al 100 ma senza HN vi mostro una foto
Allegati
senzahn.jpg
senzahn.jpg (121.09 KiB) Visto 1526 volte
Avatar utente
rochi96
Messaggi: 336
Iscritto il: mar lug 20, 2010 11:06 am

Re: Il mio primo modello

Messaggio da rochi96 »

Voyager ha scritto:Ho sistemato tutto tranne il fatto che quando deselezione l'HN della mash del volto mi si vede trasparente mentre dovrebbe vedersi con alfa al 100 ma senza HN vi mostro una foto
Credo che hai messo l'opzione raggi x nel menu base dell'oggetto
Il mio pc
Motherboard: Intel DH55TC
CPU: Intel core i3 530
RAM: Corsair Dominator 8GB (2x4gb) 1333mhz;
GPU: Nvidia GeForce 9600gt 512mb;
HDD: Western Digital Caviar black 1tb;
Dissipatore CPU e GPU: Raffreddati a liquido;
Avatar utente
rochi96
Messaggi: 336
Iscritto il: mar lug 20, 2010 11:06 am

Re: Il mio primo modello

Messaggio da rochi96 »

rochi96 ha scritto:
Voyager ha scritto:Ho sistemato tutto tranne il fatto che quando deselezione l'HN della mash del volto mi si vede trasparente mentre dovrebbe vedersi con alfa al 100 ma senza HN vi mostro una foto
Credo che hai messo l'opzione "raggi x" nel menu base dell'oggetto
Il mio pc
Motherboard: Intel DH55TC
CPU: Intel core i3 530
RAM: Corsair Dominator 8GB (2x4gb) 1333mhz;
GPU: Nvidia GeForce 9600gt 512mb;
HDD: Western Digital Caviar black 1tb;
Dissipatore CPU e GPU: Raffreddati a liquido;
Avatar utente
rochi96
Messaggi: 336
Iscritto il: mar lug 20, 2010 11:06 am

Re: Il mio primo modello

Messaggio da rochi96 »

scusate, ho messo 2 volte la stessa risposta :(
Il mio pc
Motherboard: Intel DH55TC
CPU: Intel core i3 530
RAM: Corsair Dominator 8GB (2x4gb) 1333mhz;
GPU: Nvidia GeForce 9600gt 512mb;
HDD: Western Digital Caviar black 1tb;
Dissipatore CPU e GPU: Raffreddati a liquido;
Voyager
Messaggi: 304
Iscritto il: mar mar 01, 2011 4:51 pm

Re: Il mio primo modello

Messaggio da Voyager »

Ciao Rochi, si ho provato ma non funziona. :(
Inoltre ho terminato le due orecchie creando un nuovo poligono e ora come le attacco
alla mash base del volto?
Allegati
borecchio.jpg
Avatar utente
rochi96
Messaggi: 336
Iscritto il: mar lug 20, 2010 11:06 am

Re: Il mio primo modello

Messaggio da rochi96 »

devi connettere i 2 oggetti per fare in modo che diventi uno solo...Poi con lo strumento ponte li unisci :)

PS: Gli oggetti devono essere resi modificabili :D
Allegati
Senza titolo-1.jpg
Il mio pc
Motherboard: Intel DH55TC
CPU: Intel core i3 530
RAM: Corsair Dominator 8GB (2x4gb) 1333mhz;
GPU: Nvidia GeForce 9600gt 512mb;
HDD: Western Digital Caviar black 1tb;
Dissipatore CPU e GPU: Raffreddati a liquido;
Voyager
Messaggi: 304
Iscritto il: mar mar 01, 2011 4:51 pm

Re: Il mio primo modello

Messaggio da Voyager »

ragazzi sto impazzendo per sistemare sto editor tuttavia vorrei sapere (anche se ora è prematuro).
Se vi sono comunque possibilità future inerenti un'ottima resa per quanto concerne la somiglianza.
Dovrebbe essere il Cinese e sempre incavolato Bruce Lee a voi sembra lui?
Allegati
bruce.jpg
bruce.jpg (18.63 KiB) Visto 1532 volte
Ultima modifica di Voyager il gio lug 21, 2011 2:22 pm, modificato 2 volte in totale.
Voyager
Messaggi: 304
Iscritto il: mar mar 01, 2011 4:51 pm

Re: Il mio primo modello

Messaggio da Voyager »

Grande rochi, ora ci provo grazie :)
Voyager
Messaggi: 304
Iscritto il: mar mar 01, 2011 4:51 pm

Re: Il mio primo modello

Messaggio da Voyager »

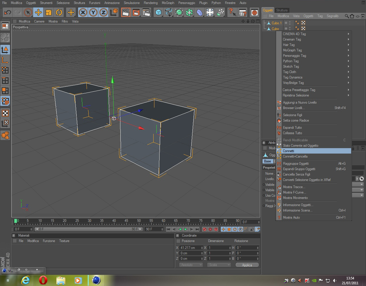
Ho connesso gli oggetti ma sembrano comunque divisi mbhoo mostro una foto.
Allegati
connessione.jpg
  • Advertising
Rispondi