problema collisione di un cubo
Moderatori: Arkimed, natas, visualtricks, cappellaiomatto
-
- Advertising
problema collisione di un cubo
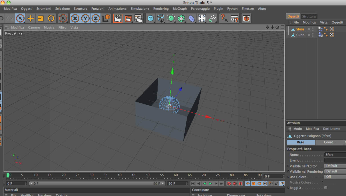
Vi spiego i passi che ho fatto: creo un cubo, lo rendo modificabile e ne cancello la faccia superiore, in modo da ottenere una "scatola".Creo una sfera, la rendo modificabilee la metto dentro la scatola, ma senza contatto. Assegno il tag corpo rigido alla sfera e quello di collisione alla scatola. Perchè se faccio partire la timeline la sfera invece di cadere e impattare la scatola scatta via senza senso?
Sembra quasi che il collisore non legga la cancellazione della faccia del cubo.
grazie
- masterzone
- Site Admin
- Messaggi: 10588
- Iscritto il: ven set 17, 2004 5:34 pm
- Località: Verona
Re: problema collisione di un cubo
Devi entrare nel tag del cubo e dirgli che la mesh venga sentita tutta e non con la forma automatica, attiva l'opzione mesh statica così analizzerà la vera forma del cubo vuoto
-
- Advertising



FOLLOW US