spostare l'asse di un piano

Forum per: Modellazione, Texturing, Animazione, Composting e tutto quello che riguarda il normale utilizzo di Cinema4D.

Moderatori: Arkimed, natas, visualtricks, cappellaiomatto

Rispondi
  • Advertising
oby
Messaggi: 59
Iscritto il: ven mag 30, 2008 11:37 am

spostare l'asse di un piano

Messaggio da oby »

Ciao a tutti! Allora, ho inserito un cubo, modificato le dimensioni e reso modificabile in quanto devo ruotare una delle facce. Il problema è che l'asse del piano che devo ruotare è al centro del piano stesso, vorrei ruotarlo con l'asse spostato tutto su un lato del piano, non al centro, come si fa?
Grazie e buon lavoro a tutti!
Avatar utente
ste090
Messaggi: 1013
Iscritto il: mar lug 04, 2006 1:00 pm
Località: Torino

Re: spostare l'asse di un piano

Messaggio da ste090 »

selezioni il piano, schiacci "L", posizioni l'asse dove preferisci e rischiacci "L" per uscire dalla modalità di modifica dell'asse :) ;)
oby
Messaggi: 59
Iscritto il: ven mag 30, 2008 11:37 am

Re: spostare l'asse di un piano

Messaggio da oby »

Grazie della risposta ma quel metodo funziona per spostare l'asse in tante altre situazioni ma non per spostare l'asse del piano di un solido. Ci avevo già provato ma non funzia. Sono io che sono rimba o sbaglio?
Avatar utente
visualtricks
Moderatore
Messaggi: 3567
Iscritto il: gio set 23, 2004 5:13 pm
Località: Pistoia

Re: spostare l'asse di un piano

Messaggio da visualtricks »

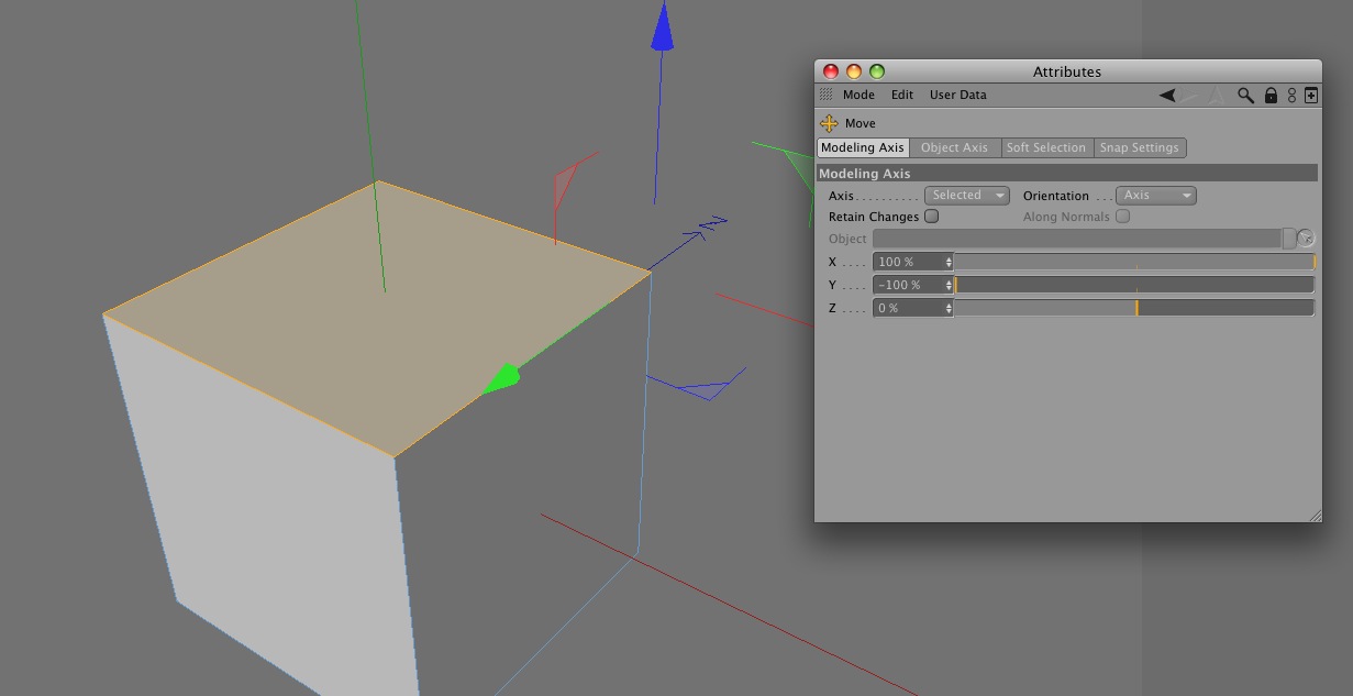
quando selezioni una delle operazioni base (sposta ruota scala) nel pannello attributi dello strumento hai la sezione Modeling Axis nella quale puoi scegliere il "pivot" diciamo attorno al quale eseguire l'operazione
Immagine 273.jpg
Immagine
๏_www.visualtricks.it_๏ .:: COMPUTER SAYS NO ::.
oby
Messaggi: 59
Iscritto il: ven mag 30, 2008 11:37 am

Re: spostare l'asse di un piano

Messaggio da oby »

Una cosa l'ho capita: si può fare. Adesso provo. Intanto grazie infinite...
oby
Messaggi: 59
Iscritto il: ven mag 30, 2008 11:37 am

Re: spostare l'asse di un piano

Messaggio da oby »

Grazie visualtricks! Ci sono riuscito, mi serviva una rinfreascata...
  • Advertising
Rispondi