Disegni estrusi su porte e ante cucine
Moderatori: Arkimed, natas, visualtricks, cappellaiomatto
-
- Advertising
-
cerberus999
- Messaggi: 8
- Iscritto il: dom dic 18, 2011 1:43 am
Disegni estrusi su porte e ante cucine
Vi ringrazio anticipatamente!!
Re: Disegni estrusi su porte e ante cucine
ci faresti vedere qualche foto di esempio?
in questo modo ti potremo consigliare al meglio
ciao
fabrik
http://www.infolasgaleras.com
________
http://www.websolutionsdf.com
______________________________
-
cerberus999
- Messaggi: 8
- Iscritto il: dom dic 18, 2011 1:43 am
Re: Disegni estrusi su porte e ante cucine
Grazie
- Allegati
-
- anta.jpg (22.92 KiB) Visto 1434 volte
Re: Disegni estrusi su porte e ante cucine
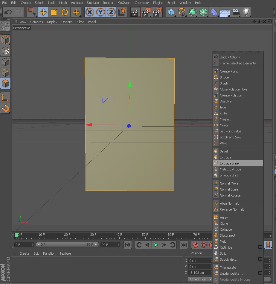
nel caso va modellato, quindi dovresti impratichirti con la modellazione, per avere un buon risultato puoi agire come se costruissi l'antina, crei i montanti e le traverse (cosi sara anche semplicissimo direzionare le venature) poi crei il pannello, in cinema non c'e la toupie con la fresa... quindi dovrai estrudere i poligoni per crearlo
http://www.infolasgaleras.com
________
http://www.websolutionsdf.com
______________________________
-
cerberus999
- Messaggi: 8
- Iscritto il: dom dic 18, 2011 1:43 am
Re: Disegni estrusi su porte e ante cucine
Re: Disegni estrusi su porte e ante cucine
vedi foto...
comunque se vuoi ci sono parecchi tutorial gratuiti qui nel sito
http://www.infolasgaleras.com
________
http://www.websolutionsdf.com
______________________________
-
cerberus999
- Messaggi: 8
- Iscritto il: dom dic 18, 2011 1:43 am
Re: Disegni estrusi su porte e ante cucine
Re: Disegni estrusi su porte e ante cucine
Seguendo il metodo del buon flowbox, il rettangolo interno lo estrudi (normalmente, non inner) verso l' interno, ed ottieni la cornice. Lo stesso rettangolo lo ri-estrudi internamente e poi estrudi normalmente verso la cornice. Così da ottenere l' effetto del tuo esempio.cerberus999 ha scritto:Ho seguito i tuoi passaggi ma così ottengo l'estrusione di un rettangolo interno, io avrei bisogno di un estrusione solo della cornice come in foto. Ho cercato sui tutorial ma non ho trovato qualcosa adatto al mio lavoro.
PS: chiedo scusa per l' intromissione
Re: Disegni estrusi su porte e ante cucine
tanto se vuoi usare cinema dovrai imparare prima o poi... altrimenti puoi farti fare i lavori da un freelance, pagando naturalmente
comunque, per stavolta.... ti ho fatto un piccolo video
http://youtu.be/BR_ypttvkDs
http://www.infolasgaleras.com
________
http://www.websolutionsdf.com
______________________________
-
cerberus999
- Messaggi: 8
- Iscritto il: dom dic 18, 2011 1:43 am
Re: Disegni estrusi su porte e ante cucine
Grazie 1000
-
- Advertising



FOLLOW US