visualizzare i punti dopo la cancellazione poligoni
Moderatori: Arkimed, natas, visualtricks, cappellaiomatto
-
- Advertising
visualizzare i punti dopo la cancellazione poligoni
vorrei sapere come posso visualizzare i punti, dopo aver cancellato i poligoni, per poterli ricollegare col ponte. Attualmente (metodo molto macchinoso) faccio una grossa selezione nell'area e chiaramente vengono selezionati tutti ma poi mi tocca deselezionarli.
Vorrei invece visualizzarli in nero per non procedere alla cieca. Tempo fa ci riuscivo ma ora non so dove agire.
Grazie
giulio
- visualtricks
- Moderatore
- Messaggi: 3567
- Iscritto il: gio set 23, 2004 5:13 pm
- Località: Pistoia
Re: visualizzare i punti dopo la cancellazione poligoni
- Allegati
-
- Schermata 2013-05-11 a 17.10.13.jpg (43.33 KiB) Visto 1148 volte
Re: visualizzare i punti dopo la cancellazione poligoni
- visualtricks
- Moderatore
- Messaggi: 3567
- Iscritto il: gio set 23, 2004 5:13 pm
- Località: Pistoia
Re: visualizzare i punti dopo la cancellazione poligoni
Re: visualizzare i punti dopo la cancellazione poligoni
Ecco il file
Re: visualizzare i punti dopo la cancellazione poligoni
Re: visualizzare i punti dopo la cancellazione poligoni
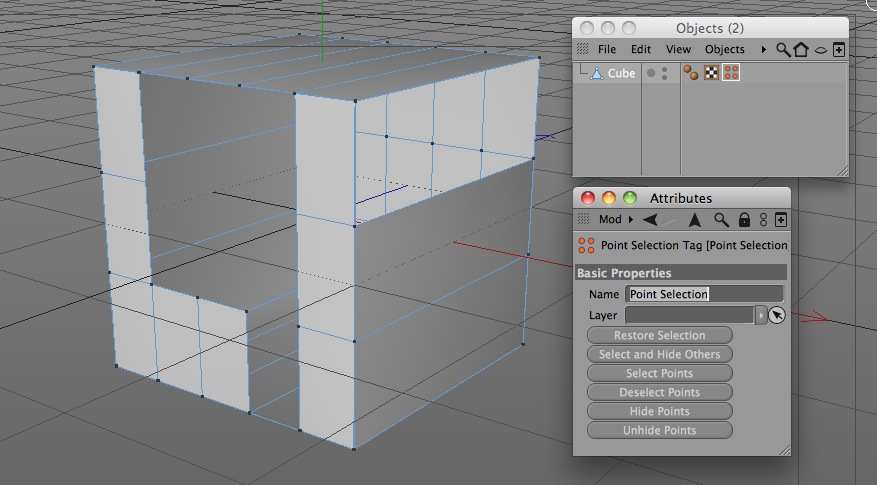
- Ho due semisfere convertite di cui una più grande che cosituirà, dopo averne cancellato i poligoni, il percorso su cui connettere i suoi punti con quelli di quella più piccola
- Cancello i poligoni della maggiore
- seleziono tutto in modalità punti (sono tutti gialli)
- Funzione/ottimizza/ok
- Seleziono entrambe le semisfere
- Oggetto/connetti-cancella
- Struttura/ponte, ma non vedo i punti nascosti da connettere con quelli visibili
Magari non è l'approccio di modellazione più consono per questo progettoforse è il software che ha dei problemi.. ?
grazie
- visualtricks
- Moderatore
- Messaggi: 3567
- Iscritto il: gio set 23, 2004 5:13 pm
- Località: Pistoia
Re: visualizzare i punti dopo la cancellazione poligoni
Re: visualizzare i punti dopo la cancellazione poligoni
ieri modellando sì, oggi no
Stai usando OpenGL ?
Si
Hai aggiornato i driver della scheda grafica recentemente ?
no
Te lo fa su tutti i file o su quello in particolare ?
si, su tutti; tempo fa no.
Hai provato, in modalità punti, ad andare nel menù Selezione e fare Unhide all ?
Si "selezione/mostra tutto"
Sono riuscito a ottenere una modellazione quasi accettabile nonostante il problema;
Rimane ancora l'eterno interrogativo sul numero di punti giusti per una modellazione poligonale che non crei queste creste che si creano quando inserisco in HN. I punti collegati sono eguale numero.
Grazie per i suggerimenti
giulio
Re: visualizzare i punti dopo la cancellazione poligoni
Parti da un cubo e tieni bassi il n° poligoni, potrai incrementarli successivamente con tagli o suddivisioni.
Quindi inseriscilo nell'hn con una suddivisione minima e rendilo modificabile. Cancellane metà ed inserisci in un simmetria; con il coltello prosegui l'andamento del taglio laterale e cancella i poligoni di sotto. In mod. lato seleziona il loop inferiore del buco ed estrudilo. Solleva e aggiusta i punti che ritieni opportuno; dovresti fare mooolto meglio della "bombetta" che ho fatto io.
Con il coltello in loop fai 3 tagli in corrisondenza delle zone dove si piega (il concetto è: più il bordo è netto e più il taglio è vicino al bordo). Sposta i punti avvicinandoli per fare la piega centrale della visiera (conviene aggiungere un taglio in loop). Fondi la simmetria ed estrudi per dare corpo. Aggiusta e dettaglia a piacere.
Alla fine avrai una geometria gestibile e dettagliabile senza impazzire!
-
- Advertising




FOLLOW US