Allineare assi ad oggetto ruotato
Moderatori: Arkimed, natas, visualtricks, cappellaiomatto
-
- Advertising
Allineare assi ad oggetto ruotato
apro questo topic perchè non ho trovato risposte nè su questo forum nè su google ad una domanda che probabilmente potrà esser banale.
Io ho un oggetto inclinato di un certo tot di gradi (non so quanti) e vorrei allineare precisamente gli assi a questo oggetto; qual è la procedura per farlo (perché sono sicuro che esiste la soluzione e magari è pure semplice..).
grazie a tutti!
- Allegati
-
- Immagine2.jpg (23.62 KiB) Visto 1741 volte
- visualtricks
- Moderatore
- Messaggi: 3567
- Iscritto il: gio set 23, 2004 5:13 pm
- Località: Pistoia
Re: Allineare assi ad oggetto ruotato
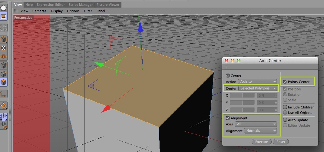
Altrimenti puoi farlo con l'Axis Center (Menù Mesh->Axis Center): in modalità Facce selezioni un poligono, lanci l'axis center impostato come nell'immagine e clicchi Execute.
Re: Allineare assi ad oggetto ruotato
- Allegati
-
- Acquisizione regione 9.jpg (10.65 KiB) Visto 1727 volte
Quando scrivi qualcosa con una penna, pensi alle parole, non alla penna. Quando crei qualcosa con un Mac, pensi al tuo progetto, non al Mac. Diventa invisibile e stimola la creatività.
Anche se la porta è la stessa, non tutti quelli che vi si affacciano vedono le stesse cose: la veduta dipende dallo sguardo.
nuovo sito webfacebook 3dmood
Re: Allineare assi ad oggetto ruotato
Grazie mille concittadino!visualtricks ha scritto: Altrimenti puoi farlo con l'Axis Center (Menù Mesh->Axis Center): in modalità Facce selezioni un poligono, lanci l'axis center impostato come nell'immagine e clicchi Execute.
-
- Advertising




FOLLOW US