TuileGen -Why are my tiles different sizes?
Moderatori: Arkimed, natas, visualtricks, cappellaiomatto
-
- Advertising
TuileGen -Why are my tiles different sizes?
What am I doing wrong?
- cappellaiomatto
- Moderatore
- Messaggi: 1580
- Iscritto il: lun mag 07, 2012 5:12 pm
Re: TuileGen -Why are my tiles different sizes?
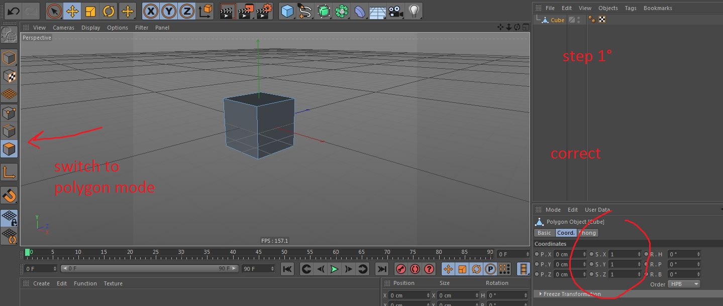
Probably your roof is made by more polygon pieces and each piece has got different scale
Check that your polygon objects have got scale 1:1:1 on the coordinates panel
If you cannot solve attach the roof below on this topic so I can check what is happend.
Let me know
Ps remember that tuilegenerator works with scale 1:1

Follow me on Twitter https://twitter.com/matteoc4dzone
Follow me on Vimeo https://vimeo.com/cappellaiomatto
- cappellaiomatto
- Moderatore
- Messaggi: 1580
- Iscritto il: lun mag 07, 2012 5:12 pm
Re: TuileGen -Why are my tiles different sizes?
If you need to transform the scale of your roof pieces, scale them inn polygon mode, do not use the scale coordinates

Follow me on Twitter https://twitter.com/matteoc4dzone
Follow me on Vimeo https://vimeo.com/cappellaiomatto
Re: TuileGen -Why are my tiles different sizes?
You are right; my objects are not 1:1 scale.

I had read something about the 1:1 scale in another post, and tried to find out what it meant or how to do it.
I looked again through the cinema manual for an explanation but can't find any clue on what it means.

I'm embarrassed to say that all these years I've been using cinema with no clue about 1:1 scaling.

I hate to ask such involved questions now:
Do I have to start over on building my roof parts? And if so, how would I get them the size I need them without defying this 1:1 scale thing? . Is there something I can read somewhere that will explain what this is all about?
One other thing - I had to rescale the whole project size because I was originally working in Feet units and the tiles were WAAAY too big. I wonder if that messed anything up.
I tried to attach the scene file just in case it helps, but got a warning "The extension c4d is not allowed".
Thanks for any help you can give.
- cappellaiomatto
- Moderatore
- Messaggi: 1580
- Iscritto il: lun mag 07, 2012 5:12 pm
Re: TuileGen -Why are my tiles different sizes?
If you need to upload something on the forum you need to zip it, only jpg are allowed without compression.
also take a look at http://www.tuilegenerator.com
there are manuals, tutorials and much more, read and watch them, if I remember correctly there is a topic in the pdfs which talk about tiles and roof scale
hope this help, feel free to write for more information
Matteo

Follow me on Twitter https://twitter.com/matteoc4dzone
Follow me on Vimeo https://vimeo.com/cappellaiomatto
Re: TuileGen -Why are my tiles different sizes?

For some reason it doesn't work for me.
Here are the steps, if I understand right from the pictures:
[1] Set scale to 1:1:1
[2] Go into polygon mode. Select all polygons.
[3] Scale the mesh [while in polygon mode].
I also tried:
[1] Go to polygon mode, select all polygons.
[2] Set scale to 1:1:1
[3] Scale mesh.
It only scales as always, same way, and tiles are different sizes.
After scaling in polygon mode, it is not 1:1:1 anymore, even after exiting polygon mode.

It looks very simple to do, but in my cinema has same effect as always.
I must be missing something.
I did look through all the manuals, forum posts, and website before posting. But they don't explain about this 1:1:1 scale issue, or how to fix it - only that it should be 1:1:1 scale. Except for this pesky scale issue, everything about the plug-in is clear & makes sense.
I have been using cinema for 13 years as my job - just to say I'm not a complete idiot about 3D programs

I even tried setting the 1:1:1 with axis on, as well as object mode, which seemed to work, but tiles are still different sizes.
When you are scaling, after setting to 1:1:1, do the numbers in the Scale column change? Or do they stay at 1:1:1?
Mine are changing - they change back up to larger size than 1:1:1.
I am attaching a scene file in case it may help.
- Allegati
-
- Acacia roof fin2.zip
- (979.51 KiB) Scaricato 241 volte
- cappellaiomatto
- Moderatore
- Messaggi: 1580
- Iscritto il: lun mag 07, 2012 5:12 pm
Re: TuileGen -Why are my tiles different sizes?

did you import the model from a cad? because it's the first time I see a roof with Scale freezed, usually the freeze command is used only for animation not for modeling.
click unfreeze all button and set the roof scale and frozen scale to 1:1:1
than follow the steps I described before

Follow me on Twitter https://twitter.com/matteoc4dzone
Follow me on Vimeo https://vimeo.com/cappellaiomatto
Re: TuileGen -Why are my tiles different sizes?
Freeze was probably turned on because I was trying everything I could think of before asking on the forum.
I tried again using unfreeze, but got same results. But also I have a hard time working in C4D on win7 machine - it constantly freezes up. Maybe it's just non-functional.
I tried just using reset scale tool in mesh menu, and it seems to work right, but I didn't get to experiment long before cinema starts freezing up again.
So I wanted to ask: Is there a chance that TuileGen would work on win XP SP3?
I work mostly there in cinema and all is fine, but windows 7 64bit + cinema has never worked well for me. All other programs I have work perfectly - never a problem.
- cappellaiomatto
- Moderatore
- Messaggi: 1580
- Iscritto il: lun mag 07, 2012 5:12 pm
Re: TuileGen -Why are my tiles different sizes?
see the attachment, there is your model correctly set to scale 1:1
you need to set each object to scale 1:1, remember that in Cinema an object inherits his scale from his parent and your null parent has got also scale different from 1:1
If your cinema has got trouble try to install it again
cinema R13 / 14 runs on 32 and 64 bit platform
cinema R15 runs only 64 bit platform
our plugins run within cinema so if it runs our plugins run too
- Allegati
-
- roofscale11.zip
- (5.63 MiB) Scaricato 241 volte

Follow me on Twitter https://twitter.com/matteoc4dzone
Follow me on Vimeo https://vimeo.com/cappellaiomatto
-
- Advertising
FOLLOW US