Allineare spline a oggetto
Moderatori: Arkimed, natas, visualtricks, cappellaiomatto
-
- Advertising
Allineare spline a oggetto
è circa un'oretta che cerco sia su google sia su questo forum la risposta al mio quesito... So che di allineamento spline-oggetto ci sono molti topic ma non ho trovato risposta.
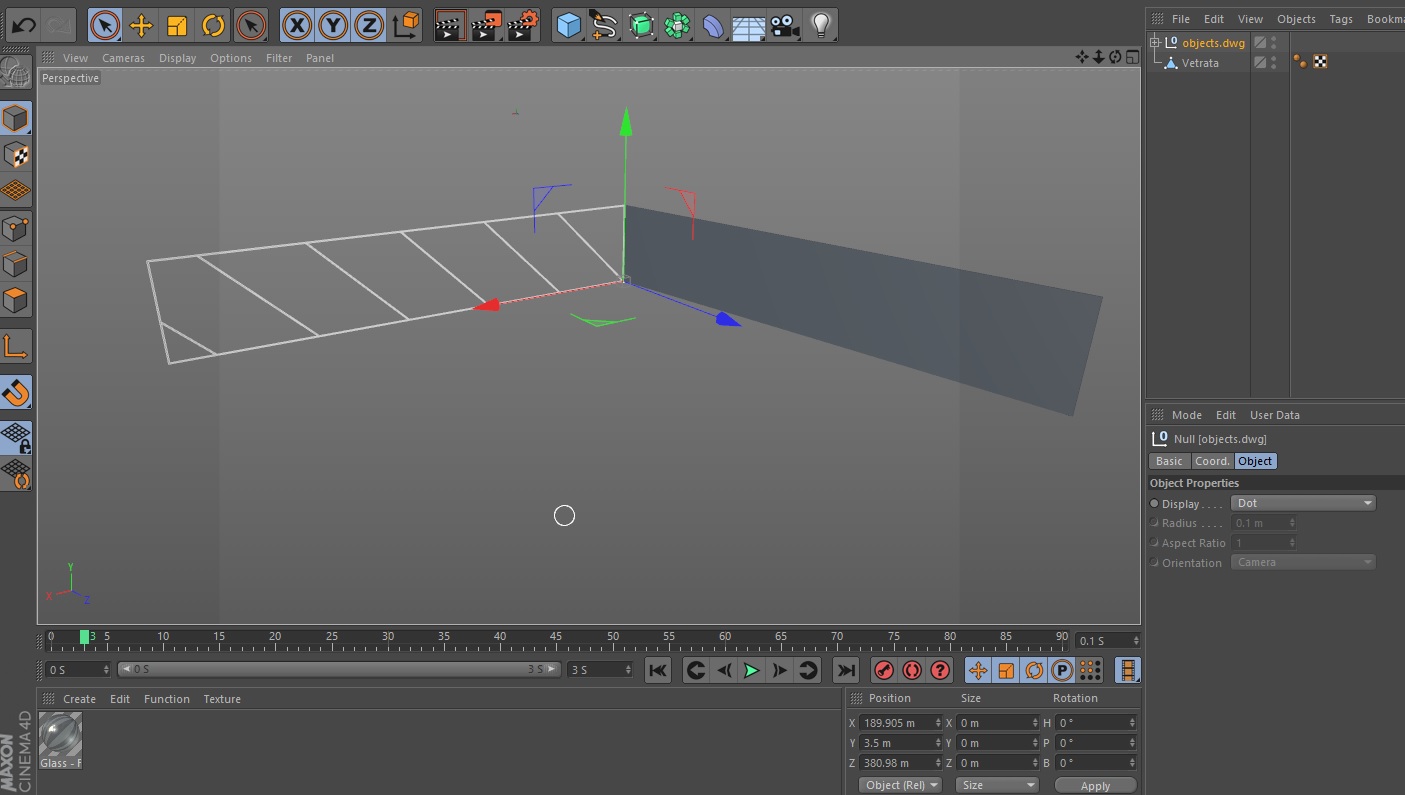
Io vorrei allineare un oggetto nullo, importato da cad, (che teoricamente è la struttura di una vetrata) con un solido già presente e che è posizionato nella corretta posizione di progetto. Cioè il parallelepipedo grigio è la vetrata di progetto, l'oggetto nullo è la struttura che la va a formare. La struttura dovrebbe combaciare con la faccia del parallelepipedo, ma onestamente questa operazione non riesco a farla.
Qualcuno sa dirmi se è possibile e nel caso come?
grazie
Re: Allineare spline a oggetto
Se non sono stato chiaro spero che ci sia qualcuno più esplicito di me :D
Re: Allineare spline a oggetto
Dovresti consultare qualcuno che conosce il programma.........l0r3nzo ha scritto:Dopo un consulto live sono arrivato alla soluzione del problema: siccome non c'è la possibilità di ruotare precisamente come ad esempio su cad
In Cinema 4D puoi muovere gli assi / pivot in maniera relativa.
In Cinema 4D puoi inserire coordinate, misure e angoli precise tramite la finestra delle coordinate.
In Cinema 4D esiste lo "strumento "Misura e costruisci"
In Cinema 4D con Axis Center puoi centrare normali sulle faccie del poligono, determinando automaticamente l´angolo delle stesse.
Comunque lo strumento "Misura etc. etc." fa esattamente questo, misurato l´angolo tra due oggetti puoi determinare il nuovo.
http://www.youtube.com/watch?v=GvA4OADhHUs é in tedesco ma basta guardare.
Re: Allineare spline a oggetto
-
- Advertising



FOLLOW US