Fusione oggetti

Forum per: Modellazione, Texturing, Animazione, Composting e tutto quello che riguarda il normale utilizzo di Cinema4D.

Moderatori: Arkimed, natas, visualtricks, cappellaiomatto

Rispondi
  • Advertising
jumpjumper
Messaggi: 15
Iscritto il: lun apr 07, 2014 1:31 pm

Fusione oggetti

Messaggio da jumpjumper »

Salve avrei bisogno di una informazione.
Scusate la mia incompetenza, ma sto iniziando a modellare da poco.
Volevo sapere se era possibile ed in che modo, fondere due oggetti nel senso di farli diventare un oggetto unico con presenti le sole facce visibili e non anche quelle "interne".
Per farvi capire la mia domanda faccio un esempio che ha poco senso ma forse mi aiuta a spiegarmi. Avendo due cubi uno più grande dell'altro, ed inserito il più piccolo nel più grande, una volta fusi, se possibile vorrei avere solo il cubo grande senza più niente dentro.
Spero di essermi spiegato.

Grazie
Giampiero
Avatar utente
elisa
Site Admin
Messaggi: 1309
Iscritto il: lun set 20, 2004 4:58 pm
Località: Verona

Re: Fusione oggetti

Messaggio da elisa »

dunque si può' fare ma è una cosa che magari sembra una banalità a chi non modella in cinema, mentre qui non è una cosa così facile da fare. Ci sono diverse strade. La più' facile ma anche la più "brutale" è quella di utilizzare una booleana di addizione. Prendi i due oggetti e li inserisci in una booleana di tipo A + B. In questo modo gli oggetti sono fusi tra loro e i poligoni o facce che non sono unite vengono eliminate. E' un metodo che funziona fintantoché questo oggetto non lo devi "rimodellare" ancora. Cioè se ti fermi qui e il lavoro è finito va anche bene, Se da qui vuoi ricavare altre forme non va più' bene perché troverai dei poligoni formati male, triangoli etc che poi non sono lavorabili.

L'altra strada che sicuramente è quella più corretta è quella di unire gli oggetti modellandoli bene, il che significa che devi unire gli oggetti convertiti prima in poligoni facendo un CONNETTI, poi pero' devi tu a mano cancellare i poligoni che non servono e attaccare quelli che sono staccati, usando vari comandi che hai nel menu mesh ma non è un lavoro da due minuti ecco e dipende come sono i poligoni di partenza
_____
AMMINISTRATRICE C4DZONE

MAXON Authorized Training Center - Corsi certificati Maxon
http://www.corsicinema4d.com/course/
http://www.zuccherodikanna.com
jumpjumper
Messaggi: 15
Iscritto il: lun apr 07, 2014 1:31 pm

Re: Fusione oggetti

Messaggio da jumpjumper »

Grazie Elisa della pronta risposta. Supponendo di voler fare una cosa "rozza" e più semplice, una volta fatta la booleana di addizione che comando devo dare per far si di non avere più due oggetti ma uno solo "fuso"?
Avatar utente
elisa
Site Admin
Messaggi: 1309
Iscritto il: lun set 20, 2004 4:58 pm
Località: Verona

Re: Fusione oggetti

Messaggio da elisa »

nessuno, la booleana di per se è una funzione che ha proprio il compito di unire ( o sottrarre) due oggetti, Puoi lasciarla li e considerarli uniti oppure "rendere modificabile" anche la booleana e avrai un unico oggetto. Se in gestione oggetti ti trovi più oggetti poligonali ti basterà selezionarli e poi dare il comando "connetti più' cancella" che trovi nel menu "oggetti "di gestione oggetti
_____
AMMINISTRATRICE C4DZONE

MAXON Authorized Training Center - Corsi certificati Maxon
http://www.corsicinema4d.com/course/
http://www.zuccherodikanna.com
jumpjumper
Messaggi: 15
Iscritto il: lun apr 07, 2014 1:31 pm

Re: Fusione oggetti

Messaggio da jumpjumper »

Grazie ancora,
ho provato ma ho ancora il problema che fatto quello che mi hai detto, se elimino una faccia del modello fuso, all'interno ci sono tutte le varie faccie che dovrebbero eliminarsi.
Per farti capire, a me servirebbe realizzare un qualcosa simile ad un tetto aggiungendo decine e decine di tegole. Volevo capire se al fine di avere un file più leggero e gestibile, una volta fuse le tegole sul tetto si riuscivano ad eliminare le parti delle tegole intruse nel tetto avendo alla fine un solo oggetto conmpleto ma senza centinaio di facce inutili. Tutto ciò mi serve per la stmpa 3D.
Grazie
Avatar utente
elisa
Site Admin
Messaggi: 1309
Iscritto il: lun set 20, 2004 4:58 pm
Località: Verona

Re: Fusione oggetti

Messaggio da elisa »

i due oggetti che vuoi fondere sono "chiusi " vero? cioè per chiuso intendo ad esempio un cubo, un solido..per aperto intendo un piano, cioè qualcosa che non ha volume, preche altrimenti la booleana non funziona.
casomai posta una foto dello schermo
_____
AMMINISTRATRICE C4DZONE

MAXON Authorized Training Center - Corsi certificati Maxon
http://www.corsicinema4d.com/course/
http://www.zuccherodikanna.com
jumpjumper
Messaggi: 15
Iscritto il: lun apr 07, 2014 1:31 pm

Re: Fusione oggetti

Messaggio da jumpjumper »

Ciao Elisa,
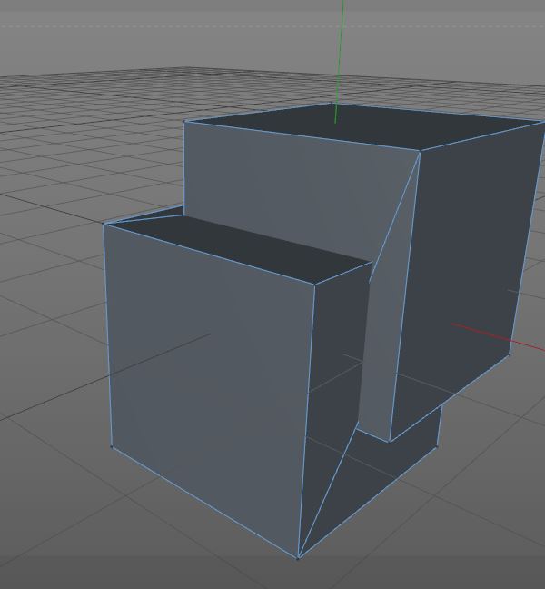
grazie ancora per il supporto. Ti ho allegato due immagini. Ho "fuso" due cubi. Nella seconda immagine, aprendo il cubo ho notato che ci sono linee e punti superflui. Dovendo fare questo processo con tanti pezzi volevo capire se è possibile fonderli eliminando tutto ciò che è all'interno o quello che avvine è il minimo necessario.

grazie
Allegati
Fusione
Fusione
Fusione aperta
Fusione aperta
Avatar utente
elisa
Site Admin
Messaggi: 1309
Iscritto il: lun set 20, 2004 4:58 pm
Località: Verona

Re: Fusione oggetti

Messaggio da elisa »

provo ad allegarti un file, i punti che restano sono quelli strettamente necessari, ho scordato di dirti che quando converti la booleana devi spuntare la voce "crea singolo oggetto" e successivamente fare il comando "ottimizza" per unire i punti vicini tra loro
Allegati
BOOLEANA.zip
(62.18 KiB) Scaricato 91 volte
_____
AMMINISTRATRICE C4DZONE

MAXON Authorized Training Center - Corsi certificati Maxon
http://www.corsicinema4d.com/course/
http://www.zuccherodikanna.com
jumpjumper
Messaggi: 15
Iscritto il: lun apr 07, 2014 1:31 pm

Re: Fusione oggetti

Messaggio da jumpjumper »

Grazie mille.

Giampiero
  • Advertising
Rispondi