visualizzazione oggetti
Moderatori: Arkimed, natas, visualtricks, cappellaiomatto
- 
					- Advertising
 
visualizzazione oggetti
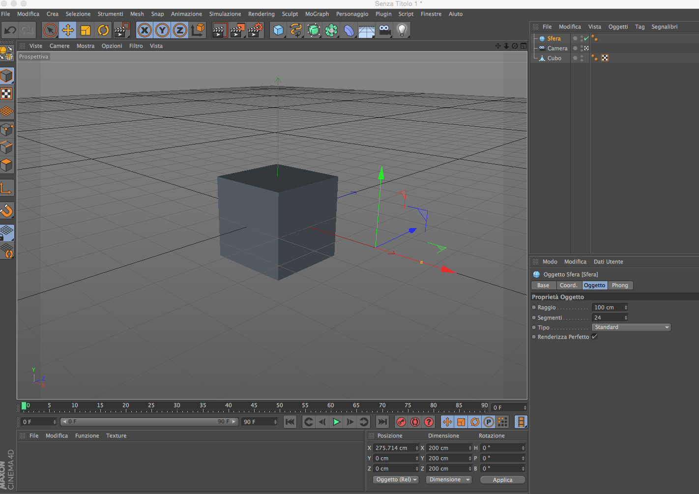
sto utilizzando C4D da poco tempo, fino ad oggi non ho avuto grandi problemi, oggi devo aver modificato qualcosa e non riesco più a vedere gli oggetti, a meno che non li renda modificabili:
se creo una sfera o un cubo, vedo gli assi dell'oggetto ma non riesco a visualizzarlo nelle finestre, se lancio un render vedo l'esistenza dello stesso.
Sapete dove ho fatto casino?
in allegato due immagini che possono chiarire.
Grazie a tutti
M
Re: visualizzazione oggetti
-strumenti>esecuzione>usa generatori
-viewport>filtro>generatori
Re: visualizzazione oggetti
Sirio76 ha scritto:Controlla che siano attivi i generatori e che sia attiva la visualizzazione degli stessi.
-strumenti>esecuzione>usa generatori
-viewport>filtro>generatori
Grazie Sirio,
ho controllato, la prima parte è attiva (vedi nello screenshot)
la seconda non riesco ancora a trovarla
Re: visualizzazione oggetti
Re: visualizzazione oggetti
Re: visualizzazione oggetti
ho controllato, adesso è tutto ok :-)
- 
					- Advertising
 



FOLLOW US