visualizzazione oggetti

Forum per: Modellazione, Texturing, Animazione, Composting e tutto quello che riguarda il normale utilizzo di Cinema4D.

Moderatori: Arkimed, natas, visualtricks, cappellaiomatto

Rispondi
  • Advertising
marietto
Messaggi: 18
Iscritto il: mer mag 21, 2014 12:29 pm

visualizzazione oggetti

Messaggio da marietto »

Salve a tutti,
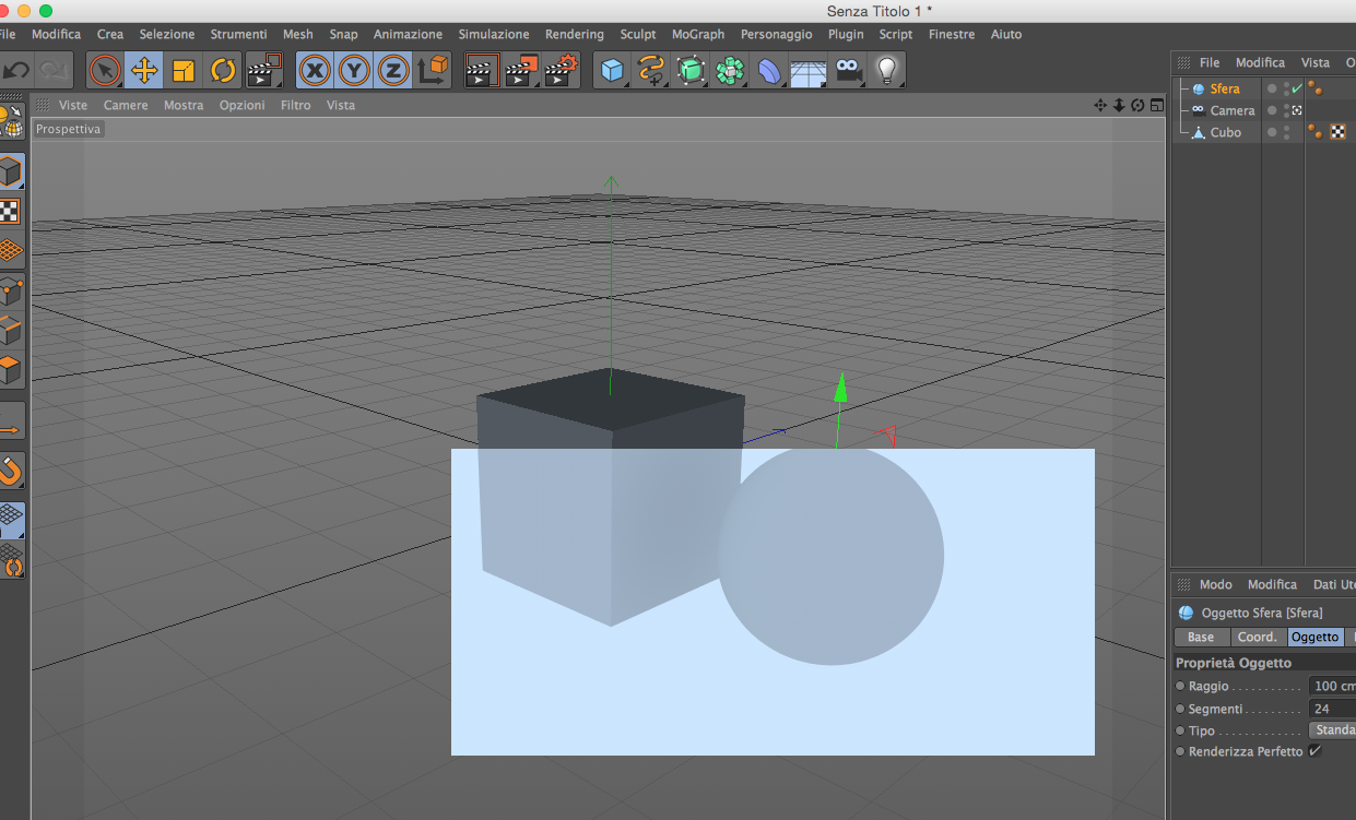
sto utilizzando C4D da poco tempo, fino ad oggi non ho avuto grandi problemi, oggi devo aver modificato qualcosa e non riesco più a vedere gli oggetti, a meno che non li renda modificabili:
se creo una sfera o un cubo, vedo gli assi dell'oggetto ma non riesco a visualizzarlo nelle finestre, se lancio un render vedo l'esistenza dello stesso.
Sapete dove ho fatto casino?
in allegato due immagini che possono chiarire.
Grazie a tutti
M
Allegati
Schermata 2015-03-21 alle 16.22.17.png
Schermata 2015-03-21 alle 16.21.48.png
Sirio76
Messaggi: 2652
Iscritto il: dom nov 24, 2013 3:24 pm

Re: visualizzazione oggetti

Messaggio da Sirio76 »

Controlla che siano attivi i generatori e che sia attiva la visualizzazione degli stessi.
-strumenti>esecuzione>usa generatori
-viewport>filtro>generatori
marietto
Messaggi: 18
Iscritto il: mer mag 21, 2014 12:29 pm

Re: visualizzazione oggetti

Messaggio da marietto »

Sirio76 ha scritto:Controlla che siano attivi i generatori e che sia attiva la visualizzazione degli stessi.
-strumenti>esecuzione>usa generatori
-viewport>filtro>generatori

Grazie Sirio,
ho controllato, la prima parte è attiva (vedi nello screenshot)
la seconda non riesco ancora a trovarla
marietto
Messaggi: 18
Iscritto il: mer mag 21, 2014 12:29 pm

Re: visualizzazione oggetti

Messaggio da marietto »

non avevo messo l'allegato e credo di avertelo spedito via mail...
Allegati
Schermata 2015-03-21 alle 17.49.02.png
Sirio76
Messaggi: 2652
Iscritto il: dom nov 24, 2013 3:24 pm

Re: visualizzazione oggetti

Messaggio da Sirio76 »

In ciascuna delle 4 finestre contenenti le proiezioni ortogonali trovi il menù filtro, controlla che sia attiva la voce "generatori".
marietto
Messaggi: 18
Iscritto il: mer mag 21, 2014 12:29 pm

Re: visualizzazione oggetti

Messaggio da marietto »

Grazie Sirio,
ho controllato, adesso è tutto ok :-)
  • Advertising
Rispondi