Problema materiale VETRO
Moderatori: Arkimed, natas, visualtricks, cappellaiomatto
-
- Advertising
-
alessandraziliani
- Messaggi: 8
- Iscritto il: gio giu 15, 2017 10:08 am
Problema materiale VETRO
se creo il materiale vetro con i parametri REFRACTION IOR 1.6 e SPECULAR 1.6, il vetro risulta essere come uno specchio. Quali sono i settaggi corretti per un vetro realistico?
Grazie
Re: Problema materiale VETRO
questo è un 1.6 - 1.6, non ho toccato nulla, solo tolto il diffuse
Re: Problema materiale VETRO
-
alessandraziliani
- Messaggi: 8
- Iscritto il: gio giu 15, 2017 10:08 am
Re: Problema materiale VETRO
Re: Problema materiale VETRO
hai controllato le normali?
-
alessandraziliani
- Messaggi: 8
- Iscritto il: gio giu 15, 2017 10:08 am
Re: Problema materiale VETRO
Re: Problema materiale VETRO
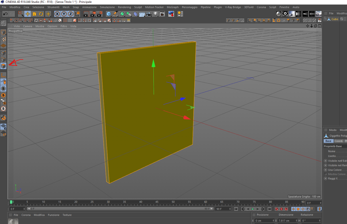
devi avere uno spessore, come nella realtà. 99% è quello il problemaalessandraziliani ha scritto:nessuno spessore, è solo un foglio. Che cosa intendi per normali? cosa dovrei controllare?
per le normali in generale bisogna sempre averle nel verso giusto:
seleziona l'oggetto , poi entra in modalità poligoni e seleziona tutto con "ctrl + A". il colore deve essere arancione e non blu.
in caso fosse blu fai tasto destro> inverti normali
Re: Problema materiale VETRO
esattodipo ha scritto:alessandraziliani ha scritto:seleziona lo specchio, poi entra in modalità poligoni e seleziona tutto con "ctrl + A". il colore deve essere arancione e non blu.
in caso fosse blu fai tasto destro> inverti normali
-
alessandraziliani
- Messaggi: 8
- Iscritto il: gio giu 15, 2017 10:08 am
Re: Problema materiale VETRO
Grazie mille!!!!!
Re: Problema materiale VETRO
però dai uno spessore, perchè se provi a renderizzare dall'altra parte del vetro avrai di nuovo il problema di primaalessandraziliani ha scritto:Perfetto, era proprio quello il problema!Erano blu!
Grazie mille!!!!!
-
- Advertising



FOLLOW US