smussatura bordo errata

Forum per: Modellazione, Texturing, Animazione, Composting e tutto quello che riguarda il normale utilizzo di Cinema4D.

Moderatori: Arkimed, natas, visualtricks, cappellaiomatto

Rispondi
  • Advertising
flender
Messaggi: 172
Iscritto il: mar ago 11, 2009 11:52 pm

smussatura bordo errata

Messaggio da flender »

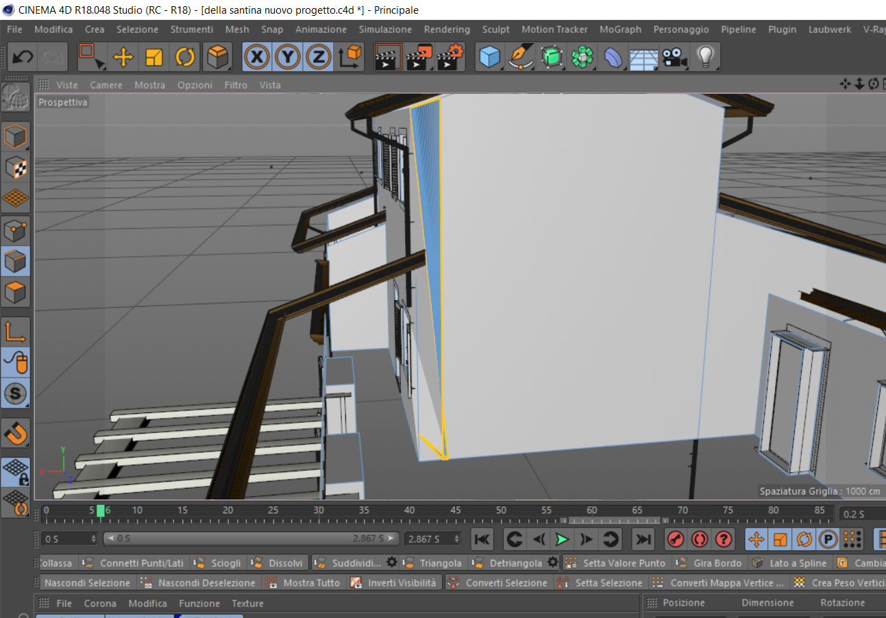
Buongiorno,allora penso che la gestione di smussi e tagli di cinema faccia veramente pena...spesso nella modellazione semplice mi imbatto in problemi come questo,un semplice smusso di un bordo che mi porta via un sacco di tempo per rimediare,dove sbaglio?solo per capire come impostare il lavoro e di conseguenza non sbattermi ogni volta che modello una cosa semplice come questa,grazie.

p.s. ho accentuato gli smussi per evidenziare meglio il problema.
Allegati
SMUSSO.jpg
Avatar utente
masterzone
Site Admin
Messaggi: 10594
Iscritto il: ven set 17, 2004 5:34 pm
Località: Verona

Re: smussatura bordo errata

Messaggio da masterzone »

bel macello...lo smusso di cinema non fa pena, fa pena la geometria che si tenta di smussare...se non e' regolare, e ci sono triangoli e poligoni buttati alla caxxo , come i CAD producono (ed e' normale), cinema va in pappa...e non ti esce niente di buono.
Se intendi lo smusso in alto che ti e' andato di traverso, mi sa che ci fai poco, li ci deve essere un macello tra triangoli e poligoni messi male e lo smusso impazzisce di conseguenza :(
flender
Messaggi: 172
Iscritto il: mar ago 11, 2009 11:52 pm

Re: smussatura bordo errata

Messaggio da flender »

Si,sicuramente la colpa è mia che ho modellato male al principio,e infatti era mio intento capire dove ho sbagliato,ma non mi pare proprio che ci siano poligoni e triangoli buttati alla caxxo...comunque grazie dell 'intervento masterzone.
Ripeto,secondo me i tagli e gli smussi di cinema sono gestiti male.
Allegati
senza smusso.jpg
SMUSSO.jpg
Avatar utente
masterzone
Site Admin
Messaggi: 10594
Iscritto il: ven set 17, 2004 5:34 pm
Località: Verona

Re: smussatura bordo errata

Messaggio da masterzone »

no no intendevo dire che la geometria quando modelli figure del genere, se anche magari tagliate , provocano macelli, non volevo infierire su di te ci mancherebbe, lungi da me :-((

Intendevo solo dire che lo smusso se non trova poligoni regolari e con loop fatti in un certo modo, fa un macello...
Ora non riesco a capire bene qual'e' l'angolo che non ti viene...riesci ad essere più preciso magari con un immagine? pfiu
maruzzella
Messaggi: 780
Iscritto il: mer mag 30, 2012 1:34 am

Re: smussatura bordo errata

Messaggio da maruzzella »

Dalle immagini postate non si vedono bene i poligoni interessati è difficile trovare il problema.
Pero prima di tutto prova ad andare in modalità poligoni, selezionare tutto, click destro e scegliere Optimize.
Avatar utente
enzo_87
Messaggi: 1824
Iscritto il: gio nov 24, 2011 5:28 pm

Re: smussatura bordo errata

Messaggio da enzo_87 »

la parte bassa potrebbe essere il problema....magari qualche doppio punto...
prova a postare la singola parete che ci si da un'occhiata
flender
Messaggi: 172
Iscritto il: mar ago 11, 2009 11:52 pm

Re: smussatura bordo errata

Messaggio da flender »

Si esatto come dice Enzo c'era un difetto in basso con i punti,una volta eliminati ottimizzando i punti lo smusso è venuto perfetto,ho risolto praticamente poco dopo che ho richiesto aiuto ma purtroppo sono molto indietro e ho risposto solo ora,scusatemi,e grazie a tutti.
  • Advertising
Rispondi