Interior Builder
Moderatori: Arkimed, natas, visualtricks, cappellaiomatto
-
- Advertising
Interior Builder
- masterzone
- Site Admin
- Messaggi: 10590
- Iscritto il: ven set 17, 2004 5:34 pm
- Località: Verona
Re: Interior Builder
- cappellaiomatto
- Moderatore
- Messaggi: 1581
- Iscritto il: lun mag 07, 2012 5:12 pm
Re: Interior Builder
Thanks

Follow me on Twitter https://twitter.com/matteoc4dzone
Follow me on Vimeo https://vimeo.com/cappellaiomatto
Re: Interior Builder
I’m using your Interior Builder plugin for Cinema 4D.
I have couple of questions actually.
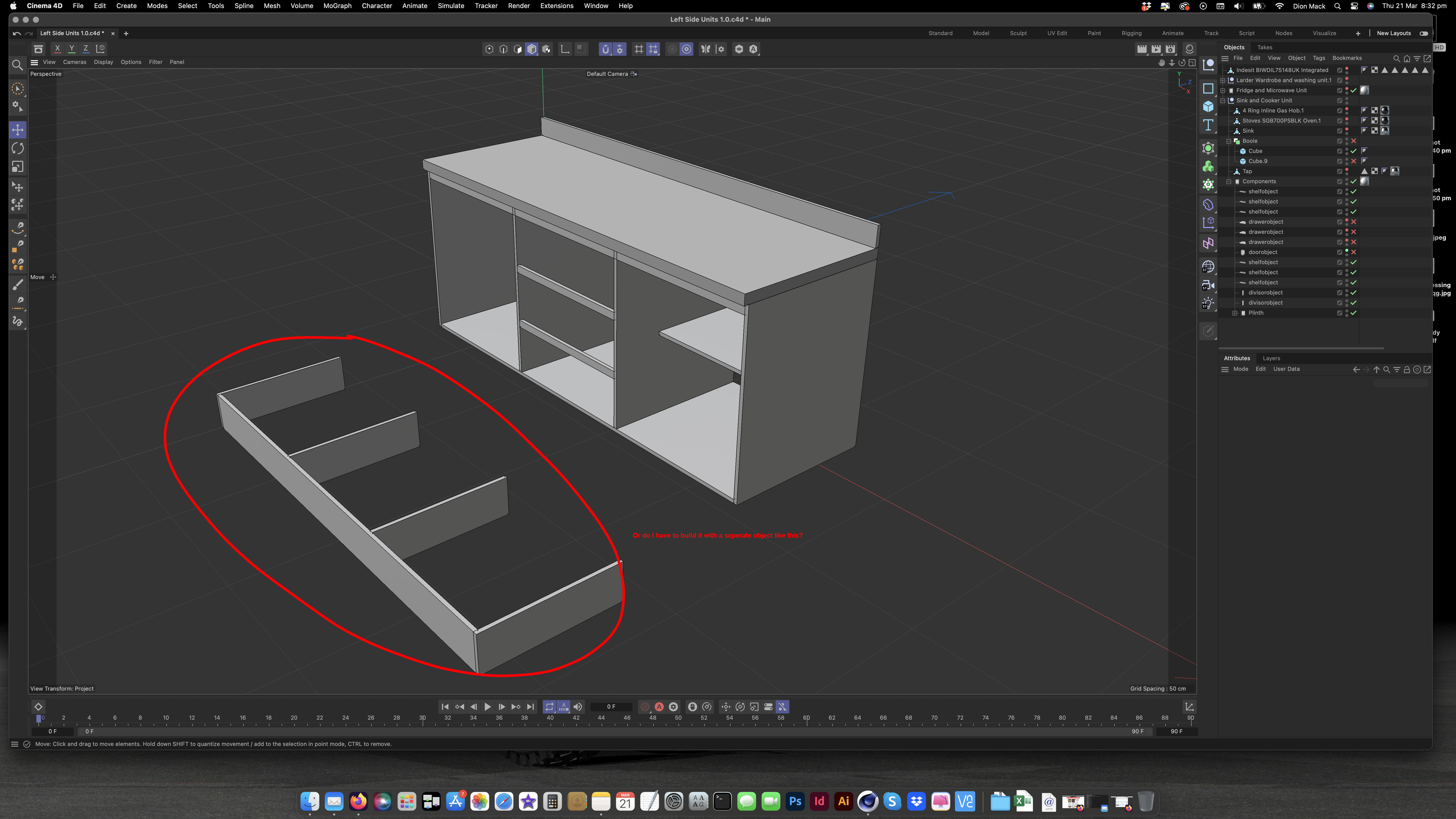
Is it possible to make the sides of the object have a kick board recessed as shown in my manually built model in the attached images?
Or do I have to build the unit as two elements as a base plinth and then the unit above?
Also is possible to add materials to individual elements?
It’s seems you can only add a material to the whole object not elements.
I would like to have different materials for the tops and sids etc.
Lastly is it possible to add a sink option into the top element?
Many thanks
Dion
- cappellaiomatto
- Moderatore
- Messaggi: 1581
- Iscritto il: lun mag 07, 2012 5:12 pm
Re: Interior Builder
I will reply you as soon as possible

Follow me on Twitter https://twitter.com/matteoc4dzone
Follow me on Vimeo https://vimeo.com/cappellaiomatto
- cappellaiomatto
- Moderatore
- Messaggi: 1581
- Iscritto il: lun mag 07, 2012 5:12 pm
Re: Interior Builder
1) with custom leg objects (not so fast)
2) using an interior builder object without top and bottom border rotated by 180°
an attachment in the example
Best regards
Matteo
- Allegati
-
- test_kickboard.zip
- (81.56 KiB) Scaricato 1096 volte
-
- 1.png (213.7 KiB) Visto 40332 volte

Follow me on Twitter https://twitter.com/matteoc4dzone
Follow me on Vimeo https://vimeo.com/cappellaiomatto
-
- Advertising



FOLLOW US