Bloccare un corpo morbido

Forum per: Modellazione, Texturing, Animazione, Composting e tutto quello che riguarda il normale utilizzo di Cinema4D.

Moderatori: Arkimed, natas, visualtricks, cappellaiomatto

Rispondi
  • Advertising
piklor
Messaggi: 4
Iscritto il: lun lug 29, 2024 12:04 pm

Bloccare un corpo morbido

Messaggio da piklor »

Salve a tutti
Sto lavorando con collisori e corpi morbidi; nello specifico una vite senza fine che urta delle lamelle morbide.
La vite dovrebbe urtarle piegandole e modificandone la forma.
La grossa difficoltà che ho è la seguente: come faccio a bloccare nello spazio Il corpo morbido senza che questo cada nel vuoto o se ne vada a zonzo per la scena?
Esiste una funzione "bloccalo in questa posizione"?
Grazie mille per l'aiuto
buona giornata
Avatar utente
masterzone
Site Admin
Messaggi: 10594
Iscritto il: ven set 17, 2004 5:34 pm
Località: Verona

Re: Bloccare un corpo morbido

Messaggio da masterzone »

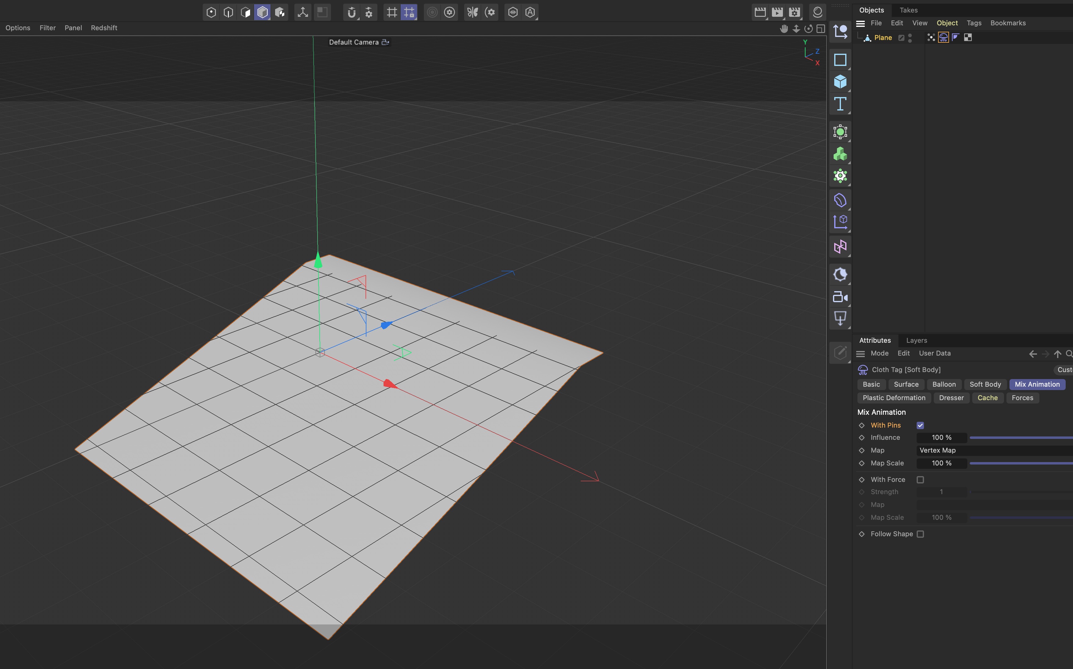
Molto semplice, devi usare la funzione nel tag del corpo morbido che si chiama WITH PINS nella sezione MIX ANIMATION, praticamente e' simile al TAG belt e ti permette di inserire una vertex map pitturata a dovere dove le zone rosse rimarranno ferme, le altre dondoleranno di conseguenza o si muoveranno in accordo con il TAG...una sorta di inclusione ed esclusione...:)
Allegati
Screenshot 2024-07-29 at 16.20.55.jpg
Screenshot 2024-07-29 at 16.19.44.jpg
piklor
Messaggi: 4
Iscritto il: lun lug 29, 2024 12:04 pm

Re: Bloccare un corpo morbido

Messaggio da piklor »

Grazie mille masterzone
più tardi mi metto all'opera e testo il tutto.
grazie ancora, buona serata
piklor
Messaggi: 4
Iscritto il: lun lug 29, 2024 12:04 pm

Re: Bloccare un corpo morbido

Messaggio da piklor »

Buongiorno
Grazie ancora per il suggerimento, a livello concettuale e con i primi test funziona.
l'unica cosa che non mi è chiara è la gestione delle mappature.
Non riesco proprio ad intervenire per differenziare le zone, non mi è chiaro l'approccio a questa parte della vertex map
Avatar utente
masterzone
Site Admin
Messaggi: 10594
Iscritto il: ven set 17, 2004 5:34 pm
Località: Verona

Re: Bloccare un corpo morbido

Messaggio da masterzone »

La vertex map è un sistema per far sì che un certa influenza sia limitata ad una zona poligonale. Ogni vertice pesa più o meno o viene colpito da questo effetto, in questo caso la dinamica del soft body.
È la stessa cosa che si fa nei personaggi per pesare l’influenza di un osso nel punto di giuntura e in base alla sfumatura rossa e gialla ti permette di ammorbidire l’effetto.
Le vertex sono un metodo abbastanza semplice ma vanno fatte con cautela. Sfumando di giallo la zona che vuoi venga dinamicizzata e rosse nelle zone dove non ci deve essere influenza.
piklor
Messaggi: 4
Iscritto il: lun lug 29, 2024 12:04 pm

Re: Bloccare un corpo morbido

Messaggio da piklor »

grazie di nuovo
mi esercito un po' e vedo che risultati ottengo
buona giornata
  • Advertising
Rispondi