taglio obliquo con manenimento facce

Forum per: Modellazione, Texturing, Animazione, Composting e tutto quello che riguarda il normale utilizzo di Cinema4D.

Moderatori: Arkimed, natas, visualtricks, cappellaiomatto

Rispondi
  • Advertising
nysn
Messaggi: 166
Iscritto il: gio apr 07, 2022 5:28 pm

taglio obliquo con manenimento facce

Messaggio da nysn »

oggi non mi trovo :lol:

raga come faccio a spostare in obliquo le tutte le facce insieme di sti oggetti?

col taglio obliquo risolverei... ma ovviamente poi perdo le facce e chiudere i poligoni di nuovo i poligoni non è cosa....

come potrei fare?
taglio obliquo mantenendo facce.JPG
taglio obliquo mantenendo facce.JPG (96.85 KiB) Visto 12100 volte
nysn
Messaggi: 166
Iscritto il: gio apr 07, 2022 5:28 pm

Re: taglio obliquo con manenimento facce

Messaggio da nysn »

ah ovviamente... sto già procedendo con una booleana ma ovviamente quello che vorrei evitare e andarmi a sistemare le chiusure dei poligoni perchè molte sono ancora dei triangoli ed esce fuori un vero casino.

non mi sta venendo in mente altro modo per fare sta cosa... non so se tagliare la faccia frontale di tutti i poligoni e splittarla, procedere col taglio a 45°, cancellare tutto, andarmi a recuparere la faccia splittata e proiettarla a 45° su un piano inclinato nello stesso modo?

io credo ci sia qualche altra strada invece di tutto sto lavoro, helppp
Sirio76
Messaggi: 2652
Iscritto il: dom nov 24, 2013 3:24 pm

Re: taglio obliquo con manenimento facce

Messaggio da Sirio76 »

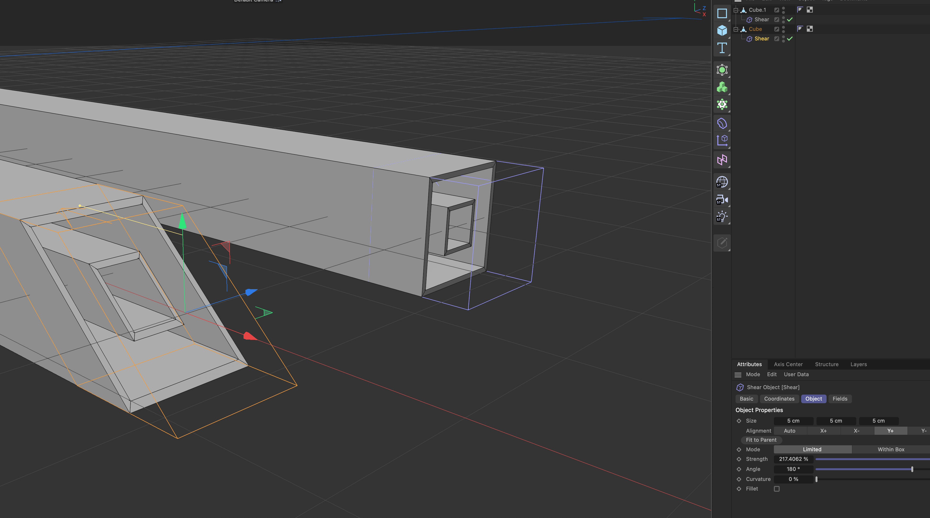
Puoi usare un deformatore, magari usa gli snap così fai un taglio preciso a 45°
Edit... credo anche senza snap se lo imposti al 200% dovrebbe rimanerti a 45°
Screenshot 2024-11-08 alle 18.18.01.png
nysn
Messaggi: 166
Iscritto il: gio apr 07, 2022 5:28 pm

Re: taglio obliquo con manenimento facce

Messaggio da nysn »

Sirio76 ha scritto: ven nov 08, 2024 6:19 pm Puoi usare un deformatore, magari usa gli snap così fai un taglio preciso a 45°
Edit... credo anche senza snap se lo imposti al 200% dovrebbe rimanerti a 45°
Screenshot 2024-11-08 alle 18.18.01.png
ma sei un grande!

grazie sirio, shear era il maledetto modificatore che serviva... caspita lo diceva pure la parola stessa perchè non ci ho pensato!
  • Advertising
Rispondi