Allineare Particelle
Moderatori: Arkimed, natas, visualtricks, cappellaiomatto
-
- Advertising
Allineare Particelle
sto provando ad utilizzare l'Emettitore, ma ho un problema: non riesco a far sì che le particelle o le figure generate si allineino ad una spline.
Allineando il generatore alla spline utilizzando il parametro posizione di Allinea alla spline e creando i i Keyframe iniziale e finale ottengo solo che l'emettitore si allinei ma non le particelle.
Qualcuno saprebbe suggerirmi quale parametro deve essere settato?
Grazie anticipatamente
- visualtricks
- Moderatore
- Messaggi: 3568
- Iscritto il: gio set 23, 2004 5:13 pm
- Località: Pistoia
Re: Allineare Particelle
Re: Allineare Particelle
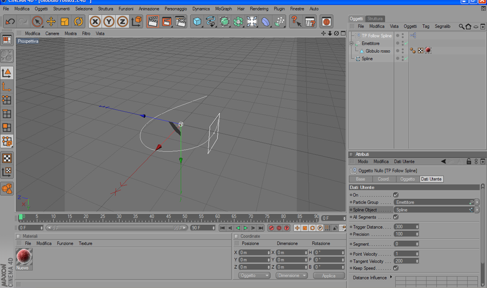
Allego la prova e l'immagine.
Grazie tante
- Allegati
-
- Prova.rar
- (45.76 KiB) Scaricato 74 volte
-
- Advertising




FOLLOW US