Planivolumetrico
Moderatori: Arkimed, natas, visualtricks, cappellaiomatto
-
- Advertising
Planivolumetrico
vi chiedo qualche dritta per completare un planivolumetrico.
Ho costruito i volumi, percorsi, strade in allplan con modulo solai e poi convertito il tutto in solidi 3D
Il modello del terreno è importato da altro studio.
è possibile in cinema "far adagiare" i percorsi importati sul modello del terreno??
o devo ripartire da zero e modellare tutto in cinema?(cosa che non son capace a fare...)
ho visto un post di un percorso su collina, è quella l'unica strada?
Se non ho capito male dovrei importare l'immagine in pianta del bidimensionale e creare con spline i percorsi e poi seguire quel post??
mah...vi posto qualche immagine
Spero di essermi spiegato bene.
Grazie in anticipo!
Ciaooo
Oscar
Re: Planivolumetrico
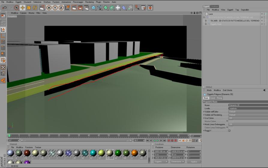
1 disegno spline sopra un percorso, diciamo quello pedonale
2 la porto sopra tutto il modello
3 "struttura-modifica spline-proietta" e da qui???
il puntatore diventa simbolo di divieto...come si fà??
thanks...
Re: Planivolumetrico
credo che no funzioni perchè quel genere di proiezioni funziona tra spline e NURBS e non con le mesh poligonali di cui è fatta la tua orografia
ma non ho C4D a portata di mouse quindi potrei ricordare male
se però avessi ragione puoi fare velocemente con una booleana del tipo A interseca B...
Ros
Re: Planivolumetrico
-
- Advertising



FOLLOW US