problema con la copertura ...

Forum per: Modellazione, Texturing, Animazione, Composting e tutto quello che riguarda il normale utilizzo di Cinema4D.

Moderatori: Arkimed, natas, visualtricks, cappellaiomatto

Rispondi
  • Advertising
Avatar utente
baroneddu
Messaggi: 12
Iscritto il: mer giu 28, 2006 11:12 am
Località: Olbia

problema con la copertura ...

Messaggio da baroneddu »

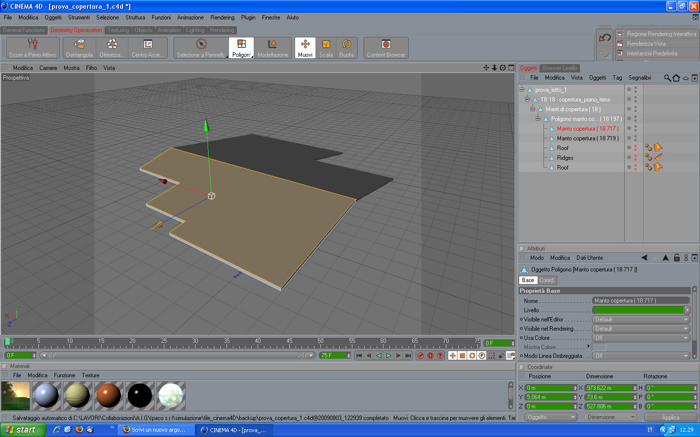
Ciao a tutti, ho un problema con la copertura di una villetta. Trasformo la mia falda in unico poligono con il comando detriangola, però il tuileGEN continua a dirmi che si deve selezionare un poligono alla volta..............
posto il file con la copertura in oggetto cosi si capisce meglio di come lo spiego....
ogni volta faccio delle coperture e poi cancello singolarmente le tegole, però ci vuole un'immensità di tempo
:( aiutoooo
Allegati
prova_copertura.jpg
Avatar utente
masterzone
Site Admin
Messaggi: 10588
Iscritto il: ven set 17, 2004 5:34 pm
Località: Verona

Re: problema con la copertura ...

Messaggio da masterzone »

che non veda gli NGONS? prova a dirgli rimuovi NGONS e riprova selezionando poi tutti i poligoni...vado a caso...:)
Avatar utente
S___
Messaggi: 151
Iscritto il: mar lug 01, 2008 8:14 pm
Località: PESCARA

Re: problema con la copertura ...

Messaggio da S___ »

la falda non deve avere più di 4 lati
Avatar utente
melara
Messaggi: 143
Iscritto il: mar mag 05, 2009 1:14 pm
Località: carrara

Re: problema con la copertura ...

Messaggio da melara »

......vero......se hai + di 4 lati non va.....devi dividere la tua falda in due poligoni....o meglio ancora(così da avere un risultato + omogeneo)fai un poligono unico che racchiude la falda e poi cancelli i coppi in +.......almeno io faccio cosi
ho una curiosita???:
-esistono solo i coppi?????si trovano altri tipi di tegoli?????

GRAZIE a tutti :)
astaldo
Messaggi: 817
Iscritto il: gio feb 05, 2009 4:49 pm

Re: problema con la copertura ...

Messaggio da astaldo »

sembra che tu abbia importato il progetto da allplan, prova a creare poligoni da non più di 4 lati coem ti hanno gia suggerito
Avatar utente
myskin
Messaggi: 1117
Iscritto il: gio mag 29, 2008 8:48 pm

Re: problema con la copertura ...

Messaggio da myskin »

@ melara: nel menu a tendina tile channel ci sono altri 2 tipi di tegola piana; tutto qui purtroppo, nella versione 2.01. :(
  • Advertising
Rispondi