novità C4D R12

Forum per: Modellazione, Texturing, Animazione, Composting e tutto quello che riguarda il normale utilizzo di Cinema4D.

Moderatori: Arkimed, natas, visualtricks, cappellaiomatto

Rispondi
  • Advertising
Avatar utente
lauraz
Messaggi: 222
Iscritto il: gio giu 05, 2008 11:23 am
Località: bassano del grappa

novità C4D R12

Messaggio da lauraz »

sul sito della maxon, per la R12 ho letto le seguenti novità:
Supporto dati luce IES

I fornitori dell'illuminazione forniscono informazioni accurate su come la radiazione della luce è distribuita attorno ad ogni apparecchio. CINEMA 4D può ora importare questi dati e generare decadenze estremamente accurate per ogni luce. E' semplice visualizzare un'anteprima dei dati IES all'interno del Content Browser di CINEMA 4D ed applicare un file IES ad ogni luce. Sia che scegliate delle lampade reali destinate ad un progetto architettonico o che semplicemente scegliate uno stile per riempire una scena interna, IES rende molto semplice ottenere un'illuminazione realistica.
In coda al Rendering

La nuove Coda di Rendering di CINEMA 4D offre un nuovo e potente workflow per il rendering di più scene CINEMA 4D sul vostro computer. E' possibile aggiungere facilmente delle scene alla coda, cambiare le priorità ed anche regolare quale camera o quali settaggi di rendering devono essere utililzzati senza dover aprire la scena. Una volta avviato un rendering, potrete vedere l'anteprima del rendering stesso e il tempo stimato per il completamento. Quando il rendering sarà terminato sarà possibile esamire il processo di rendering. E' il modo migliore per assicurarsi che CINEMA 4D stia ancora lavorando, anche quando siete fuori a pranzo.


qualcuno sa indicarmi come usare queste funzioni o se ci sono delle "istruzioni per l'uso " da qualche parte per capire come sfruttare queste comodità?!?! (premetto che nn usando Vray praticamente nn so nemmeno cosa sono le yes...)

grazie :)
Avatar utente
gabriele__82
Messaggi: 3112
Iscritto il: mer ott 28, 2009 9:04 am
Località: Treviglio

Re: novità C4D R12

Messaggio da gabriele__82 »

ciao lauraz, anche se purtroppo la giuda in linea è in inglese, c'è spiegato tutto su queste novità, sia dalle IES (non yes ahahaha, non c'entra cmq vray con le ies) sia al workflow ecc. butta un'occhio poi se hai qualche dubbio domanda pure.
Avatar utente
masterzone
Site Admin
Messaggi: 10590
Iscritto il: ven set 17, 2004 5:34 pm
Località: Verona

Re: novità C4D R12

Messaggio da masterzone »

ciao io per ora accantonerei il nuovo batch rendering, la coda, che non e' complicata se ci giochi un po...aggiungi le scene dal suo piccolo menu, e poi quando le hai caricate le fari partire sempre dal suo menu della finestrina.

Le IES devi avere dei file xxx.IES da caricare, dal menu delle luci di cinema4D richiami una luce IES e lui ti dara' subito il mascherino di apertura delle IES, gli dai un file e la luce e' creata.

Per cosa significa IES prova a googlare su internet e vedrai che di nozioni sulle IES ne escono tante, e' piu facile provarle che spiegarlo :)
Avatar utente
rogerio3d
Messaggi: 388
Iscritto il: dom feb 21, 2010 1:52 pm
Località: Sao Paulo-Brasile

Re: novità C4D R12

Messaggio da rogerio3d »

Ciao, anche io ti consiglio come Gabriele di dare una occhiata alla guida in linea.
Devo ammettere che io, per causa di pigrizia mentale, ho dato di sfuggita uno sguardo a questo “help” in inglese, faccio il doppio della fatica a comprendere i vari passaggi, e spesso preferisco provare sulla propria pelle facendo a meno del “help”, oppure reperisco in rete (per esempio qui sul C4D zone) le informazione che mi servono man mano che mi si presentano i problemi.

Nel caso delle ies sono andato molto di intuito.

Allora prima di tutto devi cercare il file ies del corpo illuminante che ti interessa, reperibile sui vari siti dei produttori, come per esempio:

http://catalog.iguzzini.com/
http://www.aresill.net/index.php

1) Salvato il file (o i files) nel tuo computer li puoi vedere in anteprima dal content browser (immagine allegata “2011-01-21_01”).

2) Sui tipi di luci c'è la “Luci IES” (immagine allegata “2011-01-21_01”), clicca per creare questo tipo di luce.

3) Ti si apre una finestra dove devi andare a cercare il file ies da te salvato (punto 1). Non sono mai riuscito a caricarle direttamente dal content browser, e non so se si possa fare, come già detto ho “snobbato” la guida in linea per questo argomento (forse sbagliando). Quindi sul content browser vedo l'anteprima ed il percorso del file sul mio hard disk, e sulla finestra che mi si apre vado a cercare il file ies (immagine allegata “2011-01-21_02”)

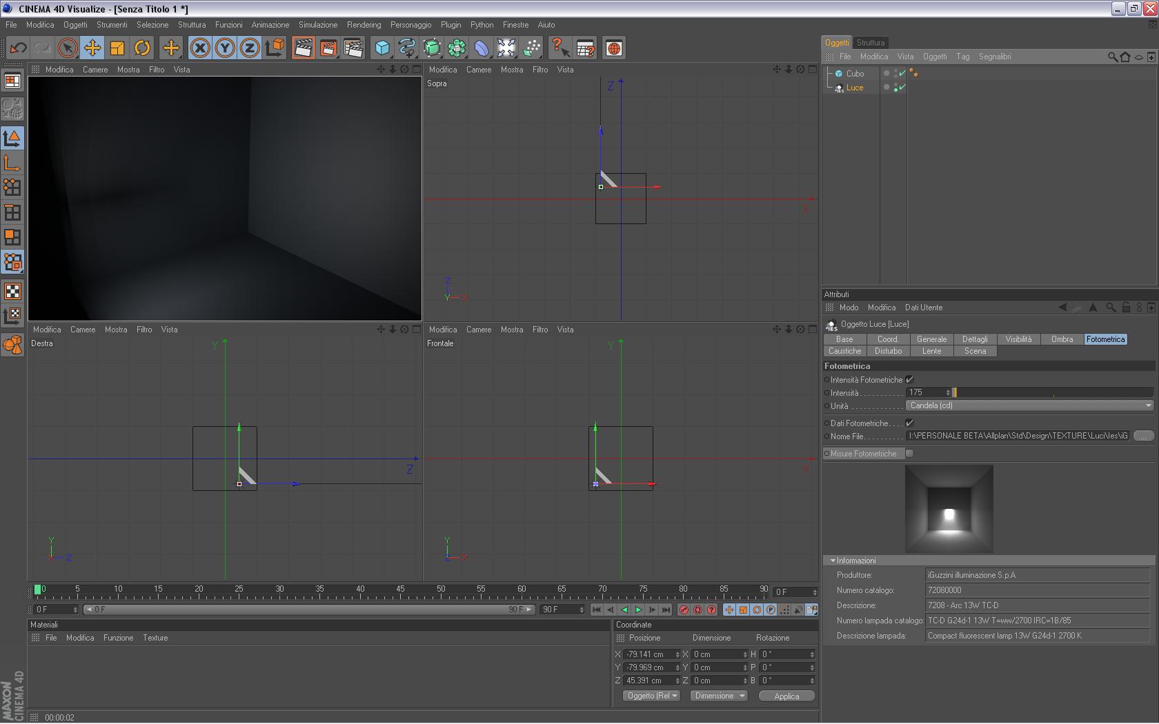
4) A questo punto hai la luce con i dati ies caricati, negli attributi della luce vedi che c'è la sezione “fotometrica” dove puoi vedere l'anteprima, i parametri ecc, e anche il tasto “...” dove poter caricare un'altro file ies nel caso vorresti cambiarlo (immagine allegata “2011-01-21_03”).

5) Io personalmente spunto la voce “misure fotometriche”, ahimè, solo perché mi suona bene, non so cosa cambia nel render se la lascio disattivata (immagine allegata “2011-01-21_04”).

6) Controlla l'orientamento della luce, le ies vengono proietatte lungo l'asse Z (quello blu per intenderci), quindi se hai un spot a soffitto, devi puntare l'asse Z della luce verso il basso (non è il caso dell'immagine allegata “2011-01-21_05”, la luce è puntata verso destra).

7) Risultato renderizzato. Devo dire che alcune luci del sito i-guzzini sono molto debole, si vedono male a pena nel rendering, quella dell'esempio ho dovuto attivare l'IG (IR) con Profondità di diffusione 5 e Mappatura colore con moltiplicatore scuro impostato a 2, e nonostante ciò l'immagine è scura (immagine allegata “2011-01-21_06”).

8) Quindi (ripeto) questo mio contributo è figlio dei miei tentativi e sbattimenti di testa (maledetto help in inglese), quindi è probabile che ci siano degli errori, che spero qualcuno possa correggere. So anche che la R12 visualize ha già di suo delle ies impostate, ma non li ho mai provate (vedi immagine allegata “2011-01-21_07”).

Comunque il risultato da me ottenuto lo puoi vedere nella gallery di perazzoli con il quale collaboro.

Ti saluto.
Rogerio

PS Alla fine mi è uscito un mini tutorial :D :D :D
Allegati
2011-01-21_01.JPG
2011-01-21_02.JPG
2011-01-21_03.JPG
2011-01-21_04.JPG
2011-01-21_05.JPG
2011-01-21_06.JPG
2011-01-21_07.JPG
Avatar utente
lauraz
Messaggi: 222
Iscritto il: gio giu 05, 2008 11:23 am
Località: bassano del grappa

Re: novità C4D R12

Messaggio da lauraz »

:love:

a dire il vero ho aspettato fin'ora la guida in italiano, più per pigrizia che per altro (rogerio ho la tua stessa tattica....).... ho provato allora ad andare ad intuito...ma nn ne sono uscita fuori ... per fortuna ci siete voooiiii!!!!

:love: :love: :love:


P.S. Y E S !!!! hahahahahah!!!! perdonatemi vi prego :lol: :lol: :lol: :lol:
  • Advertising
Rispondi