Vi offro una tazza di cappuccino!

Forum per: Discussioni fuori argomento, parlate di tutto quello che volete, i messaggi non sono visualizzati in homepage.

Moderatori: Arkimed, natas, visualtricks, cappellaiomatto

  • Advertising
Avatar utente
arcnello
Messaggi: 3235
Iscritto il: mer giu 07, 2006 2:59 pm
Località: riviera di ponente

Re: Vi offro una tazza di cappuccino!

Messaggio da arcnello »

Soul ha scritto:Provando e riprovando ho creato e posizionato nuovi elementi nella scena e imparato anche qualcosa di nuovo .. avrei diverse domande da porvi ma viste le risposte precedenti meglio di no. Vi lascio all'immagine. Se avete qualcosa da scrivere a riguardo sarò lieto di leggere.

Immagine

p.s. il cucchiaino proverò a farlo in un secondo momento.

Saluti.

se posti questa immagine, senza quesiti, non otterrai risposte, anche perchè le argomentazioni dove intervenire sarebbero talmente tante che non si saprebbe da dove partire :wink:
buon lavoro
ciao___________

PS: per allegare un'immagine al post devi cliccare "sfoglia" e dopo "aggiungi file"
Avatar utente
renxo
Messaggi: 2256
Iscritto il: lun mag 19, 2008 10:47 am

Re: Vi offro una tazza di cappuccino!

Messaggio da renxo »

ciao
mi permetto di farti qualche critica costruttiva, tieni presente che essendo tu all'inizio potresti pensare che sto "esagerando". spero vivamente di non creare nessun disturbo.

allora, la prima cosa che cambierei è la posizione della camera.
Tienila dritta, cioè non ruotata verso il basso ne verso l'alto. Per centrare la scena, utilizza gli offset. In questo caso, quello nell'asse y. Li trovi nei parametri di camera.

il risultato che devi raggiungere è avere tutti i lati perpendicolari ai lati del tuo render.

questa è la prima cosa... se vuoi farlo, poi procediamo.

ciao e buon lavoro
Renxo
Avatar utente
renxo
Messaggi: 2256
Iscritto il: lun mag 19, 2008 10:47 am

Re: Vi offro una tazza di cappuccino!

Messaggio da renxo »

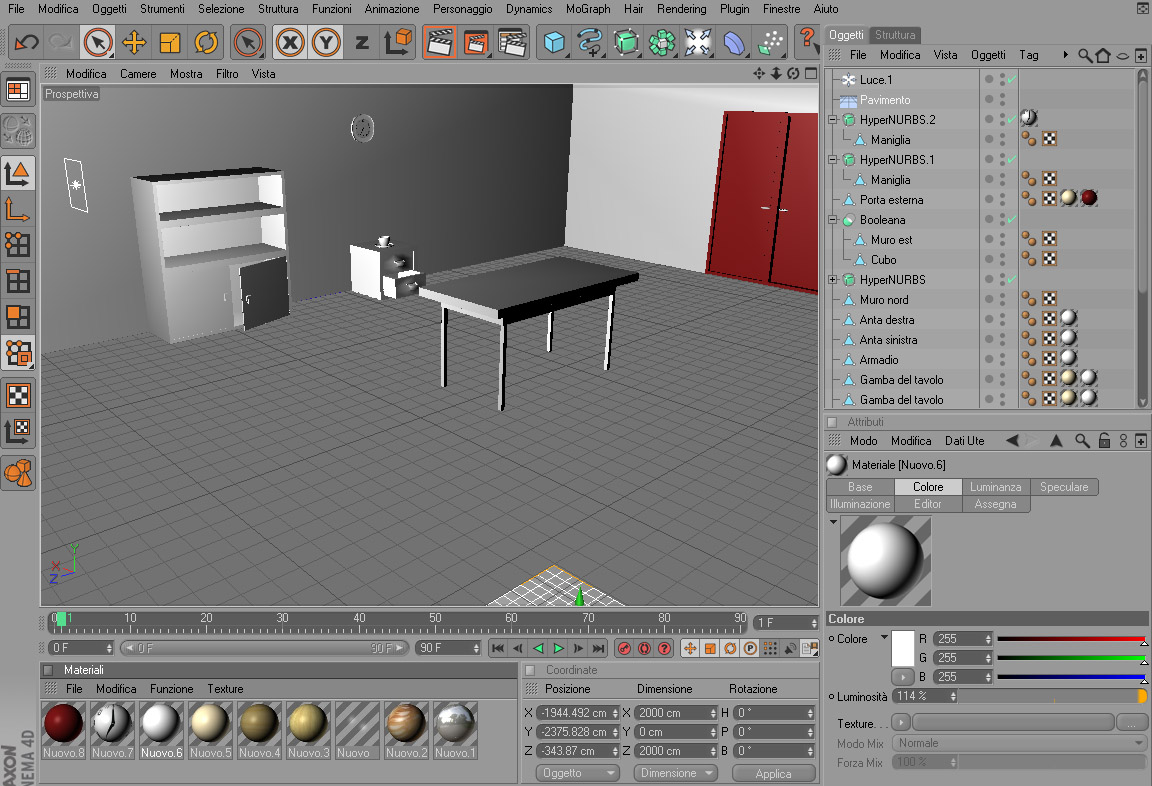
fatto questo, procediamo alla posizione degli elementi. Deduco dai tuoi lavori che non stai usando un cad per progettare il tuo spazio, per cui puoi tranquillamente posizionare gli oggetti a seconda della tua inquadratura. Noto infatti, che il tavolo è un po piccolo rispetto al locale. procederai quindi al posizionamente degli elementi ed eventuali oggetti di "riempimento".

se avessi diversamente progettato da cad, saresti legato a "quel" progetto.

questa differenziazione di workflow ha i suoi lati positivi e i suoi lati negativi...sta a te capirli.

poi passiamo al resto :)
ciao
Renxo
Soul
Messaggi: 10
Iscritto il: ven feb 04, 2011 11:55 pm

Re: Vi offro una tazza di cappuccino!

Messaggio da Soul »

Non crei nessun disturbo renxo, anzi è solo con il confronto e le critiche che si migliora :)
allora, la prima cosa che cambierei è la posizione della camera.
Tienila dritta, cioè non ruotata verso il basso ne verso l'alto. Per centrare la scena, utilizza gli offset. In questo caso, quello nell'asse y. Li trovi nei parametri di camera.
il risultato che devi raggiungere è avere tutti i lati perpendicolari ai lati del tuo render.
ç___ç arabo! .. mi diresti più dettagliatamente i passaggi? altrimenti me li cercherò io se non hai voglia, ho conoscenze base base :)
fatto questo, procediamo alla posizione degli elementi. Deduco dai tuoi lavori che non stai usando un cad per progettare il tuo spazio, per cui puoi tranquillamente posizionare gli oggetti a seconda della tua inquadratura. Noto infatti, che il tavolo è un po piccolo rispetto al locale. procederai quindi al posizionamente degli elementi ed eventuali oggetti di "riempimento".
se avessi diversamente progettato da cad, saresti legato a "quel" progetto.
questa differenziazione di workflow ha i suoi lati positivi e i suoi lati negativi...sta a te capirli.
ç___ç workflow :?: .. xD

Il tavolo l'avevo notato che ha delle dimensioni strane, diciamo che avevo preso come punto di riferimento la libreria ma non ci avevo dato molto peso, diciamo che prima che il progetto finisce ci vorrà ancora del tempo e tante modifiche qua e la! xD
Si diciamo che ho creato dei poligoni per le pareti e il posizionamento della scena l'ho fatto un po alla veloce senza seguire nessun criterio ... domanda:
allora, la prima cosa che cambierei è la posizione della camera.
Tienila dritta, cioè non ruotata verso il basso ne verso l'alto. Per centrare la scena, utilizza gli offset. In questo caso, quello nell'asse y. Li trovi nei parametri di camera.
il risultato che devi raggiungere è avere tutti i lati perpendicolari ai lati del tuo render.
per un motivo particolare? te lo chiedo perchè sono nuovo di questo campo.


p.s. grazie arcnello, ora ho capito come allegare i file :)

Di cose da imparare ne ho ancora un sacco, le prossime cose che cercherò di capire sono:
1 come arrotondare gli spigoli. Mi hanno detto e ho letto alcune tecniche ma non riesco a metterle in pratica .. uno mi ha detto che posso usare lo strumento: "smussa selezionato" ma non ottengo il risultato che vorrei, forse imposto male i parametri .. boh!
2 ho usato una booleana per fare il buco nella parete perchè li volevo mettere la finestra. Ho ricreato un cubo, modellato e inserito nel buco fatto .. ho usato "estrudi selezionato interamente" ed "estrudi selezionato" per creare l'infisso - intendo il legno - poi andando su strumento poligono ho selezionato i poligoni interni, quelli che saranno poi i vetri. Vado per aggiungere la texture ma non vogliono diventare di vetro. Al contrario se seleziono l'intero poligono la texture si applica ma anche gli infissi diventerebbero di vetro. Al massimo creerò altri 2 poligoni della grandezza dei vetri e applicherò la texture se non trovo altre soluzoni.
3 ho inserito una "luce area" senza un criterio solo per dare un'iluminazione . ma vorrei far si che arrivasse da dietro la finestra e nel pavimeto comparisse il suo riflesso o la sua ombra.
4 non so se con cinema 4d si possono ricreare le ombre o meno, Qualcuno mi ha detto che bisogna chiudere la stanza - o forse io ho capito così -
5 trovare delle buone texture;
6 capire come cambiare i materiali degli oggetti.

Grazie per le risposte e per la pazienza :) ora me ne vado a mangiare xD

Saluti.
Allegati
Immagine2.jpg
Immagine.jpg
Avatar utente
gabriele__82
Messaggi: 3112
Iscritto il: mer ott 28, 2009 9:04 am
Località: Treviglio

Re: Vi offro una tazza di cappuccino!

Messaggio da gabriele__82 »

ciao Soul, secondo dovresti fermarti un secondo, nel senso che, come ti è già stato consigliato, parti da tutti i capitoli gratuiti presenti nello shop, vai vederti la guida in linea del programma, guarda anche i tutorial sparsi per la rete, oltre a prenderti magari successivamente i capitoli sui materiali e sull'illuminazione presenti nello shop, perchè stai mischiando una serie di argomenti che potrebbero solo incasinarti (come fare le ombre, la booleana, come cambiare i materiali ecc)

dopo che hai fatto tutto questo, avrai le conoscenze giuste, (almeno di base) per poter procedere e migliorare, confrontandoci anche qui sul forum.

ciao ciao
Soul
Messaggi: 10
Iscritto il: ven feb 04, 2011 11:55 pm

Re: Vi offro una tazza di cappuccino!

Messaggio da Soul »

I tutorial e le guide le sto leggendo ma come ho detto precedentemente preferisco chiedere pareri a chi da tempo usa queste tecniche. Le prime 3 guide gratuite me le sono lette, ma se chiedo qua è perchè certe cose li non vengono spiegate o non le capisco io. Il forum è fatto per questo .. vi ringrazio dei pareri ma siete già in 4 o 5 a dirmi di leggere le guide e a comprare quelle dello shop, l'ho capito, ma mi sarebbe più utile se rispondete alle mie domande invece di continuare a dirmi di leggere le guide.
Certe cose non le so e quindi mi arrangio come posso, magari faccio un tavolo con 5 primitive solide e voi con 1, basta che al risultato finale ci arrivo, poi per migliorare e imparare c'è sempre tempo. Sono solo4 giorni che uso cinema 4d, normale che vi riempio di domande.

Saluti.
3dmansion

Re: Vi offro una tazza di cappuccino!

Messaggio da 3dmansion »

beh, in effetti, il forum è fatto per questo, per formare persone a gratis che possano fare il lavoro che facciamo noi, semplicemente facendo domande...

scusate, ma ultimamente sto diventando piuttosto insofferente a certe cose....


immagino che sia difficile imparare da zero, aprire un programma e lavorarci su senza sapere cosa fare, ma, come detto da gabriele, forse converrebbe, prima di sparare domande a raffica, leggersi ed impararsi l'help del programma, e le guide che si trovano sul web, e a quel punto, solo a quel punto fare domande, perchè per uno che deve rispondere a una tua domanda, un conto è dirti, prendi 2 cubi li pianti in booleana e hai un foro per l'infisso, tutt'altra cose è spiegarti cos'è un cubo, dove andarlo a prendere, spiegarti la funzione dell'oggetto booleana, il procedimento per realizzare il buco per la finestra.....etc.... u know?
Avatar utente
renxo
Messaggi: 2256
Iscritto il: lun mag 19, 2008 10:47 am

Re: Vi offro una tazza di cappuccino!

Messaggio da renxo »

ciao
probabilmente non hai messo nella tua scena una camera...
inseriscila.

nei parametri trovi tutto cio che ti serve, compresi gli offset.
per l'inclinazione usa i parametri di posizione, scala e rotazione. Per la posizione, puoi metterla all'altezza che vuoi, magari parti da un altezza-occhio e gioca con gli offset.

devi sempre avere in mente che una fotografia con i muri storti come nel tuo render non si usa. fatti un giro in rete. :) o anche nella gallery di questo sito :D

prova a raggiungere lo stato di "muri allineati ai lati dell'immagine finale".

poi passiamo alla modellazione, alle luci, ai materiali ecc ecc
in cui ti consiglierò di modellare la scena interamente, comprese le cose che non si vedono (ma potrebbero vedersi nei riflessi) e compresi il soffitto e il pavimento.
Non ho ben capito cosa utilizzi come motore di render, nel caso tu sia in possesso di un motore in grado di utilizzare la Global Illumination, tieni presente che la luce rimbalza dappertutto, quindi il non avere dei muri comporta un'illuminazione falsata (e a tratti sgradevole).

ciao e buon lavoro
Renxo
Avatar utente
gabriele__82
Messaggi: 3112
Iscritto il: mer ott 28, 2009 9:04 am
Località: Treviglio

Re: Vi offro una tazza di cappuccino!

Messaggio da gabriele__82 »

ciao Soul, mi rispiego. io capisco la tua voglia di arrivare a fare rendering molto belli, a saper modellare tutto e di più, però devi capire che ti stai appoggiando ad un concetto sbagliato secondo me, nel senso che quando dici "uso di cinema da 4 gg è normale che vi riempio di domanda" non è corretto, perchè io direi che è normale fare domande in un forum per migliorare, non per imparare le nozioni basilari, per quest'ultime ci sono corsi o al massimo, ci sono tutorial gratis e o a pagamento, che uno munito di santa pazienza si legge e prova mille e mille volte. questo è farti capire, che dal momento che dici "mi sembra che cinema faccia anche le ombre" capisci che è una cosa mostruosa per uno che usa il programma, perchè questo basilarissmo.
io non ho fatto corsi, ho "imparato" qualcosa da autodidatta, quindi anche tu hai speranze, però fidati, lascia perdere l'insistenza che ci stai mettendo per avere risposte, perchè sarà difficile che qualcuno ti dica come fare le ombre.

altra cosa, il tuo post è nato perchè volevi aiuti sulla tazzina, ok, attieniti a questo, posta qualcosa inerente a questo, poi per la scena, le luci, i materiali ecc li vedrai più avanti, in un altro post, quando avrai almeno le nozioni basilari del programma.
se vuoi, come partenza, potresti scaricarti nella sezione "laboratorio di rendering" le scene dell'esterno e dell'interno e vedere come sono state impostate le ombre, i materiali, le luci ecc, smanetti con i parametri, segui le guide e vedi cosa cambia nella tua scena.

ciao ciao
Avatar utente
renxo
Messaggi: 2256
Iscritto il: lun mag 19, 2008 10:47 am

Re: Vi offro una tazza di cappuccino!

Messaggio da renxo »

ciao
quoto quanto detto da gabriele_82

ciao
Renxo
  • Advertising
Bloccato