Salve a tutti ho un problema che proprio non riesco a risolvere (magari è anche una banalita ma non per me )
Stavo facendo delle prove per esercitarmi nel rigging quando ho incontrato dei problemi:
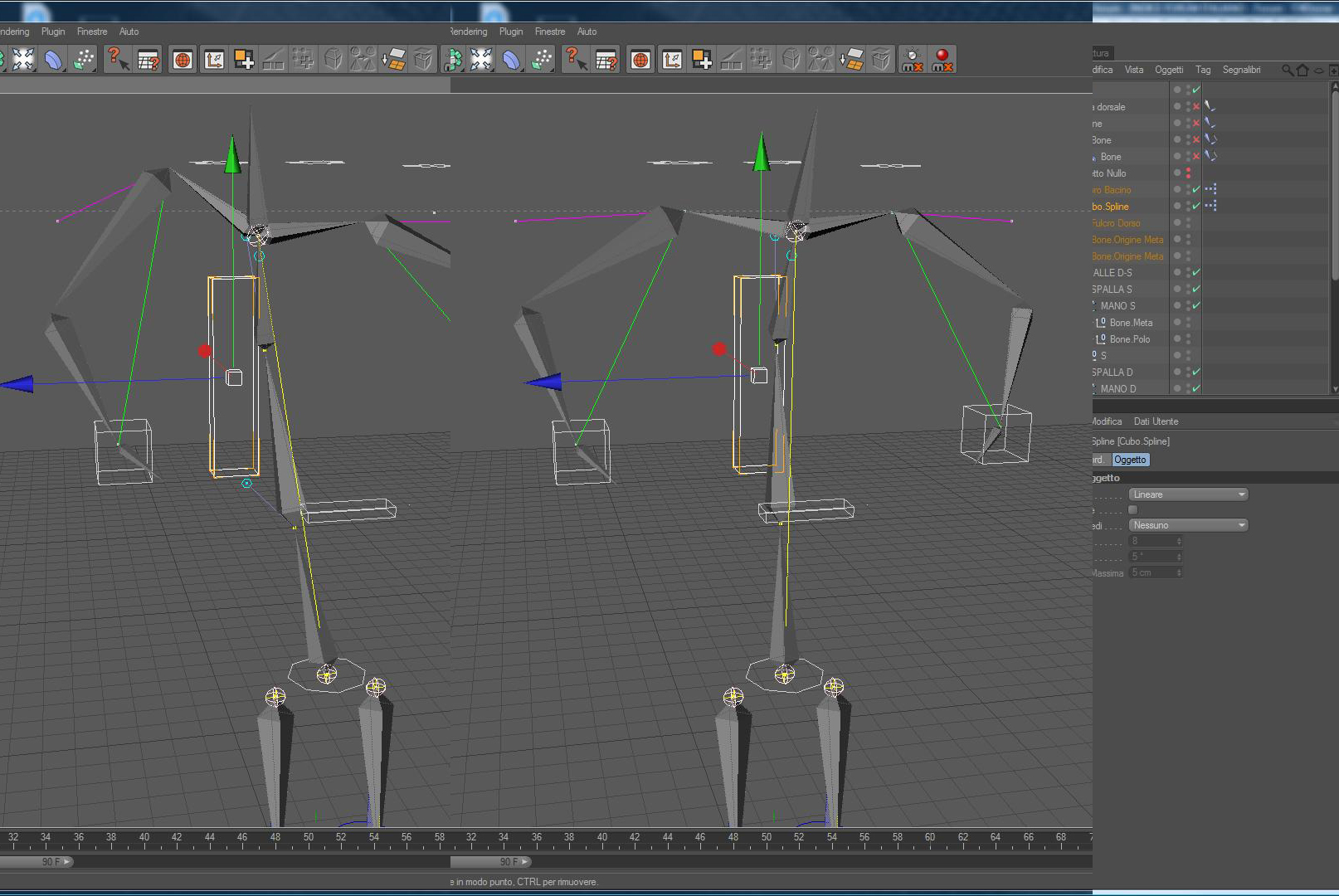
nell' imagine qui sotto quando io sposto il cubo che controlla il busto verrei che insieme a lui si spostassero anche i due poli delle braccia e le mani.
hp provato come disolito si fa con xpresso ma se io uso la posizione o la posizione globale di quel cubo in riferimento agli altri ogg che si devono spostare con lui questi prendono la sua stessa posizione!
Come posso fare'
Grazie in anticipo
houdini
Allegati
Ultima modifica di houdini il sab mar 27, 2010 1:45 pm, modificato 1 volta in totale.
Non sono sicuro di aver capito molto bene a quali elementi ti riferisci... comunque, sempre se non ho capito male, puoi anche fare a meno di XPresso... semplicemente metti i due Poli in gerarchia del controller cubo.
Purtroppo se metto i poli in gerarchia poi li dovrei togliere da un 'altra gerarchia che li fa muovere in relazione alle spalle era per questo che volevo usare xpresso.
Ti ringrazio della risposta
FOLLOW US