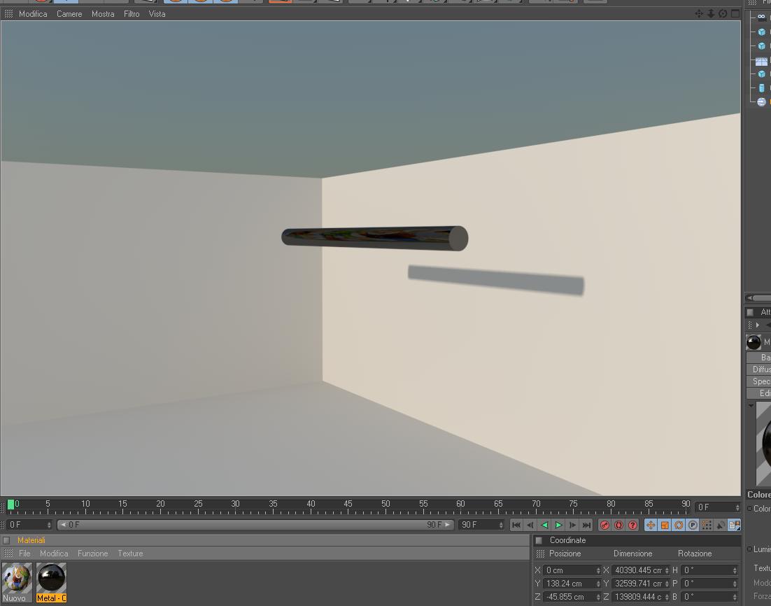
Mi stavo cimentando in un interno e mi son trovato a sbatter la testa contro le texture del
parapetto.Risultato: Vorrei realizzarlo in metallo simile a quello in figura. Procedimento:
- edificio semplice (muri perimetrali con aperture senza infissi e solai);
- Cielo fisico con sole (come fonte luminosa)
- IG: - IR
- Prof Diff: 4
- Densità record: ANteprima
- Metodo Interpolaz: Peso medio
- Gamma 2,2
- Mappatura colore: Esponenziale con Moltiplicatore Scuro 1,5
Il materiale è un metallo preso dalla libreria della Visualize: Fino Painted Metal.
Ne ho provato + d'uno ma col medesimo risultato: ringhiera bianca!!!



Qualcuno di voi, gentilmente, saprebbe dirmi dove sbaglio?
Grazie mielle!
FOLLOW US