Parapetto_Problemi Texture

Forum per: Modellazione, Texturing, Animazione, Composting e tutto quello che riguarda il normale utilizzo di Cinema4D.

Moderators: Arkimed, natas, visualtricks, cappellaiomatto

  • Advertising
Ross
Posts: 213
Joined: Fri Sep 26, 2008 7:45 pm

Parapetto_Problemi Texture

Post by Ross »

Buonasera a todos!

Mi stavo cimentando in un interno e mi son trovato a sbatter la testa contro le texture del
parapetto.Risultato:
Prova_Interno.jpg
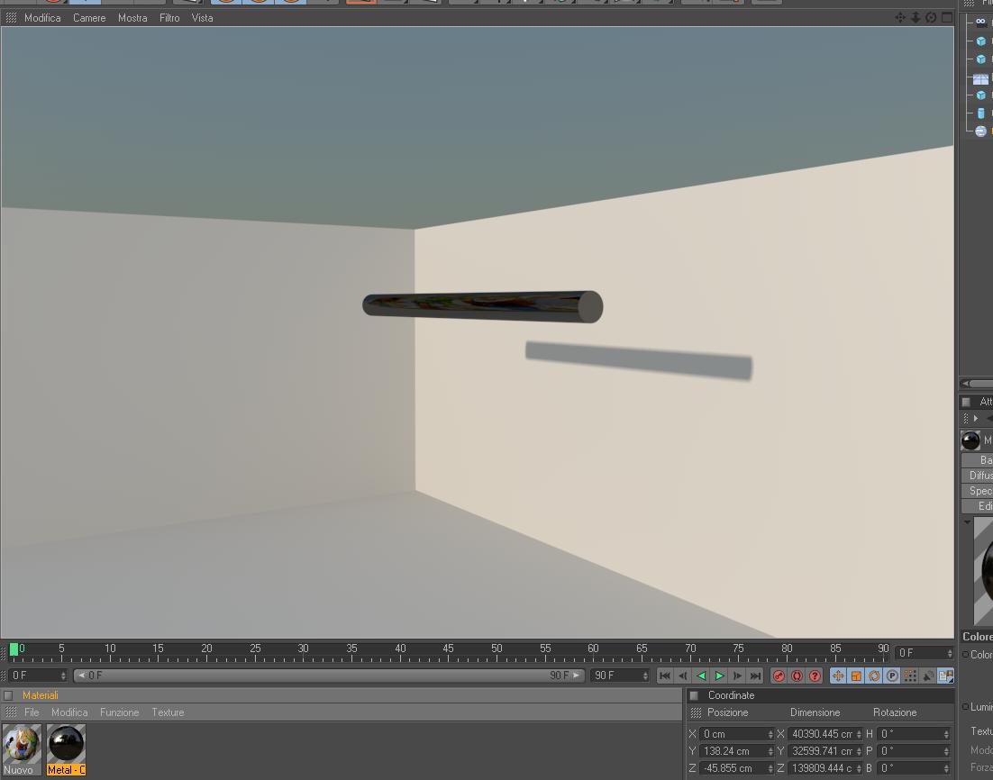
Vorrei realizzarlo in metallo simile a quello in figura.
72.jpg
72.jpg (25.14 KiB) Viewed 1788 times
Procedimento:
- edificio semplice (muri perimetrali con aperture senza infissi e solai);
- Cielo fisico con sole (come fonte luminosa)
- IG: - IR
- Prof Diff: 4
- Densità record: ANteprima
- Metodo Interpolaz: Peso medio
- Gamma 2,2
- Mappatura colore: Esponenziale con Moltiplicatore Scuro 1,5

Il materiale è un metallo preso dalla libreria della Visualize: Fino Painted Metal.
Ne ho provato + d'uno ma col medesimo risultato: ringhiera bianca!!! :( :( :(

Qualcuno di voi, gentilmente, saprebbe dirmi dove sbaglio?

Grazie mielle!
User avatar
rogerio3d
Posts: 388
Joined: Sun Feb 21, 2010 1:52 pm
Location: Sao Paulo-Brasile

Re: Parapetto_Problemi Texture

Post by rogerio3d »

Ciao Ross, hai controllato il tipo di proiezione del materiale (di default è cilindrica) e se hai attivato ripeti nel "Tag Texture".
Prova il materiale "Metal-Chrome" del content browser della R12 visualize.
Ti saluto
Last edited by rogerio3d on Tue Dec 28, 2010 8:27 pm, edited 1 time in total.
User avatar
gabriele__82
Posts: 3112
Joined: Wed Oct 28, 2009 9:04 am
Location: Treviglio

Re: Parapetto_Problemi Texture

Post by gabriele__82 »

Ross wrote:- Gamma 2,2

:shock: :shock:

cmq il materiale in sè è molto riflettente, tende a riflettere l'intorno. è strano però che sia completamente bianco candido. sembra quasi che non sia applicato il materiale. non è che per caso hai un oggetto nullo con dentro tutti gli elementi ed a questo hai applicato il mat. Fino Painted Metal mentre dentro singolarmente c'è la tex bianca con la X
Ross
Posts: 213
Joined: Fri Sep 26, 2008 7:45 pm

Re: Parapetto_Problemi Texture

Post by Ross »

Dunque..
vi ringrazio ambedue per l'intervento e rispondo in ordine.

@rogerio3d: la proiezine è Cilindirca ma pur cambiandola non cambia; e neppure varindone il
numero delle ripetizioni.

Provando il materiale indicatomi di default risulta
Prova_Interno_Chrome.jpg
e variandone nella Riflessione da Moltiplica ad Aggiungi risulta
Prova_Interno_ChromeAggiungi.jpg
Gli elementi verticali reagiscono almeno ma il corrimano non riflette. Whyyyy? :( :( :( :(
Non capisco ancora dove possa essere l'errore :( :(

@gabriele_82:
non è che per caso hai un oggetto nullo con dentro tutti gli elementi ed a questo hai applicato il mat. Fino Painted Metal mentre dentro singolarmente c'è la tex bianca con la X
No. Lavorando in Allplan ed importando in c4d questo è un pb che capita di sovente.
Io ho cancellato tutte le texture assegnate al singolo elemento e le ho applicate al genitore "+ anziano" :) assicurandomi di non lasciare tracce neppure di textures nulle o cancellate.

Pur togliendo il CM e la gamma 2,2 il risultato non cambia.
Che sia la ringhiera generatami da Allplan una geometria complessa per le textures?
Io lo pulita con l'Ottimizza dopo aver selezionato i lati.

Help, please! :oops:

Ciuz!

Ross
User avatar
rogerio3d
Posts: 388
Joined: Sun Feb 21, 2010 1:52 pm
Location: Sao Paulo-Brasile

Re: Parapetto_Problemi Texture

Post by rogerio3d »

Se ci fai caso il corrimano sulla seconda piega, riflette bene. Quindi il problema secondo me qua davanti è che non ha nulla da riflettere.
Comunque (anche se si tratta di cilindri) io ci metterei la proiezione cubica con X,Y,Z valori uguali.
User avatar
gabriele__82
Posts: 3112
Joined: Wed Oct 28, 2009 9:04 am
Location: Treviglio

Re: Parapetto_Problemi Texture

Post by gabriele__82 »

concordo con rogerio...ma secondo me riflette o il muro o il soffitto grigio, risultando come non riflettente.

prova a mettere un piano o un cubo rosso vicino al corrimano e mettigli un tag spuntando "visibile dalla camera" e vedi subito se riflette il rosso.
User avatar
Arkimed
Moderatore
Posts: 3978
Joined: Wed Sep 22, 2004 4:19 pm
Location: Torino

Re: Parapetto_Problemi Texture

Post by Arkimed »

Eventualmente anziché usare la riflessione, metti una bella hdr nel canale environment del metallo.

Arkimed
– il mio Demoreel
– Demo Arkimed_Vfx Vol.3
– il mio "nuovo modo di lavorare!"


Portale di Riferimento di Cinema4D in Italia dal 1999
Image
Ross
Posts: 213
Joined: Fri Sep 26, 2008 7:45 pm

Re: Parapetto_Problemi Texture

Post by Ross »

Grazie per le risposte.

Ho provato ad applicare i vostri suggerimenti ma niente da fare!

Sì! Il pb è che dove è colpito dalla fonte luminosa (sole del cielo fisico) non dà riflessione
pur con attivo il canale Ambiente con un HDRI al'interno.

Con un cubo rosso posto appena sopra mi ombreggia solo la scena e, se attivo la luminanza, mi colora la scena ma non vi è alcun cambiamento sul corrimano in termini di riflessioni.

Pure attivando al 100% la luminosità nel canale Ambiente e Riflessione noto cambiamenti.

Mmh.. mmh.. :roll: :roll: :roll: :roll: :roll: :roll: :roll:

non so + dove sbattere la testa. Adesso provo ad illuminarlo separatamente per capire dov'è il pb.

Qls suggerimenti è bieeen accetto :) :)

Grazie.

C'
User avatar
gabriele__82
Posts: 3112
Joined: Wed Oct 28, 2009 9:04 am
Location: Treviglio

Re: Parapetto_Problemi Texture

Post by gabriele__82 »

ma se metti un cubo o un piano o un oggetto, oltre a "visibile dalla camera" devi spuntare anche le ombre e visibile da IG.

vedi che riflette...... :)
Attachments
riflessione_01.jpg
riflessione.jpg
Ross
Posts: 213
Joined: Fri Sep 26, 2008 7:45 pm

Re: Parapetto_Problemi Texture

Post by Ross »

Con l'artifizio di gabriele_82 sono riuscito ad ottenere la riflessione.
Ho posto un piano piegato sopra il corrimano con canale ambiente attivo con HDRI e TAG compositing come da indicato da gabriele_82.
Prova_Interno.jpg
Il pb di questo metodo è che se ho il corrimano non rettilineo o con altre forme puoi diventare laborioso costruire questo tipo di illuminazione fake.

Mi chiedo come mai non funzioni l'HDRI nel canale Ambiente applicata alla ringhiera direttamente. E' un pb di mappatura? O..?

Ad un oggetto metallico (alluminio, o acciao) in un ambiente chiuso che tipo di canali attivate?
Utilizzate altri shader?

Pensavo di applicare un Danel opportunamente modificato.

Grazie anticipate.

C'
  • Advertising
Post Reply