Vi seguo da quando ho preso il programma e spero di poter crescere ancora di più grazie ai vostri consigli ^^
Primo Interno Cinema 4D + Vray
Moderatori: Arkimed, natas, visualtricks, cappellaiomatto
-
- Advertising
Primo Interno Cinema 4D + Vray
Vi seguo da quando ho preso il programma e spero di poter crescere ancora di più grazie ai vostri consigli ^^
Re: Primo Interno Cinema 4D + Vray
Come hai illuminato la scena?
A me sembra che sia sbilanciata, dalle scale arriva molta luce, ma la parte sinistra della stanza è in ombra.
Dovresti a mio avviso, studiare la luce della stanza e magari dalle scale far arrivare solo una luce di schiarita, se ci pensi nella realtà nessuno illuminerebbe una stanza, solo sparando una luce fortissima dalle scale poste ai margini.
Pensa come nella realtà, una stanza di questo tipo avrà un lampadario o dei faretti sul soffitto, quindi dal soffitto scenderà della luce.
Re: Primo Interno Cinema 4D + Vray
Re: Primo Interno Cinema 4D + Vray
Allora è un'altra storia... quando avrai bucato la parete, puoi mettere all'esterno un sole che faccia luce all'interno della stanza..
Re: Primo Interno Cinema 4D + Vray
Re: Primo Interno Cinema 4D + Vray
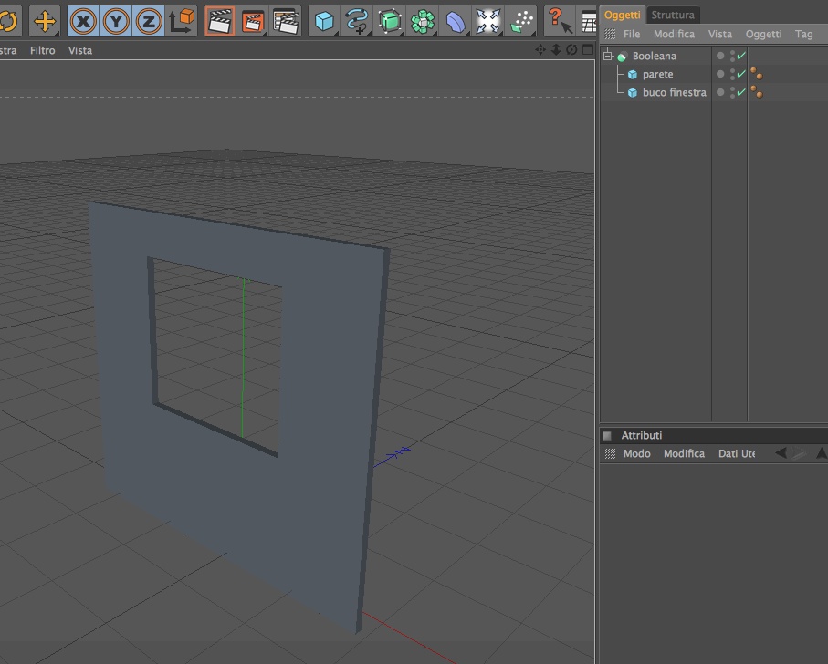
Una volta inserita lo strumento booleana, ci metti dentro la tua parete poi in successione il buco della finestra.
Re: Primo Interno Cinema 4D + Vray
Re: Primo Interno Cinema 4D + Vray
Il riflesso del sole sul pavimento si crea in automatico, posiziona il sole formando un angolo di 80°e puntalo verso la finestra.
Re: Primo Interno Cinema 4D + Vray
1) Come creare un vero e proprio cielo per rendere tutto realistico?
2) Come si creano erba e tessuto?
3) Perché se scarico dei materiali da C4Dzone e li importo non funzionano? (vede delle sfere nere)
Re: Primo Interno Cinema 4D + Vray
Leggo che usi cinema da una settimana, e credo che quello che ti serve è senza dubbio una buona infarinatura di base.....
Non lo dico per mortificarti, non mi permetterei mai, ma la curva di apprendimento di cinema è ben più lunga di una settimana, figuriamoci se ci metti Vray.
Il mio consiglio è quello di cercarti dei bei tutorial sul funzionamento generale di C4d, c'è il libro nello shop del forum suddiviso in capitoli, che sicuramente ti può dare una grossa mano.
Spero di esserti stato di aiuto
Leo
-
- Advertising



FOLLOW US