v-RAY Displacement non pervenuto...

Forum dedicato a tutti i motori di rendering come Vray, Corona, Octane, RedShift, inserite i vostri rendering e postate le vostre problematiche.

Moderatori: Arkimed, natas, visualtricks, cappellaiomatto

  • Advertising
Avatar utente
galluppi
Messaggi: 618
Iscritto il: dom mag 06, 2012 11:38 am

v-RAY Displacement non pervenuto...

Messaggio da galluppi »

Ciao Ragazzi,
ho provato più e più volte ad usare il Displacement.... sia il materiale che il tag.
Ho seguito passo passo vari tutorial tra cui quello di Ferretti ma nulla non mi si modifica una cippa :(
Allora, ho un tappeto che vi allego in foto e vi fornisco tutte le regolazioni per capire!

Tappeto 380X376cm suddiviso 40 x 40 e trasformato in oggetto.
Allegati
SETTAGGIO DEL MENU' DISPLACEMENT NEL V-ray BRIDGE
SETTAGGIO DEL MENU' DISPLACEMENT NEL V-ray BRIDGE
Cattura3.JPG (27.22 KiB) Visto 2615 volte
SETTAGGI DEL TAG DISPLACEMENT
SETTAGGI DEL TAG DISPLACEMENT
Cattura1.JPG (21.21 KiB) Visto 2615 volte
BUMP
BUMP
POSIZIONE MATERIALI
POSIZIONE MATERIALI
Cattura2.JPG (10.04 KiB) Visto 2615 volte
LA TEXTURE DEL TAPPETO (TIPO VELLUTO GROSSO SPUGNA)
LA TEXTURE DEL TAPPETO (TIPO VELLUTO GROSSO SPUGNA)
IL CONTESTO
IL CONTESTO
Aycondesign
Grafica 3D - Fotografia - Fotografia aerea con Droni - Studio e realizzazione cataloghi

+39 388 7444 244
info@aycondesign.com
FofoC4D
Messaggi: 1676
Iscritto il: mar ott 11, 2011 6:23 pm

Re: v-RAY Displacement non pervenuto...

Messaggio da FofoC4D »

Fatti un "displace material" e mettilo prima del materiale di vray vero e proprio.
Prima deformerà il piano secondo il displace e poi applicherà il materiale vero e proprio.

hair+materiale vray
Ancora meglio se ti fai i peletti in hair e rendi la geometria visibile, vray la legge ed applica il materiale all oggetto hair.
Volendo puoi dare un materiale diverso al piano.
Se li metti in gerarchia i peli verranno colorati in base al materiale dato al piano (tipo un tappeto a strisce...)

tag fur+materiale vray
Applichi il tag "fur" al piano, ha parametri tipo hair per decidere spessore, lunghezza, densità, ecc... poi applichi il materiale vray al piano.
62VAMPIRO
Messaggi: 3807
Iscritto il: lun mar 14, 2005 6:46 pm

Re: v-RAY Displacement non pervenuto...

Messaggio da 62VAMPIRO »

Io ti consiglierei di seguire i consigli di Fofo, sopprattutto, nel tuo caso, il primo. Attiva il tag Displacement di Vray, nel tab Mapping Parameters puoi usare anche il Noise di Cinema, attiva un materiale Vray e prima applicalo all'oggetto.
Test veloce, veloce enfattizzando il valore di displacement e utilizzando un Noise di Cinema molto contrastato..........
Allegati
tap.jpg
Avatar utente
galluppi
Messaggi: 618
Iscritto il: dom mag 06, 2012 11:38 am

Re: v-RAY Displacement non pervenuto...

Messaggio da galluppi »

Vamp mi spiegheresti meglio please!!
Aycondesign
Grafica 3D - Fotografia - Fotografia aerea con Droni - Studio e realizzazione cataloghi

+39 388 7444 244
info@aycondesign.com
62VAMPIRO
Messaggi: 3807
Iscritto il: lun mar 14, 2005 6:46 pm

Re: v-RAY Displacement non pervenuto...

Messaggio da 62VAMPIRO »

Azz....il progetto non l'ho tenuto, ma lo ho ricreato. Tieni presente che il valore di Aumont del Displacement l'ho tenuto alto apposta per risaltare la procedura e la proiezione che ho dato è Cubic. Dipende poi anche (e molto) dalla texture usata per il tappeto. Da calibrare e ottimizzare a seconda della texture usata...........
Ho usato il primo procedimento elencato da Fofo: tag Displacement+materiale
Allegati
TAPP1.jpg
TAPP2.jpg
TAPP3.jpg
TAPP4.jpg
Avatar utente
galluppi
Messaggi: 618
Iscritto il: dom mag 06, 2012 11:38 am

Re: v-RAY Displacement non pervenuto...

Messaggio da galluppi »

Vampiro ti ringrazio moltissimo delle spiegazioni a prova di ME :lol:
Ma come sospettavo dev'esserci qualcosa che non va....
Ho seguito la tua procedura passo passo ma a me non DISPLACIA nulla :? :@
Come vedrai dalle foto ho messo tutto come detto
Riepilogo:
Tappeto suddiviso in 40e40 trasformato in oggetto
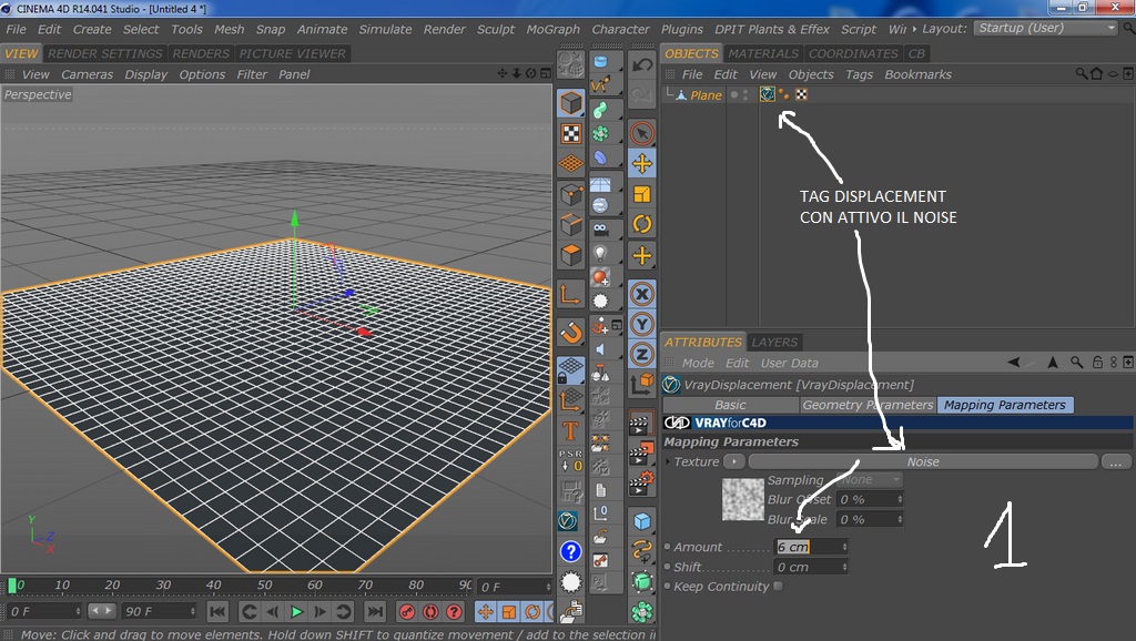
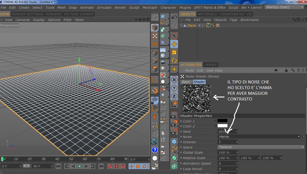
tag (dal menù oggetti) V-ray Displacement con i settaggi che vedi sotto, HO PROVATO FINO AI 50cm !!!! :shock:
Applicato disturbo Hama
Messo materiale col SOLO displacement

Ma nessuno mi ha spiegato se ci sia correlazione tra il tag ed il pannellino nei settaggi di V-ray.... :roll:
Allegati
1.JPG
2.JPG
2.JPG (9.51 KiB) Visto 2572 volte
3.JPG
3.JPG (25.57 KiB) Visto 2572 volte
4.JPG
5.JPG
5.JPG (26.59 KiB) Visto 2572 volte
Aycondesign
Grafica 3D - Fotografia - Fotografia aerea con Droni - Studio e realizzazione cataloghi

+39 388 7444 244
info@aycondesign.com
Avatar utente
gabriele__82
Messaggi: 3112
Iscritto il: mer ott 28, 2009 9:04 am
Località: Treviglio

Re: v-RAY Displacement non pervenuto...

Messaggio da gabriele__82 »

ciao, guarda la mia scena.....

altro modo per fare un tappeto con il displacment è usare appunto il materiale displacment associato ad una texture senza usare il tag di vray, un esempio lo trovi qua:

http://www.c4dzone.com/it/download/mode ... ge-622.htm

ciao ciao
Allegati
TAPPETO.zip
(330.36 KiB) Scaricato 104 volte
Avatar utente
masterzone
Site Admin
Messaggi: 10594
Iscritto il: ven set 17, 2004 5:34 pm
Località: Verona

Re: v-RAY Displacement non pervenuto...

Messaggio da masterzone »

spe spe ma da quando e' stato fatto il displace material , il tag non serve piu', devi fare tutto tramite il materiale non piu il tag.
Non ho letto bene tutto tutto, ma non ti viene il displacement?
Avatar utente
galluppi
Messaggi: 618
Iscritto il: dom mag 06, 2012 11:38 am

Re: v-RAY Displacement non pervenuto...

Messaggio da galluppi »

masterzone ha scritto:spe spe ma da quando e' stato fatto il displace material , il tag non serve piu', devi fare tutto tramite il materiale non piu il tag.
Non ho letto bene tutto tutto, ma non ti viene il displacement?
SI Ale corretto non mi si manifesta l'alterazione della superficie per intendersi...

Quindi devo fare un materiale Disp. mettere la texture tipo bump usarla come 3Dmapping e lasciare global parameter?
Poi lo antepongo al secondo materiale con il solo diffuse attivato per colorare il Disp. ?

Ma il pannellino DISPLACEMENT di V-ray influisce sui settaggi del materiale? serve? o me ne frego di come è impostato...
Aycondesign
Grafica 3D - Fotografia - Fotografia aerea con Droni - Studio e realizzazione cataloghi

+39 388 7444 244
info@aycondesign.com
FofoC4D
Messaggi: 1676
Iscritto il: mar ott 11, 2011 6:23 pm

Re: v-RAY Displacement non pervenuto...

Messaggio da FofoC4D »

Raga state a fa un casino... Io parlavo del displace MATERIALE, non la tag...
In sostanza sovrapporre due materiali, il primo displace che deforma ed il secondo advance che colora...
  • Advertising
Rispondi