sono NUOVISSIMO del forum , e semi neofita di c4d!!
Avrei una questione seeeeeeeemplice semplice con smussa... questo maledetta funzione..
innanzitutto una domanda... sto modellano mobili e oggetti d' arredamento, armadi, letti, tavoli... convenite anche voi che è inutile usarehypernurbs o oggetti con tanti poligoni? Io sto modellano con plane knife e smussature varie......
beh veniamo al problema!!
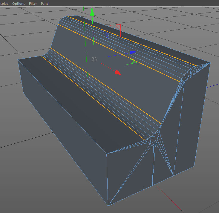
guardate la jpeg allegata
l'oggetto è semplicemente un rettangolo, come se fosse una primitiva di un divano diciamo, l'oggetto in grigio ovviamente, e quello che si vede è un "bracciolo" del divano, potete vedere anche voi, che pur avendo smussatura convessa, un "angolo" lo smussa linearmente....come mai?? l'oggetto è pienamente simmetrico, i punti del lato del bracciolo sono allineati con quelli a terra (ovviamente c' è una linea loop che fa il giro)... non so se mi sono spiegato

sapreste mica aiutarmi :D?
FOLLOW US