Smussa / Coordinate oggetti

Forum per: Modellazione, Texturing, Animazione, Composting e tutto quello che riguarda il normale utilizzo di Cinema4D.

Moderators: Arkimed, natas, visualtricks, cappellaiomatto

  • Advertising
shonik3
Posts: 18
Joined: Mon Nov 18, 2013 8:27 pm

Smussa / Coordinate oggetti

Post by shonik3 »

Salve gente!!
sono NUOVISSIMO del forum , e semi neofita di c4d!!
Avrei una questione seeeeeeeemplice semplice con smussa... questo maledetta funzione..
innanzitutto una domanda... sto modellano mobili e oggetti d' arredamento, armadi, letti, tavoli... convenite anche voi che è inutile usarehypernurbs o oggetti con tanti poligoni? Io sto modellano con plane knife e smussature varie......

beh veniamo al problema!!
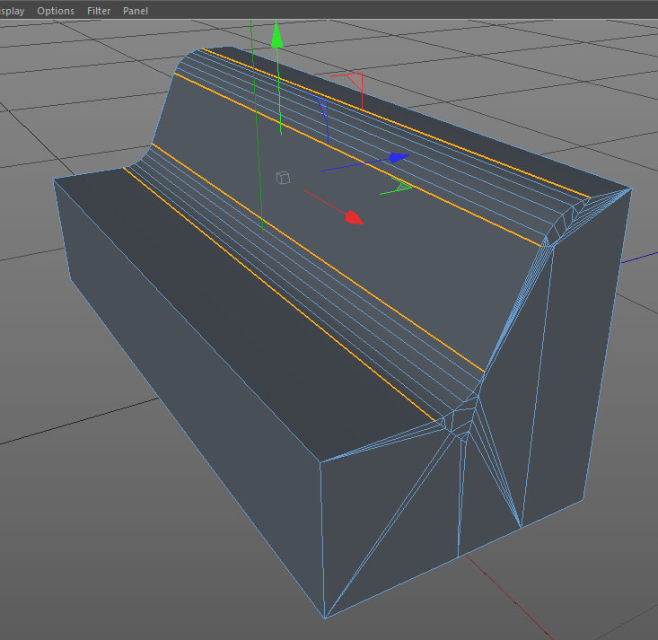
guardate la jpeg allegata

l'oggetto è semplicemente un rettangolo, come se fosse una primitiva di un divano diciamo, l'oggetto in grigio ovviamente, e quello che si vede è un "bracciolo" del divano, potete vedere anche voi, che pur avendo smussatura convessa, un "angolo" lo smussa linearmente....come mai?? l'oggetto è pienamente simmetrico, i punti del lato del bracciolo sono allineati con quelli a terra (ovviamente c' è una linea loop che fa il giro)... non so se mi sono spiegato :)
sapreste mica aiutarmi :D?
Last edited by shonik3 on Thu Nov 21, 2013 5:36 pm, edited 1 time in total.
shonik3
Posts: 18
Joined: Mon Nov 18, 2013 8:27 pm

Re: SMUSSA :)

Post by shonik3 »

posto una seconda immagine con il tool smussa attivo
Attachments
prova222.jpg
User avatar
cappellaiomatto
Moderatore
Posts: 1581
Joined: Mon May 07, 2012 5:12 pm

Re: Smussa

Post by cappellaiomatto »

Ciao e benvenuto
Una cortesia non scrivere in maiuscolo, ti correggo io il titolo

Grazie
User avatar
hurricane
Posts: 3044
Joined: Sat Oct 29, 2005 5:44 pm
Location: Sessa Aurunca

Re: Smussa

Post by hurricane »

Strano è strano, hai provato a selezionare tutti i poligoni e a fare un Ottimizza? (tasto U e poi O) (prima di smussare ovviamente)
:)
L'Uragano si è fermato --- RIP
"Se c'è una magia nella boxe è la magia di combattere battaglie al di là di ogni sopportazione, al di là di costole incrinate, reni fatti a pezzi e retine distaccate. È la magia di rischiare tutto per realizzare un sogno che nessuno vede tranne te."
I miei modelli 3D - www.archilovers.com - www.tappezzeriaburicco.com
shonik3
Posts: 18
Joined: Mon Nov 18, 2013 8:27 pm

Re: Smussa

Post by shonik3 »

Si scusate per il caps :)
Comunque, si!!
Non credo sia una questione di ottimizza, perchè è un cubo di 150 per 60h per 55 profondità...
basta fare due tagli interni, ed abbassare i punti (per creare una sagoma di un divano), poi se provi a fare questa smussatura che faccio io, vedrai che otterrai lo stesso effetto......!! :(
User avatar
hurricane
Posts: 3044
Joined: Sat Oct 29, 2005 5:44 pm
Location: Sessa Aurunca

Re: Smussa

Post by hurricane »

Mah, non saprei a me non succede, con o senza ottimizzazione! :o
Attachments
bevel.jpg
L'Uragano si è fermato --- RIP
"Se c'è una magia nella boxe è la magia di combattere battaglie al di là di ogni sopportazione, al di là di costole incrinate, reni fatti a pezzi e retine distaccate. È la magia di rischiare tutto per realizzare un sogno che nessuno vede tranne te."
I miei modelli 3D - www.archilovers.com - www.tappezzeriaburicco.com
User avatar
myskin
Posts: 1117
Joined: Thu May 29, 2008 8:48 pm

Re: Smussa

Post by myskin »

shonik3 wrote:..ovviamente c' è una linea loop che fa il giro...
ciao..credo che il problema dipenda dalla selezione del loop! :o
o ho provato così e ho riprodotto il problema: seleleziono il loop (come s'intravede nella prima immagine posata) e si crea esattamente la tua situazione; seleziono invece solo i due lati da smussare (come ha fatto Hurry) e viene bene! :?:
shonik3
Posts: 18
Joined: Mon Nov 18, 2013 8:27 pm

Re: Smussa

Post by shonik3 »

ahhhhhh eccooooo!! allora dite è per questo?? beh è possibile!! in realtà io facevo la selezione LOOP perchè pensavo fosse necessario per una modellazione più "pulita" !!
provo anche io in quel modo!! (volevo evitare quell'ammasso casuale di poligoni che si forma ai lati!!) :D
grazie cmq a tutti!!
shonik3
Posts: 18
Joined: Mon Nov 18, 2013 8:27 pm

Re: Smussa / COORDINATE OGGETTI

Post by shonik3 »

confermo che così funziona!
Approfitto di questo post, invece di crearne un altro, per fare una domandina!!

Esiste un "copia incolla" per le coordinate degli oggetti?? o un "trasferisci coordinate??"
Per esempio, creo un braccio meccanico, una mesh unica, e muovendo "l 'origine" creo il punto dove voglio ruotarlo...

Se poi questo braccio viene inserito in una booleana...se io seleziono la booleana ovviamente il "perno" o cmq l' origine dell' oggetto è un altra..posso trasferire con qualche comando le coordinate del figlio alla radice?? :)
62VAMPIRO
Posts: 3807
Joined: Mon Mar 14, 2005 6:46 pm

Re: Smussa / COORDINATE OGGETTI

Post by 62VAMPIRO »

Booleana??? Forse intendevi Symmetry. Se hai una mesh e usi Symmetry non ti occorre "trasferire" le coordinate, lo fà già la simmetria.........E in ogni caso una funzione c'è: menù Tools>>Arrange Objects>>Transfer (fatevi un "giretto" nei vari menù di Cinema), ma bisogna vedere caso per caso. Se hai un braccio meccanico per duplicarlo "dall'altra parte" ti basta la simmetria. Poi: se ho un'oggetto a cui come figlio metto un'altro oggetto, è ovvio che essendo figlio prernda le coordinate della radice: sono "agganciati" assieme............
Se non è tutto questo, allora spiegati un pò meglio........ :) :)
  • Advertising
Post Reply