modellazione modanatura
Moderatori: Arkimed, natas, visualtricks, cappellaiomatto
-
- Advertising
Re: modellazione modanatura
"Se c'è una magia nella boxe è la magia di combattere battaglie al di là di ogni sopportazione, al di là di costole incrinate, reni fatti a pezzi e retine distaccate. È la magia di rischiare tutto per realizzare un sogno che nessuno vede tranne te."
I miei modelli 3D - www.archilovers.com - www.tappezzeriaburicco.com
Re: modellazione modanatura
Re: modellazione modanatura
Re: modellazione modanatura
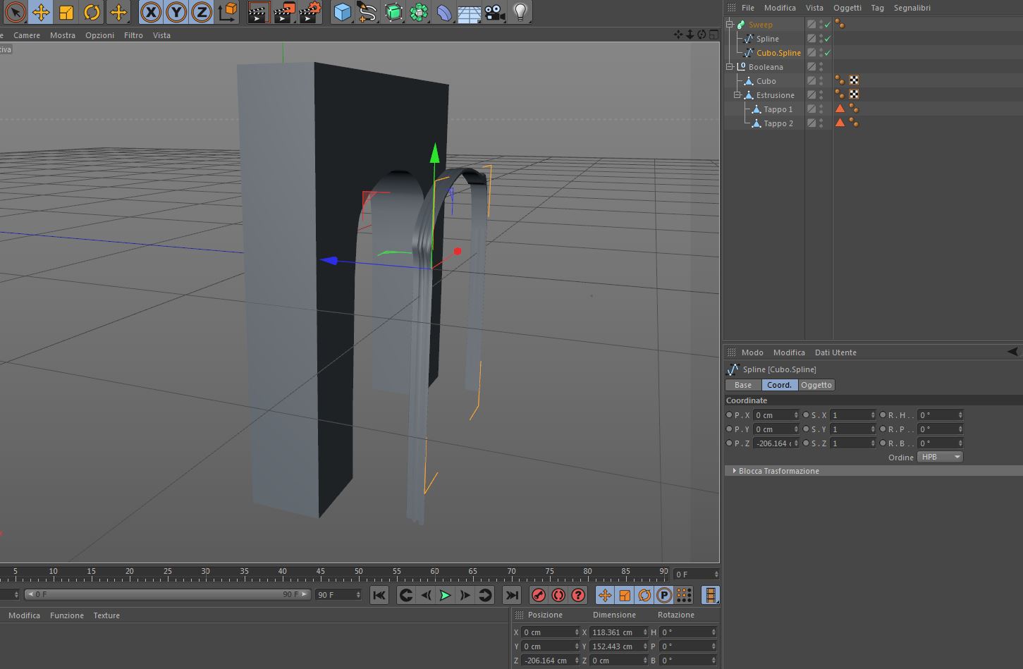
Ciao Fabtie,fabtie81 ha scritto:Visto che ho già creato il muro ad arco e visto non è un arco perfetto posso estrapolare il bordo dell'arco farlo diventare una spline e usarla per lo sweep? Grazie hurricane
seleziona i lati interessati poi invochi il comando Lato a Spline ( Mesh/Comandi/Lato a Spline)
Mostraci qualcosa altrimenti dobbiamo tirare a indovinare.fabtie81 ha scritto:Un'altra cosa che vorrei capire è creare il muro ad arco con le operazioni booleane... ho creato il muro con un cubo ...con un arco ho creato un solido da sottrarre al cubo (muro) li inserisco sotto la booleana ....fa tutti i tipi di operazioni booleane tranne che togliere al cubo il secondo solido creato.... come mai? Cosa sbaglio?
Arkimed
– Demo Arkimed_Vfx Vol.3
– il mio "nuovo modo di lavorare!"
Portale di Riferimento di Cinema4D in Italia dal 1999

Re: modellazione modanatura
-
- Advertising



FOLLOW US