dubbi modellazione ammortizzatore idraulico

Forum per: Modellazione, Texturing, Animazione, Composting e tutto quello che riguarda il normale utilizzo di Cinema4D.

Moderatori: Arkimed, natas, visualtricks, cappellaiomatto

  • Advertising
capo161085
Messaggi: 104
Iscritto il: ven ago 22, 2008 4:19 pm

dubbi modellazione ammortizzatore idraulico

Messaggio da capo161085 »

Ciao a tutti..il mio viaggio verso la conoscenza dei comandi di cinema 4d procede con vari tipi di lavoretti semplici semplici..oggi volevo creare l'ammortizzatore dell'immagine allegata..ma ho un problema..la parte che ho cerchiato in rosso..come faccio a crearla? cioè qual'è il miglior modo per procedere? crearla poligono per poligono?oppure fare 2 cilindri e poi unirli?
per ora ho "driblato" il problema..ma il pezzo centrale non mi piace..
Allegati
ammortizzatore 2.jpg
ammortizzatore 1.jpg
ammortizzatorestage6yi32.jpg
ammortizzatorestage6yi32.jpg (20.51 KiB) Visto 1022 volte
Avatar utente
nexzac
Messaggi: 4888
Iscritto il: mer dic 03, 2008 4:08 pm
Località: Milano

Re: dubbi modellazione ammortizzatore idraulico

Messaggio da nexzac »

Ciao, stai facendo degli ottimi modelli, complimento ;)

forse, elaborando x bene delle spline, potresti crearlo con una loft nurbs...ti posto un esempio...
Allegati
Immagine 2.png
Immagine
"if you can't explain it simply, you don't understand it well enough"
capo161085
Messaggi: 104
Iscritto il: ven ago 22, 2008 4:19 pm

Re: dubbi modellazione ammortizzatore idraulico

Messaggio da capo161085 »

ciao grazie per la tempestiva risposta..ma nn mi sono spiegato bene :-)..la parte che nn riesco a modellare è quella grigia, nn il "bullone" arancio..nn ho pensato che cerchiando di rosso la parte centrale potevo creare dubbi :-)..sorry colpa mia :-)
praticamente per ora l'ho diviso in 4 pezzi..ma vorrei farlo in un pezzo unico per dargli anche le curvature sulle giunture..
capo161085
Messaggi: 104
Iscritto il: ven ago 22, 2008 4:19 pm

Re: dubbi modellazione ammortizzatore idraulico

Messaggio da capo161085 »

piccolo aggiornamento..ho modellato la manopola usando le spline come suggerito da nexzac..ora sbatto ancora un pò la testa sul pezzo più complesso dell'intero ammortizzatore e vedo se riesco a capirci qualcosa :)
Allegati
manopola.jpg
capo161085
Messaggi: 104
Iscritto il: ven ago 22, 2008 4:19 pm

Re: dubbi modellazione ammortizzatore idraulico

Messaggio da capo161085 »

sistemato dopo aver rivisto la foto..la brugola non c'era :-)
Allegati
manopola2.jpg
Avatar utente
FiLiPpO92
Messaggi: 1795
Iscritto il: sab ago 01, 2009 1:21 am

Re: dubbi modellazione ammortizzatore idraulico

Messaggio da FiLiPpO92 »

ottima modellazione,molto pulita!per essre pignoli al 100% fai il cuscinetto che c'è,nn so come dirti,in alto,vicino a dove hai fatto il dado
capo161085
Messaggi: 104
Iscritto il: ven ago 22, 2008 4:19 pm

Re: dubbi modellazione ammortizzatore idraulico

Messaggio da capo161085 »

grazie filippo :D
si in alto devo inserire il cuscinetto..ho appena trovato una foto dell'ammortizzatore visto dal basso..dove si vedono molti particolari in più..sto cercando di modellarli anche se essendo alle prime armi ho qualche difficoltà con le boleane :-)
comunque posterò i risultati..al massimo se mi blocco t chiederò aiuto e ti romperò un pò le scatole hihi
capo161085
Messaggi: 104
Iscritto il: ven ago 22, 2008 4:19 pm

Re: dubbi modellazione ammortizzatore idraulico

Messaggio da capo161085 »

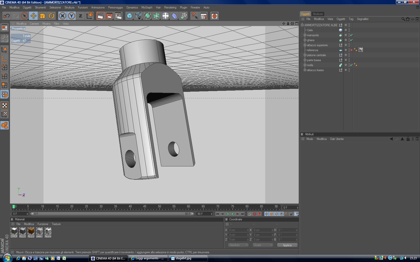
attacco basso completato..finalmente ho capito come funzionano queste benedette boleane :idea:
Allegati
ammortizzatore 3.jpg
Avatar utente
tommix
Messaggi: 345
Iscritto il: gio gen 13, 2005 8:17 pm
Località: Fondi (LT)

Re: dubbi modellazione ammortizzatore idraulico

Messaggio da tommix »

Procedi alla grande con la modellazione. Intendi animarlo anche?
capo161085
Messaggi: 104
Iscritto il: ven ago 22, 2008 4:19 pm

Re: dubbi modellazione ammortizzatore idraulico

Messaggio da capo161085 »

ciao tommi..si sto facendo il possibile per mettere ogni particolare..sarebbe bello animarlo alla fine..ci ho pensato anche io sinceramente..ma per adesso di animazione ci capisco poco o nulla..anche se ho già qui il videocorso da guardare..ma ci proverò :-)
comunque ho visto il tuo sito..ti devo fare i miei complimenti..sei un mostro!:-)
l'animazione del braccio robotizzato è troppo spettacolare :o
  • Advertising
Rispondi