WIP - piccola chiesa di campagna
Moderators: Arkimed, natas, visualtricks, cappellaiomatto
-
- Advertising
Re: WIP - piccola chiesa di campagna
Re: WIP - piccola chiesa di campagna
Parlavo delle booleane xchè ho visto che hai fatto un modello anche senza hn
Re: WIP - piccola chiesa di campagna
Re: WIP - piccola chiesa di campagna
se vuoi utilizzare le booleane, mantieni la mesh più pulita possibile, le triangolazioni risultanti dalle booleane non vanno bene e fanno un po a pugni con l'HN, mentre se vuoi modellarla con il metodo poligonale, le booleane vanno benissimo...magari fai attenzione ai phong.
ricordati di utilizzare lo strumento sciogli di cui ti ho parlato (spero sia quello... io uso sempre la scorciatoia da tastiera U seguito da Z) per fare diventare tutti queli triangoli complanari un unico poligono n-gons. Secondo me è utile, poi vedi tu.
il coltello in modalità foro è semplice... quando sei in modalità foro, vai sulla mesh e clicchi dove vuoi gli spigoli del foro. Quando hai fatto il giro (dei punti) e sei arrivato al primo/ultimo, ti si crea il foro. Fallo su entrambe le facce del muro, e ricordati di ricostruire i poligoni mancanti.
ciao
renxo
http://www.c4dzone.com/it/gallery/renxo-11856/
Re: WIP - piccola chiesa di campagna
Grazie per i consigli e continuate a seguirmi.
Re: WIP - piccola chiesa di campagna
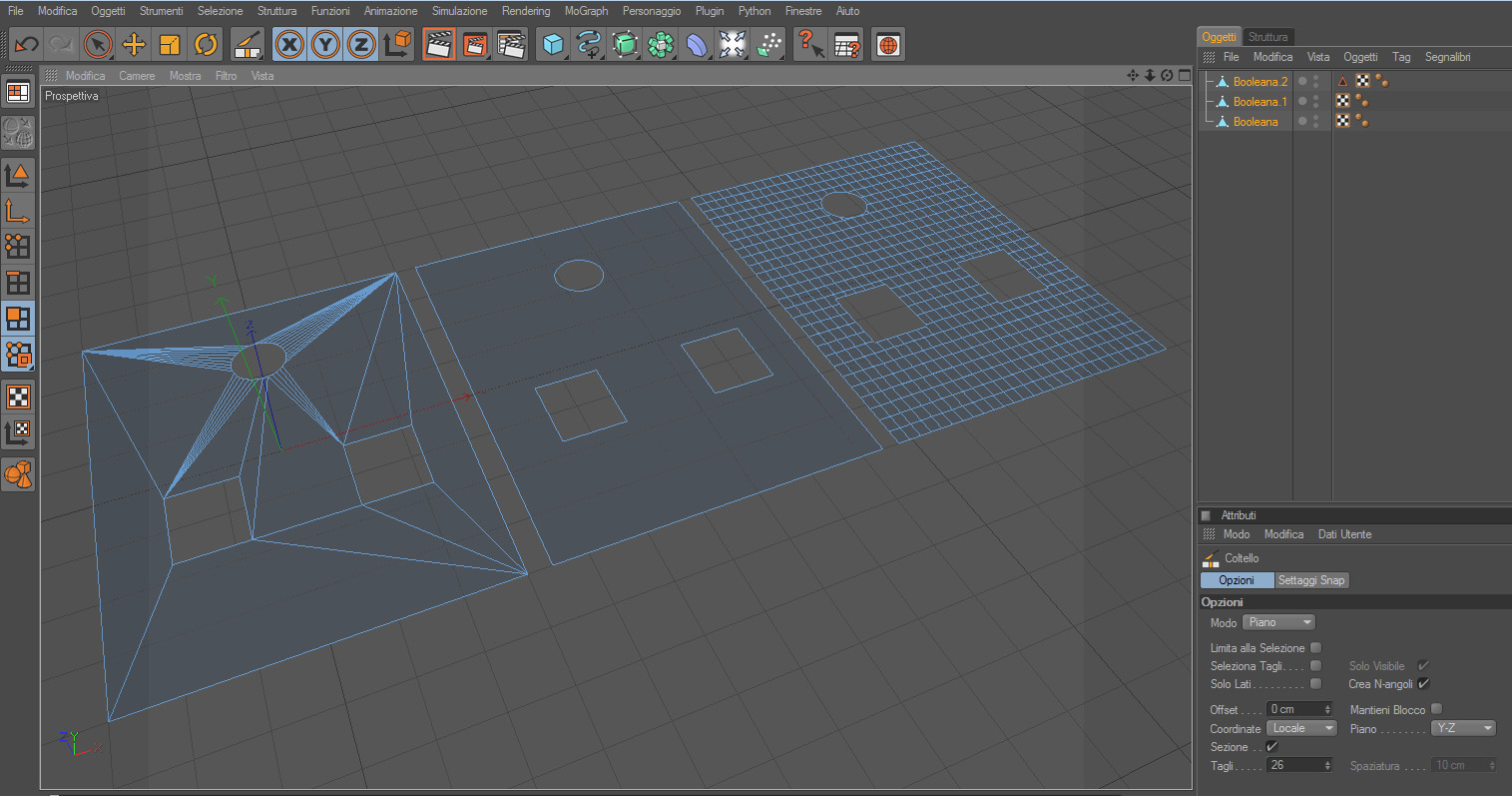
l'immagine che vedi è relativa ad un piano con delle triangolazioni analoghe alle tue: A sinistra il piano originale, risultato delle booleane. A destra, il piano dopo aver utilizzato il comando SCIOGLI.
quando andrai a stendere la mesh, questo poligono lo troverai subito...immagino
spero di esserti stato d'aiuto
ciao
renxo
http://www.c4dzone.com/it/gallery/renxo-11856/
Re: WIP - piccola chiesa di campagna
il modello è quasi del tutto sciolto,anche se qualche incongruenza la ottengo sempre...purtroppo...
però mi capita una cosa davvero strana...sciolgo le mesh, salvo, chiudo il programma riapro e il modello ritorna ad essere triangolato
come può essere?
Re: WIP - piccola chiesa di campagna
"Se c'è una magia nella boxe è la magia di combattere battaglie al di là di ogni sopportazione, al di là di costole incrinate, reni fatti a pezzi e retine distaccate. È la magia di rischiare tutto per realizzare un sogno che nessuno vede tranne te."
I miei modelli 3D - www.archilovers.com - www.tappezzeriaburicco.com
Re: WIP - piccola chiesa di campagna
salvo, chiudo e riapro il file o la parete è magicamente nuovamente triangolata come nell'immagine che segue...
come è possibile questo???
Re: WIP - piccola chiesa di campagna
strana 'sta cosa... a me non lo ha mai fatto...! che versione di cinema4d utilizzi?
http://www.c4dzone.com/it/gallery/renxo-11856/
-
- Advertising




FOLLOW US