consigli illuminazione bagno
Moderators: Arkimed, natas, visualtricks, cappellaiomatto
-
- Advertising
Re: consigli illuminazione bagno
exponential 1.1 0.8
luce area intensità default 2
sun intensità 0.5
per quale motivo se attivo la luce area (invisibile) mi occlude comunque la luce solare?
Ho dimezzato l'intensità della luce solare altirmenti ero costretto a eccedere nelle impostazioni del CM e andava tutto a donne di facili costumi.
Re: consigli illuminazione bagno
Poi quella di sinistra non è un bidet, ma è un'altro cesso (c'è il coperchio).
Prova a scaricare sul sito della Pozzi-Ginori i sanitari dello stesso modello.
Un piccolo consiglio spassionato, la cassetta di scarico esterna del wc, io la toglierei.
Ti saluto.
PS:Scusami se i miei non sono consigli sull'illuminazione come da te richiesto.
http://www.youtube.com/user/AreaPixel

OPEN YOUR MIND FOR A DIFFERENT VIEW
Re: consigli illuminazione bagno
perche in vray le area devi metterle come portal light o simple portal light , devono essere messe esterne alla stanza e leggermente piu grandi della finestra.hitgracci wrote:per quale motivo se attivo la luce area (invisibile) mi occlude comunque la luce solare?
ciao
fabrik
http://www.infolasgaleras.com
________
http://www.websolutionsdf.com
______________________________
Re: consigli illuminazione bagno
rogerio3d wrote:Ma la tazza del cesso (di destra) è una XXL?![]()
![]()
![]()
Poi quella di sinistra non è un bidet, ma è un'altro cesso (c'è il coperchio).
Prova a scaricare sul sito della Pozzi-Ginori i sanitari dello stesso modello.
Un piccolo consiglio spassionato, la cassetta di scarico esterna del wc, io la toglierei.
Ti saluto.
PS:Scusami se i miei non sono consigli sull'illuminazione come da te richiesto.
per la cassetta sono daccordo con te, fa proprio schifo.
le critiche costruttive son sempre accette su qualsiasi argomento
hai ragione ma in portal light avrei preferito evitare per via dell'aumento dei tempi di render, luci esterne..in un altro post mi era stato consigliato all'internoflowbox wrote:perche in vray le area devi metterle come portal light o simple portal light , devono essere messe esterne alla stanza e leggermente piu grandi della finestra.hitgracci wrote:per quale motivo se attivo la luce area (invisibile) mi occlude comunque la luce solare?
ciao
fabrik
Re: consigli illuminazione bagno
Luce area spostata leggermente fuori,
portal light attivo
ignore lights normal attivo
decadenza attiva intensità default 2 sub 16
CM 1.1 0.7
rifrazione attiva
impostazioni camera indicate nel nome del render (f2.8)
Re: consigli illuminazione bagno
Può dipendere dal fatto che non ho usato il tag compositing di vray?
non l'ho usato perchè anche se spunto il tag invisibile alla camera è come se non lo avessi messo
Re: consigli illuminazione bagno
Re: consigli illuminazione bagno
Le ultime 2 prove son queste, circa 2 ore di media a render 1200x1600 150 DPI
luce area esterna in modalità light portal intensità default 2
IM -3 -3 50 20
light cache subdivision 700
Re: consigli illuminazione bagno
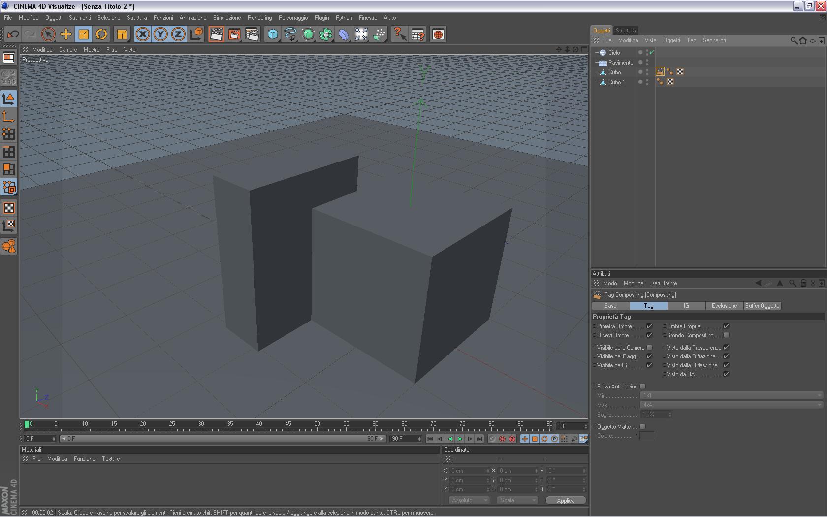
riprendo questa domanda perchè mi stà dando lo stesso problema con altre stanze. Una volta impostato il tag compositing di C4D e spuntato invisibile alla camera rimane come un interferenza/siluette di ciò che ho reso invisibile, in questa foto si intravede infatti anche la sagoma della finestra oltre alla zona scura sulla sinistra.
Può dipendere dal fatto che non ho usato il tag compositing di vray?
non l'ho usato perchè anche se spunto il tag invisibile alla camera è come se non lo avessi messo
Re: consigli illuminazione bagno
Per Vray non te lo so dire.
Per C4D se applichi un tag compositing ad un oggetto e togli visibile dalla camera, comunque l'oggetto nascosto influenzerà la scena.
Quindi devi fare attenzione che nell'inquadratura non si veda i "contatti" neri dell'oggetto nascosto con gli oggetti circostanti.
http://www.youtube.com/user/AreaPixel

OPEN YOUR MIND FOR A DIFFERENT VIEW
-
- Advertising



FOLLOW US