Presentazione e prime domande :)

Forum per: Modellazione, Texturing, Animazione, Composting e tutto quello che riguarda il normale utilizzo di Cinema4D.

Moderators: Arkimed, natas, visualtricks, cappellaiomatto

  • Advertising
Alessia23
Posts: 26
Joined: Tue Jan 04, 2011 4:59 pm

Presentazione e prime domande :)

Post by Alessia23 »

Ciao gente,
mi chiamo Alessia e sono davvero contenta di aver trovato un sito fantastico come questo…………è davvero spettacolare e ricco di spunti e risorse utili!!! :lol:
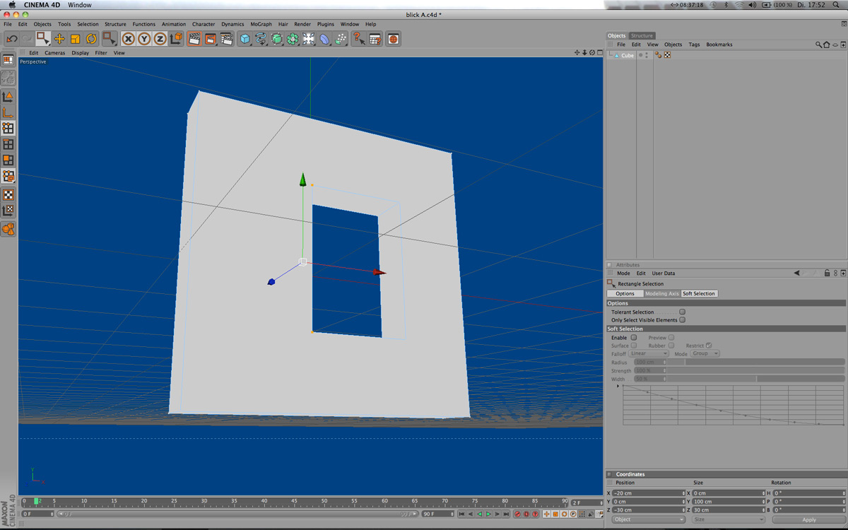
Sto cercando di apprendere cinema 4d da autodidatta e sono davvero alle prime armi quindi perdonate la banalità dei quesiti che sto per provi! Visto che cinema non funziona come un cad (o almeno questo mi è sembrato di capire) per cambiare le dimensioni di un oggetto ho fissato un punto di riferimento (il punto 1) e poi selezionando l’oggetto lo sposto “ad occhio” sul punto di riferimento stesso. C’è un modo per selezionare i punti e spostarli tutti in automatico di una quantità x definita? In questo modo perdo tempo perché devo zoomare al massimo e poi non è mai un lavoro di precisione. Altra domanda……...quando seleziono più punti che non stanno alla stessa quota, il sistema di assi di riferimenti si colloca ad una quota media, è possibile spostare gli assi in un punto preciso? Ad esempio nel vertice più basso?
Ringrazio fin da adesso chi sarà così gentile da rispondermi :D
Attachments
1.jpg
1.jpg (42.84 KiB) Viewed 1246 times
User avatar
nexzac
Posts: 4888
Joined: Wed Dec 03, 2008 4:08 pm
Location: Milano

Re: Presentazione e prime domande :)

Post by nexzac »

ciao alessia, benvenuta :D

che cinema non sia un cad non c'è dubbio, ma alcune funzioni che gli somigliano ci sono sicuramente. Intato potresti attivare gli snap punto (tasto P oppure li trovi nel menù dello strumento muovi), selezionare tutti i punti del lato della finestra che vuoi allungare (strumento selezione senza la spunta su seleziona solo elementi visibili), e cliccando e tenedo premuto sull ultimo vertice in basso va ad attaccarsi con lo snap sul punto in cui vuoi portarli.
Il sistema di assi si sposta con la 4° icona a partire dall'alto sulla barra che c'è sulla sinistra. Stesso procedimento: attivi gli snap punto, e muovi il centro asse fino al vertice che vuoi.
Image
"if you can't explain it simply, you don't understand it well enough"
krone
Posts: 216
Joined: Wed Jul 15, 2009 7:55 pm

Re: Presentazione e prime domande :)

Post by krone »

Ciao Alessia, benvenuta :D

Cinema 4D funziona esattamente come un CAD.

Per fare quello che ti serve, basta solo editare la variazione di coordinate nell´apposito slot delle coordinate.

01 - ti leggi nello slot delle dimensioni le dimensioni dei punti/linee/poligoni selezionati

02 - scrivi la nuova posizione oppure con + o -, aggiungi il valore che ti interessa

03 - fatto

il problema é che a volte é difficile selezionare i gruppi di punti, di linee o di poligoni, devi quindi dare un´organizzazione logica al modello 3D in modo da accendere/spegnere i layer o gli elementi che ti interessa modificare.

Comunque anche gli snap (2,5D in questo caso, mai 3D) funzionano benissimo, il problema é sempre quello di isolare gli elementi che ti interessano, per non snappare le migliaia di elementi che in genere si sovrappongono.
Attachments
01.jpg
02.jpg
03.jpg
Last edited by krone on Tue Jan 04, 2011 6:21 pm, edited 1 time in total.
User avatar
visualtricks
Moderatore
Posts: 3567
Joined: Thu Sep 23, 2004 5:13 pm
Location: Pistoia

Re: Presentazione e prime domande :)

Post by visualtricks »

Ciao e benvenuta,

oltre a quello che ti hanno detto nexzac e krone, quando hai una selezione di punti e uno degli strumenti base (sposta/ruota/scala) selezionato, puoi spostare l'asse operativo dal pannello attributi/modeling axis. Per le coordinate inoltre tieni presente che puoi usare operatori matematici nei campi dove inserisci i valori (tipo +3 per aggiungere 3 unità, ecc).

cips
Attachments
Schermata 2011-01-04 a 18.00.04.jpg
Image
๏_www.visualtricks.it_๏ .:: COMPUTER SAYS NO ::.
Alessia23
Posts: 26
Joined: Tue Jan 04, 2011 4:59 pm

Re: Presentazione e prime domande :)

Post by Alessia23 »

grazieeeeeeeeeeee :D
mi metto subito all'opera :lol:
User avatar
nemesi
Posts: 525
Joined: Mon Mar 28, 2005 4:22 am
Location: ascoli piceno

Re: Presentazione e prime domande :)

Post by nemesi »

:) straquoto i metodi di tutti e in più aggiungo l'utilizzo dello strumento "Misura e Costruzione"
(menu Funzioni --> Misura e Costruzione)
che è uno strumento che, a volte, risulta sfizioso anche per l'impostazione degli angoli oltre che per le distanze

ti rimando ad un video-tutorial (in inglese, ma semplice da comprendere) su c4dcafe

http://www.c4dcafe.com/ipb/files/file/7 ... tion-tool/

ciao ciao :)
Estrudi da questo corpo!
Alessia23
Posts: 26
Joined: Tue Jan 04, 2011 4:59 pm

Re: Presentazione e prime domande :)

Post by Alessia23 »

grazie anche a te nemesi :)
User avatar
nemesi
Posts: 525
Joined: Mon Mar 28, 2005 4:22 am
Location: ascoli piceno

Re: Presentazione e prime domande :)

Post by nemesi »

8-) di nulla
Estrudi da questo corpo!
Alessia23
Posts: 26
Joined: Tue Jan 04, 2011 4:59 pm

Re: Presentazione e prime domande :)

Post by Alessia23 »

una volta spostato il sistema di riferimento come mi avete suggerito, come si fa a farlo tornare in posizione baricentrica? :shock:
User avatar
_kino_
Posts: 1737
Joined: Fri May 23, 2008 10:13 am
Location: Genova

Re: Presentazione e prime domande :)

Post by _kino_ »

struttura > centra asse > centra asse a... > FATTO! (io ce l'ho in inglese non so se ho tradotto bene in italiano)

ciao

_kino_
_il passato è tutto ciò sul quale da un lato i documenti dall'altro la memoria sono d'accordo_
  • Advertising
Post Reply