Sfere congiunte

Forum per: Modellazione, Texturing, Animazione, Composting e tutto quello che riguarda il normale utilizzo di Cinema4D.

Moderatori: Arkimed, natas, visualtricks, cappellaiomatto

  • Advertising
fbonatta
Messaggi: 13
Iscritto il: mer gen 23, 2013 6:40 pm

Re: Sfere congiunte

Messaggio da fbonatta »

nexzac ha scritto:
monster722 ha scritto:Per usare lo strumento ponte devi essere in modalita vertici o lati.
non è così...puoi usare lo strumento ponte anche tra poligoni selezionati...
faccio prima a farti vedere la modellazione con un video.. :) ;)

http://youtu.be/NIMhOgJNu9I
Beh sono davvero molto colpita.
Grazie mille per avermi dedicato tutto questo tempo e per l'aiuto.

Grazie davvero a tutti, siete stati gentilissimi.
Adesso riguarderò il video con attenzione e sicuramente riuscirò a farlo.

Ultima domanda: visto che questa molecola avrà una sfera al centro e altre 3 intorno, come faccio a congiungere le altre due se il bridge è stato fatto ad uno dei due poli?
Avatar utente
myskin
Messaggi: 1117
Iscritto il: gio mag 29, 2008 8:48 pm

Re: Sfere congiunte

Messaggio da myskin »

ciao, nel primo caso un alternativa è quella di usare una capsula (opportunamente suddivisa) e un deformatore gonfiare con forza negativa. Ha il pregio di essere facilmente reversibile ed adattabile giocando con i valori sia del deformatore che della primitiva. :)
Per l'altro caso puoi mostrare un esempio?
A naso però direi che devi ricorrere a metodi di modellazione poligonale come ottimamente suggerito! ;)
bye!
Allegati
atomi_def.JPG
atomi.JPG
atomi.JPG (8.21 KiB) Visto 1753 volte
fbonatta
Messaggi: 13
Iscritto il: mer gen 23, 2013 6:40 pm

Re: Sfere congiunte

Messaggio da fbonatta »

Ciao,
sì ecco l'immagine di quello che vorrei fare. Naturalmente io qui ho duplicato la prima coppia di sfere, quindi il centro non è omogeneo. Hai qualche suggerimento?

Grazie!
Allegati
MOLECOLA.jpg
Avatar utente
myskin
Messaggi: 1117
Iscritto il: gio mag 29, 2008 8:48 pm

Re: Sfere congiunte

Messaggio da myskin »

fbonatta ha scritto:.. Hai qualche suggerimento?..
..be' in questo caso proverei con una modellazione poligonale per estrusione di un esagono estruso, in modo da trovarti i 3 bracci a 120° ognuno, ottenuti estrudendo 3 poligoni sui 6 laterali schiacciando i loop centrali con i comandi di scala. C'è da modellare un pochino per ottenere qualcosa di simile a quello allegato (il tuo sarà senz'altro migliore!). :lol:
Allegati
atomi a 3 senza hn.JPG
atomi a 3 senza hn.JPG (20.94 KiB) Visto 1735 volte
atomi a 3 hn.JPG
atomi a 3 hn.JPG (13.04 KiB) Visto 1735 volte
Avatar utente
nexzac
Messaggi: 4888
Iscritto il: mer dic 03, 2008 4:08 pm
Località: Milano

Re: Sfere congiunte

Messaggio da nexzac »

myskin ha scritto:..be' in questo caso proverei con una modellazione poligonale
eh si, quoto :) ;)
Immagine
"if you can't explain it simply, you don't understand it well enough"
fbonatta
Messaggi: 13
Iscritto il: mer gen 23, 2013 6:40 pm

Re: Sfere congiunte

Messaggio da fbonatta »

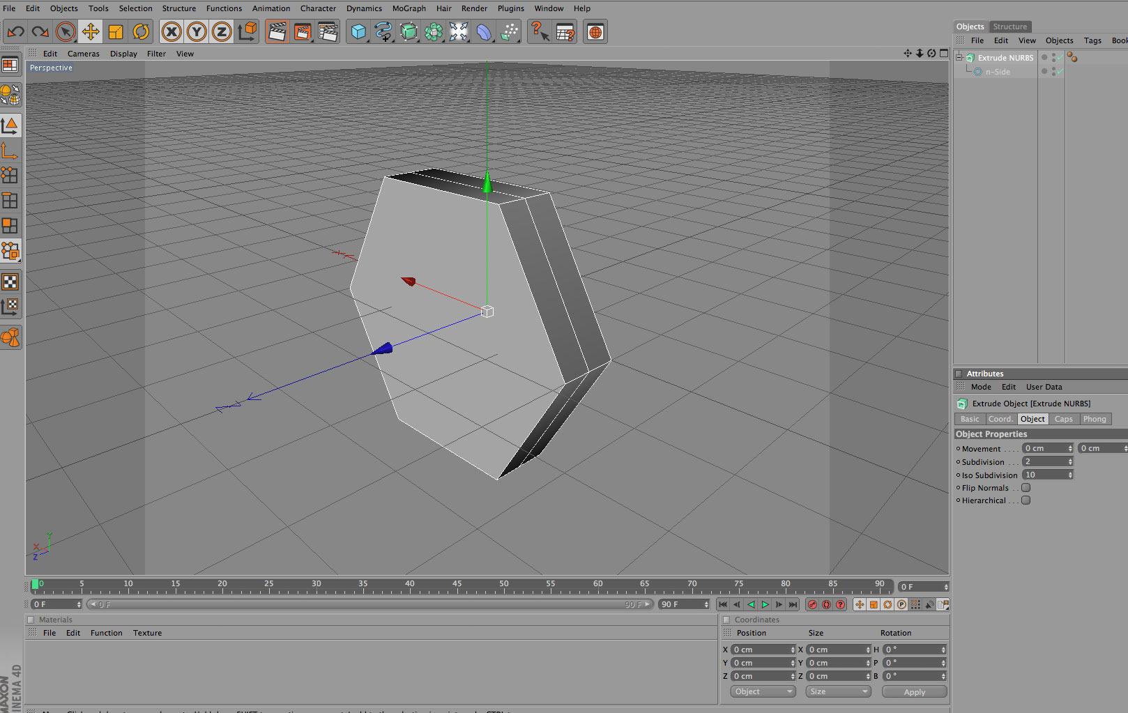
Ottima idea, grazie!
Ma non riesco ad ottenere l'esagono come in figura, infatti quando lo estrudo mi viene fuori l'immagine allegata.
Potreste farmi vedere la vostra schermata e spiegarmi come ci arrivo?
Grazie grazie!
Francesca
Allegati
esagono-estruso.jpg
Avatar utente
myskin
Messaggi: 1117
Iscritto il: gio mag 29, 2008 8:48 pm

Re: Sfere congiunte

Messaggio da myskin »

..puoi usare un cilindro con solo 6 segmenti in rotazione, 1 in altezza e l'altezza in modo che ti vengano fuori dei quadrati, lateralmente. Poi rendi modificabile (tasto C) ed ora hai un oggetto poligonale. Da questo momento ovviamente i cambiamenti sono reversibili solo con i ctrl+z. Magari salva una copia dell'oggetto che metti da parte spegnendo i livelli: in caso di "emergenza " non dovrai ripartire da zero! ;)
Poi puoi cominciare ad usare gli strumenti di modellazione (magari attivando l'interfaccia apposita, così hai i comandi a portata di mano!) per estrudere, tagliare, ecc. Può essere utile attivare l'hypernurbs per vedere l'effetto delle trasformazioni. :)
fbonatta
Messaggi: 13
Iscritto il: mer gen 23, 2013 6:40 pm

Re: Sfere congiunte

Messaggio da fbonatta »

Scusate l'ignoranza, ma sono riuscita a fare solo questo (vedi immagine), ben lontana da quello che ha fatto "myskin". Ma come hai fatto?? Come si fanno quei tre poligoni alle estremità?
Non è che per caso mi fate un altro video per favore? Sto diventando matta!!
Grazie ragazzi!
Un saluto
Francesca
Allegati
Untitled-1.jpg
FofoC4D
Messaggi: 1676
Iscritto il: mar ott 11, 2011 6:23 pm

Re: Sfere congiunte

Messaggio da FofoC4D »

1- crea una sfera con 6 segmenti
2- rendila modificabile
3-4-5- seleziona 3 lati alternati
6- effettua 3 estrusioni di fila
7- passa a strumento bordo
8- selezione loop
9- seleziona il penultimo taglio
10- scalalo e ripetilo anche per gli altri 2
11- seleziona una Hyper
12- buttaci dentro la sfera
fbonatta
Messaggi: 13
Iscritto il: mer gen 23, 2013 6:40 pm

Re: Sfere congiunte

Messaggio da fbonatta »

Grazie mille!
Finalmente ci sono riuscita!!!

Un grazie di cuore a tutti quanti, ragazzi!

Ciao
Francesca
  • Advertising
Rispondi