Per diletto sto cercando di realizzare un vasetto pieno di matite/penne ecc...
Modellati i vari oggetti riducendo al minimo i poligoni e la scatolina proprio base, sto provando ad usare le simulazioni di cinema per far cadere i vari oggetti dentro al contenitore, ma sorge un probblema: le matite non toccano il bordo della scatola ma restano a mezz'aria e non capisco il perchè.
I parametri sono i soliti, collider alla scatola con tag su mesh statica e corpo rigido con mesh in movimento per le matite.
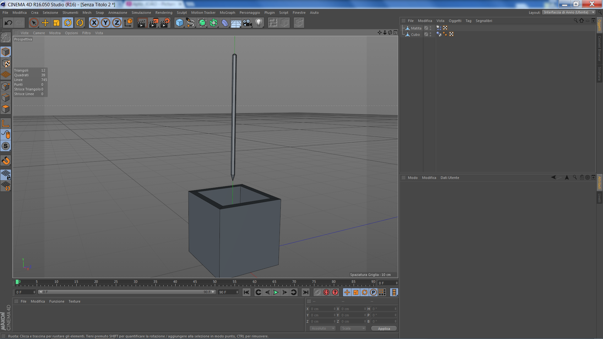
qui potete vedere un esempio di solo una matita, così è più chiaro.
ho provato ad usare il margine, ma niente, stesso risultato anche cambiando i parametri globali.
se qualcuno sa dove sbaglio mi farebbe un grande favore.



FOLLOW US